Suppr超能文献

促纤维增生性黑色素瘤的外显子组测序鉴定出NFKBIE启动子的复发性突变以及丝裂原活化蛋白激酶(MAPK)信号通路中的多种激活突变。

Exome sequencing of desmoplastic melanoma identifies recurrent NFKBIE promoter mutations and diverse activating mutations in the MAPK pathway.

作者信息

Shain A Hunter, Garrido Maria, Botton Thomas, Talevich Eric, Yeh Iwei, Sanborn J Zachary, Chung Jongsuk, Wang Nicholas J, Kakavand Hojabr, Mann Graham J, Thompson John F, Wiesner Thomas, Roy Ritu, Olshen Adam B, Gagnon Alexander, Gray Joe W, Huh Nam, Hur Joe S, Busam Klaus J, Scolyer Richard A, Cho Raymond J, Murali Rajmohan, Bastian Boris C

机构信息

Department of Pathology, University of California, San Francisco, San Francisco, California, USA.

Helen Diller Family Comprehensive Cancer Center, San Francisco, California, USA.

出版信息

Nat Genet. 2015 Oct;47(10):1194-9. doi: 10.1038/ng.3382. Epub 2015 Sep 7.

Abstract

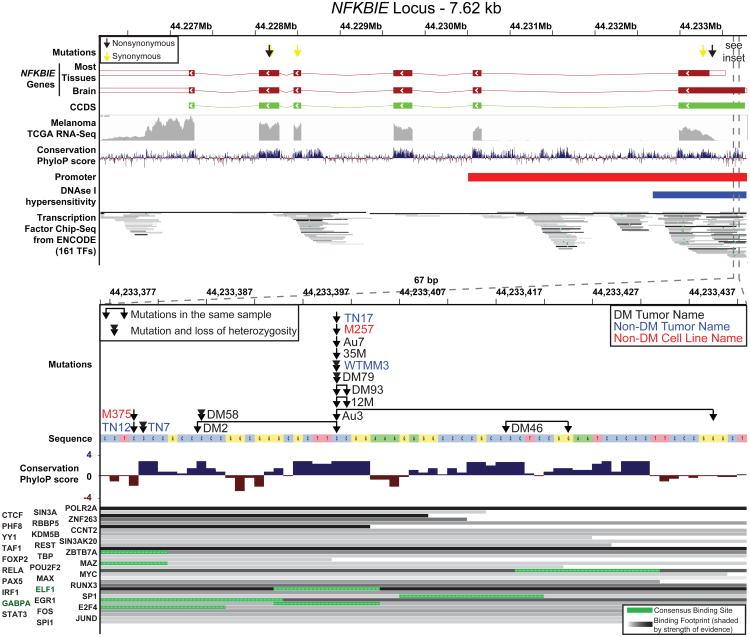
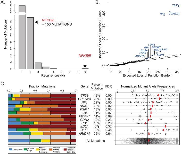
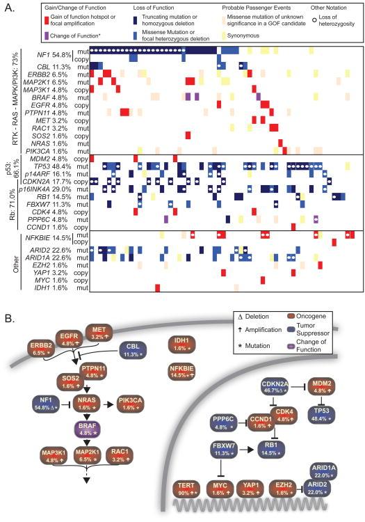
Desmoplastic melanoma is an uncommon variant of melanoma with sarcomatous histology, distinct clinical behavior and unknown pathogenesis. We performed low-coverage genome and high-coverage exome sequencing of 20 desmoplastic melanomas, followed by targeted sequencing of 293 genes in a validation cohort of 42 cases. A high mutation burden (median of 62 mutations/Mb) ranked desmoplastic melanoma among the most highly mutated cancers. Mutation patterns strongly implicate ultraviolet radiation as the dominant mutagen, indicating a superficially located cell of origin. Newly identified alterations included recurrent promoter mutations of NFKBIE, encoding NF-κB inhibitor ɛ (IκBɛ), in 14.5% of samples. Common oncogenic mutations in melanomas, in particular in BRAF (encoding p.Val600Glu) and NRAS (encoding p.Gln61Lys or p.Gln61Arg), were absent. Instead, other genetic alterations known to activate the MAPK and PI3K signaling cascades were identified in 73% of samples, affecting NF1, CBL, ERBB2, MAP2K1, MAP3K1, BRAF, EGFR, PTPN11, MET, RAC1, SOS2, NRAS and PIK3CA, some of which are candidates for targeted therapies.

摘要

促纤维增生性黑色素瘤是黑色素瘤的一种罕见变体,具有肉瘤样组织学特征、独特的临床行为且发病机制不明。我们对20例促纤维增生性黑色素瘤进行了低覆盖度基因组测序和高覆盖度外显子组测序,随后在42例病例的验证队列中对293个基因进行了靶向测序。高突变负荷(中位数为62个突变/Mb)使促纤维增生性黑色素瘤跻身于突变程度最高的癌症之列。突变模式强烈表明紫外线辐射是主要诱变因素,提示其起源于浅表部位的细胞。新发现的改变包括在14.5%的样本中出现编码NF-κB抑制剂ɛ(IκBɛ)的NFKBIE基因启动子反复突变。黑色素瘤中常见的致癌突变,尤其是BRAF(编码p.Val600Glu)和NRAS(编码p.Gln61Lys或p.Gln61Arg)中的突变并不存在。相反,在73%的样本中发现了其他已知可激活MAPK和PI3K信号级联反应的基因改变,涉及NF1、CBL、ERBB2、MAP2K1、MAP3K1、BRAF、EGFR、PTPN11、MET、RAC1、SOS2、NRAS和PIK3CA,其中一些是靶向治疗的候选靶点。

https://cdn.ncbi.nlm.nih.gov/pmc/blobs/31fb/4589486/75e681c1d199/nihms710819f1.jpg

文献AI研究员

20分钟写一篇综述,助力文献阅读效率提升50倍。

立即体验

用中文搜PubMed

大模型驱动的PubMed中文搜索引擎

马上搜索

文档翻译

学术文献翻译模型,支持多种主流文档格式。

立即体验