Suppr超能文献

幽门螺杆菌诱导的PTEN在丝氨酸380/苏氨酸382/383位点的磷酸化和失活通过PI3K/Akt途径促进胃上皮细胞存活。

Phosphorylation and inactivation of PTEN at residues Ser380/Thr382/383 induced by Helicobacter pylori promotes gastric epithelial cell survival through PI3K/Akt pathway.

作者信息

Yang Zhen, Xie Chuan, Xu Wenting, Liu Gongmeizi, Cao Ximei, Li Wei, Chen Jiang, Zhu Yin, Luo Shiwen, Luo Zhijun, Lu Nonghua

机构信息

Department of Gastroenterology, The First Affiliated Hospital of Nanchang University, Nanchang, Jiangxi, China.

Center for Experimental Medicine, The First Affiliated Hospital of Nanchang University, Nanchang, Jiangxi, China.

出版信息

Oncotarget. 2015 Oct 13;6(31):31916-26. doi: 10.18632/oncotarget.5577.

Abstract

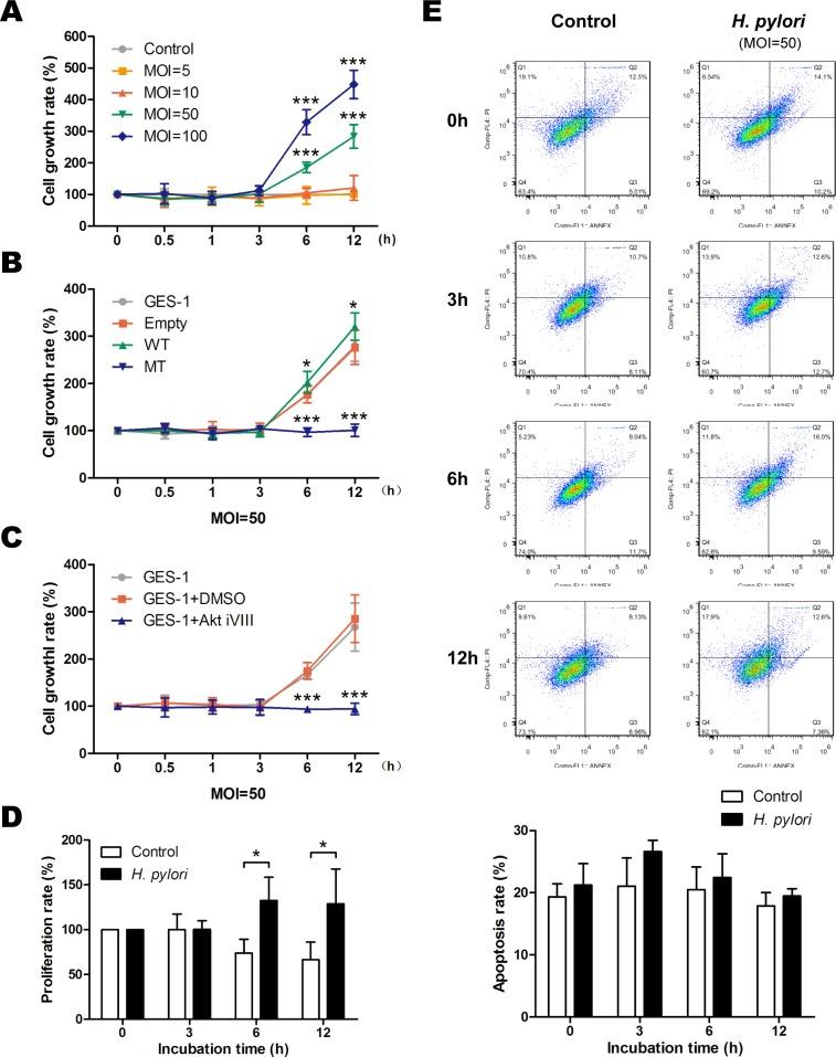
Phosphorylation of PTEN at residues Ser380/Thr382/383 leads to loss of phosphatase activity and tumor suppressor function. Here, we found that phosphorylation of PTEN at residues Ser380/Thr382/383 was increased with gastric carcinogenesis, and more importantly, Helicobacter pylori was a trigger of this modification in chronic non-atrophic gastritis. H. pylori could phosphorylate and inactivate PTEN in vivo and in vitro, resulting in survival of gastric epithelial cells. Furthermore, stable expression of dominant-negative mutant PTEN or inhibition of Akt prevented the enhanced survival induced by H. pylori. These results indicate that PTEN phosphorylation at residues Ser380/Thr382/383 is a novel mechanism of PTEN inactivation in gastric carcinogenesis, and H. pylori triggers this modification, resulting in activation of the PI3K/Akt pathway and promotion of cell survival.

摘要

PTEN在丝氨酸380/苏氨酸382/383位点的磷酸化会导致磷酸酶活性和肿瘤抑制功能丧失。在此,我们发现PTEN在丝氨酸380/苏氨酸382/383位点的磷酸化随着胃癌发生而增加,更重要的是,幽门螺杆菌是慢性非萎缩性胃炎中这种修饰的触发因素。幽门螺杆菌可在体内和体外使PTEN磷酸化并使其失活,从而导致胃上皮细胞存活。此外,显性负性突变体PTEN的稳定表达或Akt的抑制可阻止幽门螺杆菌诱导的生存增强。这些结果表明,PTEN在丝氨酸380/苏氨酸382/383位点的磷酸化是胃癌发生中PTEN失活的一种新机制,幽门螺杆菌触发这种修饰,导致PI3K/Akt途径激活并促进细胞存活。

https://cdn.ncbi.nlm.nih.gov/pmc/blobs/d8a6/4741650/360b26e9df87/oncotarget-06-31916-g001.jpg

文献AI研究员

20分钟写一篇综述,助力文献阅读效率提升50倍。

立即体验

用中文搜PubMed

大模型驱动的PubMed中文搜索引擎

马上搜索

文档翻译

学术文献翻译模型,支持多种主流文档格式。

立即体验