Suppr超能文献

造血干细胞和早期祖细胞中Flt3基因的调控

Regulation of the Flt3 Gene in Haematopoietic Stem and Early Progenitor Cells.

作者信息

Volpe Giacomo, Clarke Mary, Garcìa Paloma, Walton David Scott, Vegiopoulos Alexandros, Del Pozzo Walter, O'Neill Laura Patricia, Frampton Jonathan, Dumon Stéphanie

机构信息

Institute of Biomedical Research, College of Medical and Dental Sciences, University of Birmingham, Birmingham, B15 2TT, United Kingdom.

DKFZ Junior Group Metabolism and Stem Cell Plasticity, Division of Molecular Metabolic Control (A170), German Cancer Research Center (DKFZ), Heidelberg, Germany.

出版信息

PLoS One. 2015 Sep 18;10(9):e0138257. doi: 10.1371/journal.pone.0138257. eCollection 2015.

Abstract

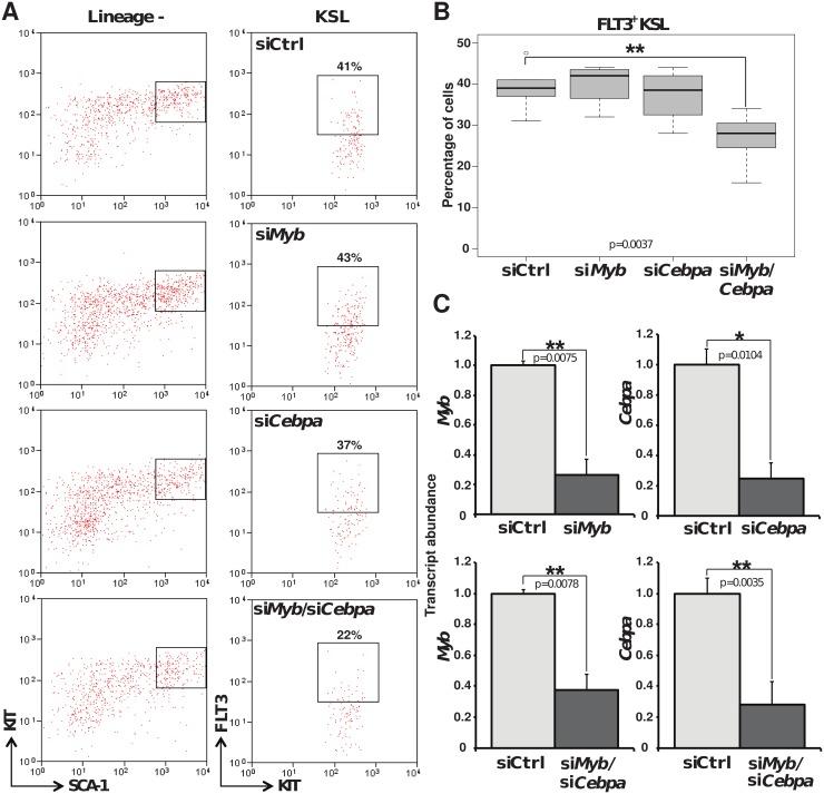
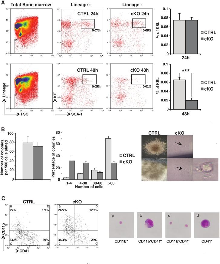
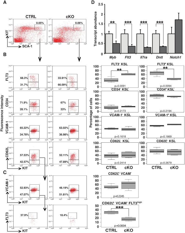
The MYB transcription factor plays critical roles in normal and malignant haematopoiesis. We previously showed that MYB was a direct activator of FLT3 expression within the context of acute myeloid leukaemia. During normal haematopoiesis, increasing levels of FLT3 expression determine a strict hierarchy within the haematopoietic stem and early progenitor compartment, which associates with lymphoid and myeloid commitment potential. We use the conditional deletion of the Myb gene to investigate the influence of MYB in Flt3 transcriptional regulation within the haematopoietic stem cell (HSC) hierarchy. In accordance with previous report, in vivo deletion of Myb resulted in rapid biased differentiation of HSC with concomitant loss of proliferation capacity. We find that loss of MYB activity also coincided with decreased FLT3 expression. At the chromatin level, the Flt3 promoter is primed in immature HSC, but occupancy of further intronic elements determines expression. Binding to these locations, MYB and C/EBPα need functional cooperation to activate transcription of the locus. This cooperation is cell context dependent and indicates that MYB and C/EBPα activities are inter-dependent in controlling Flt3 expression to influence lineage commitment of multipotential progenitors.

摘要

MYB转录因子在正常和恶性造血过程中发挥着关键作用。我们之前表明,在急性髓系白血病的背景下,MYB是FLT3表达的直接激活因子。在正常造血过程中,FLT3表达水平的升高决定了造血干细胞和早期祖细胞区室中的严格等级结构,这与淋巴样和髓样分化潜能相关。我们利用Myb基因的条件性缺失来研究MYB在造血干细胞(HSC)等级结构中对Flt3转录调控的影响。与之前的报道一致,体内Myb的缺失导致HSC快速偏向分化,同时增殖能力丧失。我们发现MYB活性的丧失也与FLT3表达的降低同时发生。在染色质水平上,Flt3启动子在未成熟的HSC中起始,但进一步内含子元件的占据决定了表达。与这些位点结合时,MYB和C/EBPα需要功能协作来激活该基因座的转录。这种协作依赖于细胞环境,表明MYB和C/EBPα的活性在控制Flt3表达以影响多能祖细胞的谱系分化方面相互依赖。

https://cdn.ncbi.nlm.nih.gov/pmc/blobs/b449/4575200/fc99b1f6aefa/pone.0138257.g001.jpg

文献AI研究员

20分钟写一篇综述,助力文献阅读效率提升50倍。

立即体验

用中文搜PubMed

大模型驱动的PubMed中文搜索引擎

马上搜索

文档翻译

学术文献翻译模型,支持多种主流文档格式。

立即体验