Suppr超能文献

与NKp30或NKp80结合的HER2特异性免疫配体可触发NK细胞介导的肿瘤细胞裂解,并增强抗体依赖性细胞介导的细胞毒性。

HER2-specific immunoligands engaging NKp30 or NKp80 trigger NK-cell-mediated lysis of tumor cells and enhance antibody-dependent cell-mediated cytotoxicity.

作者信息

Peipp Matthias, Derer Stefanie, Lohse Stefan, Staudinger Matthias, Klausz Katja, Valerius Thomas, Gramatzki Martin, Kellner Christian

机构信息

Division of Stem Cell Transplantation and Immunotherapy, 2nd Department of Medicine, Christian-Albrechts-University of Kiel, Kiel, Germany.

出版信息

Oncotarget. 2015 Oct 13;6(31):32075-88. doi: 10.18632/oncotarget.5135.

Abstract

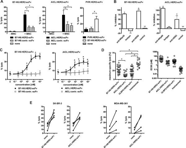
NK cells detect tumors through activating surface receptors, which bind self-antigens that are frequently expressed upon malignant transformation. To increase the recognition of tumor cells, the extracellular domains of ligands of the activating NK cell receptors NKp30, NKp80 and DNAM-1 (i.e. B7-H6, AICL and PVR, respectively) were fused to a single-chain fragment variable (scFv) targeting the human epidermal growth factor receptor 2 (HER2), which is displayed by various solid tumors. The resulting immunoligands, designated B7-H6:HER2-scFv, AICL:HER2-scFv, and PVR:HER2-scFv, respectively, bound HER2 and the addressed NK cell receptor. However, whereas B7-H6:HER2-scFv and AICL:HER2-scFv triggered NK cells to kill HER2-positive breast cancer cells at nanomolar concentrations, PVR:HER2-scFv was not efficacious. Moreover, NK cell cytotoxicity was enhanced synergistically when B7-H6:HER2-scFv or AICL:HER2-scFv were applied in combination with another HER2-specific immunoligand engaging the stimulatory receptor NKG2D. In contrast, no improvements were achieved by combining B7-H6:HER2-scFv with AICL:HER2-scFv. Additionally, B7-H6:HER2-scFv and AICL:HER2-scFv enhanced antibody-dependent cell-mediated cytotoxicity (ADCC) by the therapeutic antibodies trastuzumab and cetuximab synergistically, with B7-H6:HER2-scFv exhibiting a higher efficacy. In summary, antibody-derived proteins engaging NKp30 or NKp80 may represent attractive biologics to further enhance anti-tumor NK cell responses and may provide an innovative approach to sensitize tumor cells for antibody-based immunotherapy.

摘要

自然杀伤(NK)细胞通过激活表面受体来检测肿瘤,这些受体可结合在恶性转化时经常表达的自身抗原。为了增强对肿瘤细胞的识别,将激活型NK细胞受体NKp30、NKp80和DNAX辅助分子-1(DNAM-1)的配体的细胞外结构域(即分别为B7-H6、AICL和PVR)与靶向人表皮生长因子受体2(HER2)的单链可变片段(scFv)融合,HER2在多种实体瘤中均有表达。由此产生的免疫配体分别命名为B7-H6:HER2-scFv、AICL:HER2-scFv和PVR:HER2-scFv,它们可结合HER2和相应的NK细胞受体。然而,虽然B7-H6:HER2-scFv和AICL:HER2-scFv在纳摩尔浓度下就能触发NK细胞杀死HER2阳性乳腺癌细胞,但PVR:HER2-scFv却无效。此外,当B7-H6:HER2-scFv或AICL:HER2-scFv与另一种与刺激性受体NKG2D结合的HER2特异性免疫配体联合应用时,NK细胞的细胞毒性会协同增强。相比之下,将B7-H6:HER2-scFv与AICL:HER2-scFv联合使用并未取得改善。此外,B7-H6:HER2-scFv和AICL:HER2-scFv可协同增强治疗性抗体曲妥珠单抗和西妥昔单抗的抗体依赖性细胞介导的细胞毒性(ADCC),其中B7-H6:HER2-scFv表现出更高的疗效。总之,与NKp30或NKp

https://cdn.ncbi.nlm.nih.gov/pmc/blobs/4375/4741660/f9671754b86c/oncotarget-06-32075-g001.jpg

文献AI研究员

20分钟写一篇综述,助力文献阅读效率提升50倍。

立即体验

用中文搜PubMed

大模型驱动的PubMed中文搜索引擎

马上搜索

文档翻译

学术文献翻译模型,支持多种主流文档格式。

立即体验