Suppr超能文献

富含PGC的微小RNA控制生殖细胞发育。

PGC-Enriched miRNAs Control Germ Cell Development.

作者信息

Bhin Jinhyuk, Jeong Hoe-Su, Kim Jong Soo, Shin Jeong Oh, Hong Ki Sung, Jung Han-Sung, Kim Changhoon, Hwang Daehee, Kim Kye-Seong

机构信息

Department of Chemical Engineering, Pohang University of Science and Technology, Pohang 790-784, Korea.

Graduate School of Biomedical Science and Engineering, Department of Biomedical Science, Hanyang University, Seoul 133-791, Korea.

出版信息

Mol Cells. 2015 Oct;38(10):895-903. doi: 10.14348/molcells.2015.0146. Epub 2015 Oct 7.

Abstract

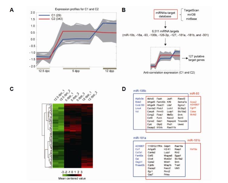
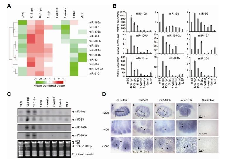
Non-coding microRNAs (miRNAs) regulate the translation of target messenger RNAs (mRNAs) involved in the growth and development of a variety of cells, including primordial germ cells (PGCs) which play an essential role in germ cell development. However, the target mRNAs and the regulatory networks influenced by miRNAs in PGCs remain unclear. Here, we demonstrate a novel miRNAs control PGC development through targeting mRNAs involved in various cellular pathways. We reveal the PGC-enriched expression patterns of nine miRNAs, including miR-10b, -18a, -93, -106b, -126-3p, -127, -181a, -181b, and -301, using miRNA expression analysis along with mRNA microarray analysis in PGCs, embryonic gonads, and postnatal testes. These miRNAs are highly expressed in PGCs, as demonstrated by Northern blotting, miRNA in situ hybridization assay, and miRNA qPCR analysis. This integrative study utilizing mRNA microarray analysis and miRNA target prediction demonstrates the regulatory networks through which these miRNAs regulate their potential target genes during PGC development. The elucidated networks of miRNAs disclose a coordinated molecular mechanism by which these miRNAs regulate distinct cellular pathways in PGCs that determine germ cell development.

摘要

非编码微小RNA(miRNA)可调控参与多种细胞生长和发育的靶信使RNA(mRNA)的翻译,这些细胞包括在生殖细胞发育中起关键作用的原始生殖细胞(PGC)。然而,PGC中受miRNA影响的靶mRNA和调控网络仍不清楚。在此,我们证明了一种新型的miRNA通过靶向参与各种细胞途径的mRNA来控制PGC发育。我们利用miRNA表达分析以及PGC、胚胎性腺和出生后睾丸中的mRNA微阵列分析,揭示了9种miRNA在PGC中富集的表达模式,这些miRNA包括miR-10b、-18a、-93、-106b、-126-3p、-127、-181a、-181b和-301。通过Northern印迹、miRNA原位杂交分析和miRNA qPCR分析表明,这些miRNA在PGC中高度表达。这项利用mRNA微阵列分析和miRNA靶标预测的综合研究,展示了这些miRNA在PGC发育过程中调控其潜在靶基因的调控网络。阐明的miRNA网络揭示了一种协调的分子机制,通过该机制这些miRNA调控PGC中决定生殖细胞发育的不同细胞途径。

https://cdn.ncbi.nlm.nih.gov/pmc/blobs/d750/4625071/eb33098fb99a/molce-38-10-895f1.jpg

文献AI研究员

20分钟写一篇综述,助力文献阅读效率提升50倍。

立即体验

用中文搜PubMed

大模型驱动的PubMed中文搜索引擎

马上搜索

文档翻译

学术文献翻译模型,支持多种主流文档格式。

立即体验