Suppr超能文献

无反应性骨髓Vγ9Vδ2 T细胞作为人类骨髓瘤中PD-1靶向的微环境诱导免疫抑制的早期和持久标志物。

Anergic bone marrow Vγ9Vδ2 T cells as early and long-lasting markers of PD-1-targetable microenvironment-induced immune suppression in human myeloma.

作者信息

Castella Barbara, Foglietta Myriam, Sciancalepore Patrizia, Rigoni Micol, Coscia Marta, Griggio Valentina, Vitale Candida, Ferracini Riccardo, Saraci Elona, Omedé Paola, Riganti Chiara, Palumbo Antonio, Boccadoro Mario, Massaia Massimo

机构信息

Laboratorio di Ematologia Oncologica; Centro di Ricerca in Medicina Sperimentale (CeRMS); Torino, Italy ; Dipartimento di Biotecnologie Molecolari e Scienze per la Salute; Università degli Studi di Torino ; Torino, Italy.

Laboratorio di Ematologia Oncologica; Centro di Ricerca in Medicina Sperimentale (CeRMS); Torino, Italy ; S.C. Ematologia I; Università degli Studi di Torino ; Torino, Italy.

出版信息

Oncoimmunology. 2015 May 26;4(11):e1047580. doi: 10.1080/2162402X.2015.1047580. eCollection 2015 Nov.

Abstract

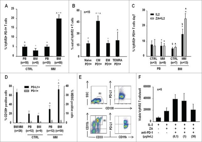
Vγ9Vδ2 T cells have a natural inclination to recognize malignant B cells via receptors for stress-induced self-ligands and TCR-dependent recognition of phosphoantigens (pAgs) generated in the mevalonate (Mev) pathway. This inclination is continuously challenged by the immune suppression operated by tumor cells. Multiple myeloma (MM) is a prototypic B-cell malignancy in which myeloma cells subvert the local microenvironment to reshape antitumor immune responses. In this study, we have investigated the immune competence of bone marrow (BM) Vγ9Vδ2 T cells in a large series of MM patients. We have found that the BM microenvironment significantly hampers the pAg-reactivity of BM Vγ9Vδ2 T cells, which become largely PD-1 and are surrounded by PD-L1 myeloma cells and increased numbers of PD-L1 myeloid-derived suppressor cells (MDSC). Vγ9Vδ2 T-cell dysfunction is an early event that can be already detected in individuals with monoclonal gammopathy of undetermined significance (MGUS) and not fully reverted even when MM patients achieve clinical remission. Anti-PD-1 treatment increases the cytotoxic potential of Vγ9Vδ2 T cells by almost 5-fold after pAg stimulation, and appears to be a promising strategy for effective immune interventions in MM.

摘要

Vγ9Vδ2 T细胞天生倾向于通过应激诱导的自身配体受体以及对甲羟戊酸(Mev)途径中产生的磷酸抗抗原(pAg)的T细胞受体依赖性识别来识别恶性B细胞。这种倾向不断受到肿瘤细胞实施的免疫抑制的挑战。多发性骨髓瘤(MM)是一种典型的B细胞恶性肿瘤,其中骨髓瘤细胞会破坏局部微环境以重塑抗肿瘤免疫反应。在本研究中,我们调查了大量MM患者骨髓(BM)中Vγ9Vδ2 T细胞的免疫能力。我们发现,BM微环境显著阻碍了BM Vγ9Vδ2 T细胞的pAg反应性,这些细胞大多表达程序性死亡受体1(PD-1),并被表达程序性死亡配体1(PD-L1)的骨髓瘤细胞和数量增加的PD-L1髓源性抑制细胞(MDSC)所包围。Vγ9Vδ2 T细胞功能障碍是一个早期事件,在意义未明的单克隆丙种球蛋白病(MGUS)患者中即可检测到,即使MM患者实现临床缓解也不会完全恢复。抗PD-1治疗在pAg刺激后可使Vγ9Vδ2 T细胞的细胞毒性潜力增加近5倍,似乎是MM有效免疫干预的一种有前景的策略。

https://cdn.ncbi.nlm.nih.gov/pmc/blobs/b06d/4589055/6665de9da1a5/koni-04-11-1047580-g001.jpg

文献AI研究员

20分钟写一篇综述,助力文献阅读效率提升50倍。

立即体验

用中文搜PubMed

大模型驱动的PubMed中文搜索引擎

马上搜索

文档翻译

学术文献翻译模型,支持多种主流文档格式。

立即体验