Suppr超能文献

PI3K/AKT/mTOR通路与音猬因子通路共同协作,抑制人类胰腺癌干细胞特性及肿瘤生长。

PI3K/AKT/mTOR and sonic hedgehog pathways cooperate together to inhibit human pancreatic cancer stem cell characteristics and tumor growth.

作者信息

Sharma Narinder, Nanta Rajesh, Sharma Jay, Gunewardena Sumedha, Singh Karan P, Shankar Sharmila, Srivastava Rakesh K

机构信息

Department of Pharmacology, Toxicology and Therapeutics, and Medicine, University of Kansas Medical Center, Kansas City, KS, 66160, USA.

Celprogen Inc. Torrance, CA 90503, USA.

出版信息

Oncotarget. 2015 Oct 13;6(31):32039-60. doi: 10.18632/oncotarget.5055.

Abstract

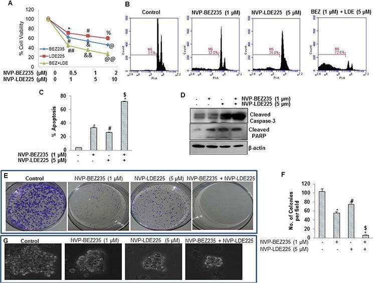
Cancer stem cells (CSCs) play major roles in cancer initiation, progression, and metastasis. It is evident from growing reports that PI3K/Akt/mTOR and Sonic Hedgehog (Shh) signaling pathways are aberrantly reactivated in pancreatic CSCs. Here, we examined the efficacy of combining NVP-LDE-225 (PI3K/mTOR inhibitor) and NVP-BEZ-235 (Smoothened inhibitor) on pancreatic CSCs characteristics, microRNA regulatory network, and tumor growth. NVP-LDE-225 co-operated with NVP-BEZ-235 in inhibiting pancreatic CSC's characteristics and tumor growth in mice by acting at the level of Gli. Combination of NVP-LDE-225 and NVP-BEZ-235 inhibited self-renewal capacity of CSCs by suppressing the expression of pluripotency maintaining factors Nanog, Oct-4, Sox-2 and c-Myc, and transcription of Gli. NVP-LDE-225 co-operated with NVP-BEZ-235 to inhibit Lin28/Let7a/Kras axis in pancreatic CSCs. Furthermore, a superior interaction of these drugs was observed on spheroid formation by pancreatic CSCs isolated from Pankras/p53 mice. The combination of these drugs also showed superior effects on the expression of proteins involved in cell proliferation, survival and apoptosis. In addition, NVP-LDE-225 co-operated with NVP-BEZ-235 in inhibiting EMT through modulation of cadherin, vimentin and transcription factors Snail, Slug and Zeb1. In conclusion, these data suggest that the combined inhibition of PI3K/Akt/mTOR and Shh pathways may be beneficial for the treatment of pancreatic cancer.

摘要

癌症干细胞(CSCs)在癌症的起始、进展和转移过程中发挥着重要作用。越来越多的报道表明,PI3K/Akt/mTOR和音猬因子(Shh)信号通路在胰腺CSCs中异常重新激活。在此,我们研究了NVP-LDE-225(PI3K/mTOR抑制剂)和NVP-BEZ-235(Smoothened抑制剂)联合使用对胰腺CSCs特性、微小RNA调控网络及肿瘤生长的影响。NVP-LDE-225与NVP-BEZ-235协同作用,通过作用于Gli水平来抑制胰腺CSCs的特性及小鼠体内肿瘤的生长。NVP-LDE-225与NVP-BEZ-235联合使用可通过抑制多能性维持因子Nanog、Oct-4、Sox-2和c-Myc的表达以及Gli的转录来抑制CSCs的自我更新能力。NVP-LDE-225与NVP-BEZ-235协同作用,抑制胰腺CSCs中的Lin28/Let7a/Kras轴。此外,从Pankras/p53小鼠分离出的胰腺CSCs在形成球体方面,观察到这两种药物具有更强的相互作用。这两种药物的联合使用对参与细胞增殖、存活和凋亡的蛋白质表达也显示出更强的效果。此外,NVP-LDE-225与NVP-BEZ-235协同作用,通过调节钙黏蛋白、波形蛋白以及转录因子Snail、Slug和Zeb1来抑制上皮-间质转化(EMT)。总之,这些数据表明联合抑制PI3K/Akt/mTOR和Shh信号通路可能对胰腺癌的治疗有益。

https://cdn.ncbi.nlm.nih.gov/pmc/blobs/add1/4741658/0b18e38639b2/oncotarget-06-32039-g001.jpg

文献AI研究员

20分钟写一篇综述,助力文献阅读效率提升50倍。

立即体验

用中文搜PubMed

大模型驱动的PubMed中文搜索引擎

马上搜索

文档翻译

学术文献翻译模型,支持多种主流文档格式。

立即体验