Suppr超能文献

转化生长因子-β(TGF-β)与紫杉醇联合抑制上皮-间质转化和乳腺癌干细胞样细胞。

Combinatorial TGF-β attenuation with paclitaxel inhibits the epithelial-to-mesenchymal transition and breast cancer stem-like cells.

作者信息

Park So-Yeon, Kim Min-Jin, Park Sang-A, Kim Jung-Shin, Min Kyung-Nan, Kim Dae-Kee, Lim Woosung, Nam Jeong-Seok, Sheen Yhun Yhong

机构信息

College of Pharmacy, Ewha Womans University, Seoul, South Korea.

Pharmaceutical Examination Division, Korean Intellectual Property Office, Daejeon, South Korea.

出版信息

Oncotarget. 2015 Nov 10;6(35):37526-43. doi: 10.18632/oncotarget.6063.

Abstract

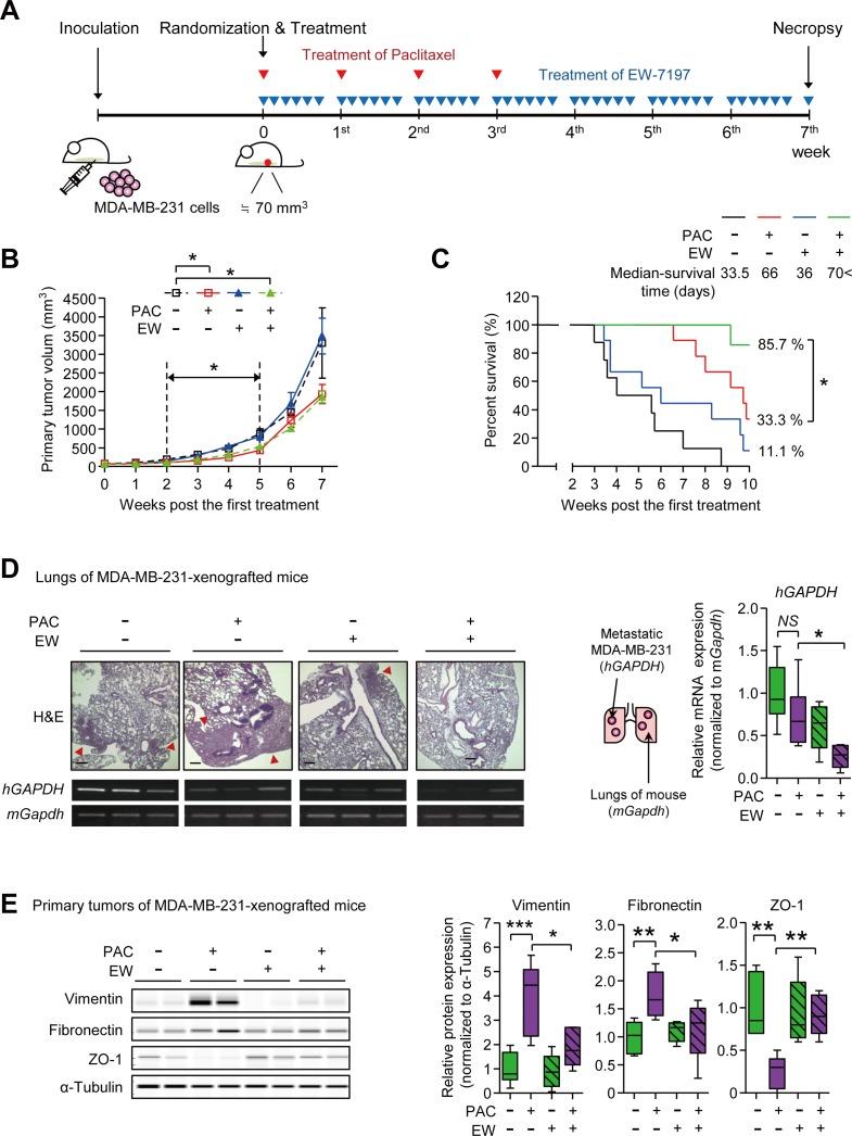
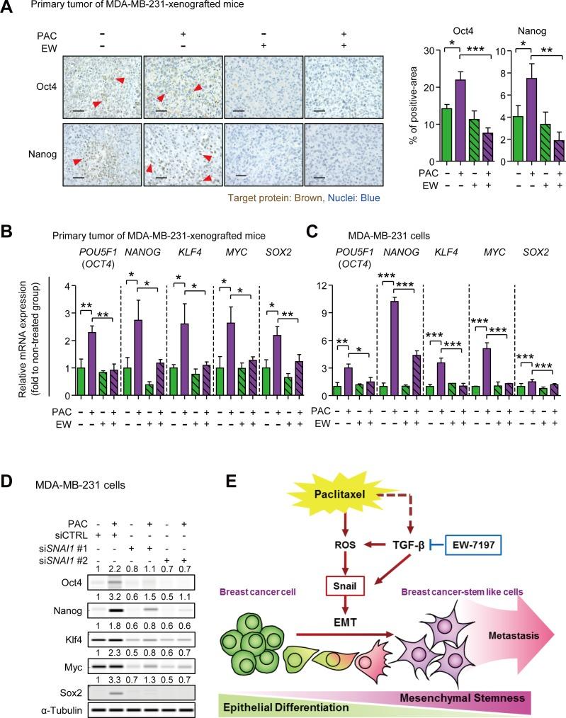
Distant relapse after chemotherapy is an important clinical issue for treating breast cancer patients and results from the development of cancer stem-like cells (CSCs) during chemotherapy. Here we report that blocking epithelial-to-mesenchymal transition (EMT) suppresses paclitaxel-induced CSCs properties by using a MDA-MB-231-xenografted mice model (in vivo), and breast cancer cell lines (in vitro). Paclitaxel, one of the cytotoxic taxane-drugs such as docetaxel, increases mesenchymal markers (Vimentin and Fibronectin) and decreases an epithelial marker (Zo-1). Blocking TGF-β signaling with the TGF-β type I receptor kinase (ALK5) inhibitor, EW-7197, suppresses paclitaxel-induced EMT and CSC properties such as mammosphere-forming efficiency (MSFE), aldehyde dehydrogenase (ALDH) activity, CD44+/CD24- ratio, and pluripotency regulators (Oct4, Nanog, Klf4, Myc, and Sox2). The combinatorial treatment of EW-7197 improves the therapeutic effect of paclitaxel by decreasing the lung metastasis and increasing the survival time in vivo. We confirmed that Snail is increased by paclitaxel-induced intracellular reactive oxygen species (ROS) and EW-7197 suppresses the paclitaxel-induced Snail and EMT by attenuating paclitaxel-induced intracellular ROS. Knock-down of SNAI1 suppresses paclitaxel-induced EMT and CSC properties. These data together suggest that blocking the Snail-induced EMT with the ALK5 inhibitor attenuates metastasis after paclitaxel-therapy and that this combinatorial approach could prove useful in treating breast cancer.

摘要

化疗后的远处复发是乳腺癌患者治疗中的一个重要临床问题,它源于化疗期间癌干细胞(CSCs)的产生。在此,我们报告通过使用MDA-MB-231异种移植小鼠模型(体内)和乳腺癌细胞系(体外),阻断上皮-间质转化(EMT)可抑制紫杉醇诱导的CSCs特性。紫杉醇是一种细胞毒性紫杉烷类药物,如多西他赛,它会增加间质标志物(波形蛋白和纤连蛋白),并降低上皮标志物(紧密连接蛋白-1)。用TGF-βⅠ型受体激酶(ALK5)抑制剂EW-7197阻断TGF-β信号,可抑制紫杉醇诱导的EMT和CSCs特性,如乳腺球形成效率(MSFE)、醛脱氢酶(ALDH)活性、CD44+/CD24-比率以及多能性调节因子(Oct4、Nanog、Klf4、Myc和Sox2)。EW-7197的联合治疗通过减少体内肺转移和延长生存时间,提高了紫杉醇的治疗效果。我们证实,紫杉醇诱导的细胞内活性氧(ROS)会增加Snail,而EW-7197通过减弱紫杉醇诱导的细胞内ROS来抑制紫杉醇诱导的Snail和EMT。敲低SNAI1可抑制紫杉醇诱导的EMT和CSCs特性。这些数据共同表明,用ALK5抑制剂阻断Snail诱导的EMT可减轻紫杉醇治疗后的转移,并且这种联合方法可能对治疗乳腺癌有用。

https://cdn.ncbi.nlm.nih.gov/pmc/blobs/ddae/4741946/54e31ec16820/oncotarget-06-37526-g001.jpg

文献AI研究员

20分钟写一篇综述,助力文献阅读效率提升50倍。

立即体验

用中文搜PubMed

大模型驱动的PubMed中文搜索引擎

马上搜索

文档翻译

学术文献翻译模型,支持多种主流文档格式。

立即体验