Suppr超能文献

PIM抑制剂AZD1208与鲁索替尼协同作用,可诱导鲁索替尼敏感和耐药的JAK2-V617F驱动细胞凋亡,并抑制原发性骨髓增殖性肿瘤细胞的集落形成。

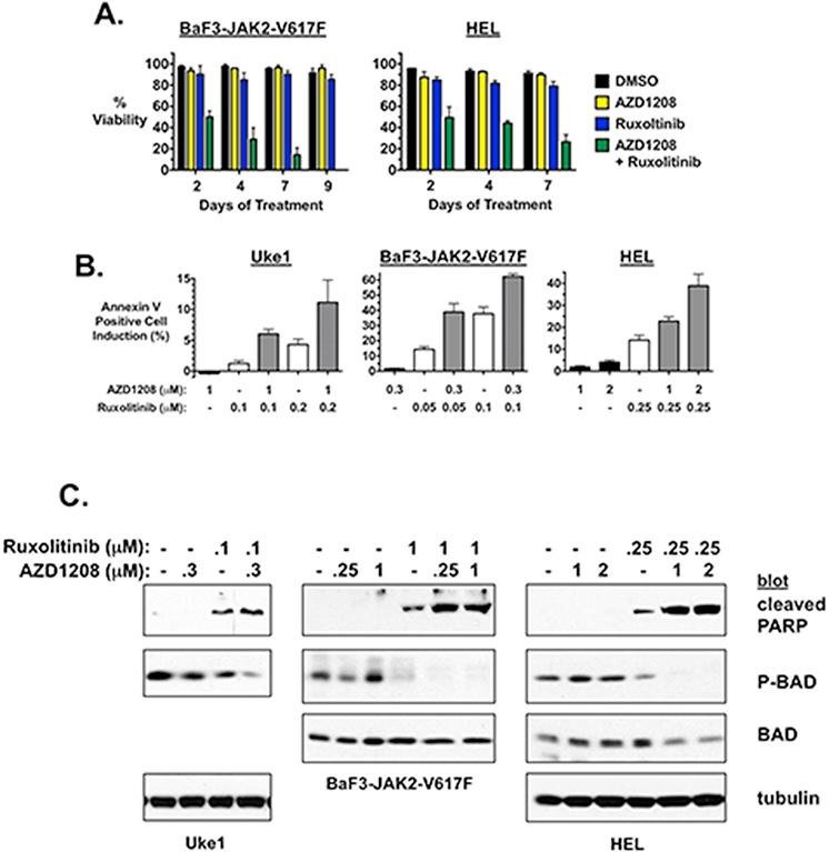
The PIM inhibitor AZD1208 synergizes with ruxolitinib to induce apoptosis of ruxolitinib sensitive and resistant JAK2-V617F-driven cells and inhibit colony formation of primary MPN cells.

作者信息

Mazzacurati Lucia, Lambert Que T, Pradhan Anuradha, Griner Lori N, Huszar Dennis, Reuther Gary W

机构信息

Department of Molecular Oncology, Moffitt Cancer Center, Tampa, FL, USA.

Oncology iMed, AstraZeneca, Waltham, MA, USA.

出版信息

Oncotarget. 2015 Nov 24;6(37):40141-57. doi: 10.18632/oncotarget.5653.

Abstract

Classical myeloproliferative neoplasms (MPNs) are hematopoietic stem cell disorders that exhibit excess mature myeloid cells, bone marrow fibrosis, and risk of leukemic transformation. Aberrant JAK2 signaling plays an etiological role in MPN formation. Because neoplastic cells in patients are largely insensitive to current anti-JAK2 therapies, effective therapies remain needed. Members of the PIM family of serine/threonine kinases are induced by JAK/STAT signaling, regulate hematopoietic stem cell growth, protect hematopoietic cells from apoptosis, and exhibit hematopoietic cell transforming properties. We hypothesized that PIM kinases may offer a therapeutic target for MPNs. We treated JAK2-V617F-dependent MPN model cells as well as primary MPN patient cells with the PIM kinase inhibitors SGI-1776 and AZD1208 and the JAK2 inhibitor ruxolitinib. While MPN model cells were rather insensitive to PIM inhibitors, combination of PIM inhibitors with ruxolitinib led to a synergistic effect on MPN cell growth due to enhanced apoptosis. Importantly, PIM inhibitor mono-therapy inhibited, and AZD1208/ruxolitinib combination therapy synergistically suppressed, colony formation of primary MPN cells. Enhanced apoptosis by combination therapy was associated with activation of BAD, inhibition of downstream components of the mTOR pathway, including p70S6K and S6 protein, and activation of 4EBP1. Importantly, PIM inhibitors re-sensitized ruxolitinib-resistant MPN cells to ruxolitinib by inducing apoptosis. Finally, exogenous expression of PIM1 induced ruxolitinib resistance in MPN model cells. These data indicate that PIMs may play a role in MPNs and that combining PIM and JAK2 kinase inhibitors may offer a more efficacious therapeutic approach for MPNs over JAK2 inhibitor mono-therapy.

摘要

经典型骨髓增殖性肿瘤(MPN)是造血干细胞疾病,其特征为成熟髓系细胞过多、骨髓纤维化以及白血病转化风险。异常的JAK2信号传导在MPN形成中起病因学作用。由于患者体内的肿瘤细胞对当前的抗JAK2疗法大多不敏感,因此仍需要有效的治疗方法。丝氨酸/苏氨酸激酶PIM家族的成员由JAK/STAT信号传导诱导,调节造血干细胞生长,保护造血细胞免于凋亡,并具有造血细胞转化特性。我们假设PIM激酶可能为MPN提供治疗靶点。我们用PIM激酶抑制剂SGI-1776和AZD1208以及JAK2抑制剂鲁索替尼处理JAK2-V617F依赖性MPN模型细胞以及原发性MPN患者细胞。虽然MPN模型细胞对PIM抑制剂相当不敏感,但PIM抑制剂与鲁索替尼联合使用由于增强了细胞凋亡而对MPN细胞生长产生协同作用。重要的是,PIM抑制剂单药治疗抑制了原发性MPN细胞的集落形成,而AZD1208/鲁索替尼联合治疗则协同抑制了其集落形成。联合治疗增强的细胞凋亡与BAD的激活、mTOR通路下游成分(包括p70S6K和S6蛋白)的抑制以及4EBP1的激活有关。重要的是,PIM抑制剂通过诱导凋亡使鲁索替尼耐药的MPN细胞对鲁索替尼重新敏感。最后,PIM1的外源性表达在MPN模型细胞中诱导了鲁索替尼耐药性。这些数据表明PIM可能在MPN中起作用,并且联合使用PIM和JAK2激酶抑制剂可能比JAK2抑制剂单药治疗为MPN提供更有效的治疗方法。

https://cdn.ncbi.nlm.nih.gov/pmc/blobs/198a/4741885/cfa789239cd5/oncotarget-06-40141-g001.jpg

文献AI研究员

20分钟写一篇综述,助力文献阅读效率提升50倍。

立即体验

用中文搜PubMed

大模型驱动的PubMed中文搜索引擎

马上搜索

文档翻译

学术文献翻译模型,支持多种主流文档格式。

立即体验