Suppr超能文献

评估成人和儿童造血细胞移植受者艰难梭菌感染的危险因素。

Evaluating risk factors for Clostridium difficile infection in adult and pediatric hematopoietic cell transplant recipients.

作者信息

Boyle Nicole M, Magaret Amalia, Stednick Zach, Morrison Alex, Butler-Wu Susan, Zerr Danielle, Rogers Karin, Podczervinski Sara, Cheng Anqi, Wald Anna, Pergam Steven A

机构信息

Vaccine and Infectious Disease Division, Fred Hutchinson Cancer Research Center, Seattle, WA USA.

Vaccine and Infectious Disease Division, Fred Hutchinson Cancer Research Center, Seattle, WA USA ; Department of Biostatistics, University of Washington, Seattle, WA USA ; Department of Laboratory Medicine, University of Washington, Seattle, WA USA.

出版信息

Antimicrob Resist Infect Control. 2015 Oct 14;4:41. doi: 10.1186/s13756-015-0081-4. eCollection 2015.

Abstract

BACKGROUND

Although hematopoietic cell transplant (HCT) recipients are routinely exposed to classic risk factors for Clostridium difficile infection (CDI), few studies have assessed CDI risk in these high-risk patients, and data are especially lacking for pediatric HCT recipients. We aimed to determine incidence and risk factors for CDI in adult and pediatric allogeneic HCT recipients.

METHODS

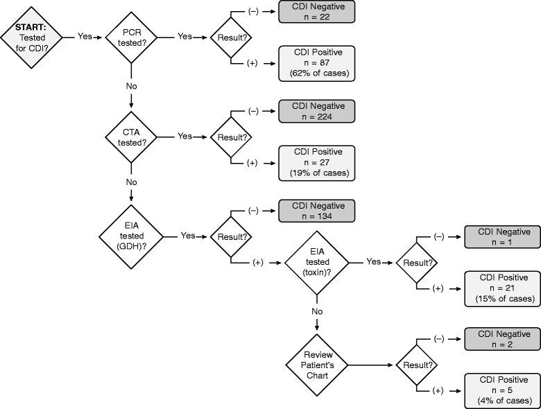
CDI was defined as having diarrhea that tested positive for C. difficile via PCR, cytotoxin assay, or dual enzyme immunoassays. We included all patients who received an allogeneic HCT from 2008 to 2012 at the Fred Hutchinson Cancer Research Center; those <1 year old or with CDI within 8 weeks pre-HCT were excluded. Patients were categorized by transplanting hospital ("adult" or "pediatric") and followed for 100 days post-HCT.

RESULTS

Of 1182 HCT recipients, CDI was diagnosed in 17 % (33/192) of pediatric recipients for an incidence of 20 per 10,000 patient-days, and 11 % (107/990) of adult recipients for an incidence of 12 per 10,000. Pediatric recipients were diagnosed a median of 51 days (interquartile range [IQR]: 5, 72) after HCT and adults at 16 days (IQR = 5, 49). Compared with calendar year 2008, pediatric recipients transplanted in 2012 were at increased risk for CDI (hazard ratio [HR] = 3.99, p =.02). Myeloablative conditioning increased CDI risk in adult recipients (HR = 1.81, p =.005).

CONCLUSIONS

Pediatric and adult allogeneic recipients are at high risk of CDI post-HCT, particularly adult recipients of myeloablative conditioning. Differences in CDI incidence between children and adults may have resulted from exposure differences related to age; therefore, separately evaluating these groups should be considered in future CDI studies.

摘要

背景

尽管造血细胞移植(HCT)受者经常暴露于艰难梭菌感染(CDI)的经典风险因素中,但很少有研究评估这些高危患者的CDI风险,儿科HCT受者的数据尤其缺乏。我们旨在确定成人和儿科异基因HCT受者中CDI的发病率和风险因素。

方法

CDI定义为通过PCR、细胞毒素检测或双酶免疫测定法检测艰难梭菌呈阳性的腹泻。我们纳入了2008年至2012年在弗雷德·哈钦森癌症研究中心接受异基因HCT的所有患者;排除年龄<1岁或在HCT前8周内患有CDI的患者。患者按移植医院(“成人”或“儿科”)分类,并在HCT后随访100天。

结果

在1182名HCT受者中,儿科受者中有17%(33/192)被诊断为CDI,发病率为每10000患者日20例,成人受者中有11%(107/990)被诊断为CDI,发病率为每10000患者日12例。儿科受者在HCT后中位51天(四分位间距[IQR]:5,72)被诊断,成人在16天(IQR = 5,49)被诊断。与2008日历年相比,2012年接受移植的儿科受者患CDI的风险增加(风险比[HR]=3.99,p = 0.02)。清髓性预处理增加了成人受者的CDI风险(HR = 1.81,p = 0.005)。

结论

儿科和成人异基因受者在HCT后有较高的CDI风险,尤其是接受清髓性预处理的成人受者。儿童和成人CDI发病率的差异可能是由于与年龄相关的暴露差异所致;因此,在未来的CDI研究中应考虑分别评估这些群体。

https://cdn.ncbi.nlm.nih.gov/pmc/blobs/bd77/4606905/74c93ec40293/13756_2015_81_Fig1_HTML.jpg

文献AI研究员

20分钟写一篇综述,助力文献阅读效率提升50倍。

立即体验

用中文搜PubMed

大模型驱动的PubMed中文搜索引擎

马上搜索

文档翻译

学术文献翻译模型,支持多种主流文档格式。

立即体验