Suppr超能文献

C-Kit通过PI3K-AKT和MEK-ERK信号通路促进人心脏祖细胞的生长和迁移。

C-Kit Promotes Growth and Migration of Human Cardiac Progenitor Cells via the PI3K-AKT and MEK-ERK Pathways.

作者信息

Vajravelu Bathri N, Hong Kyung U, Al-Maqtari Tareq, Cao Pengxiao, Keith Matthew C L, Wysoczynski Marcin, Zhao John, Moore Joseph B, Bolli Roberto

机构信息

Institute of Molecular Cardiology, Department of Medicine, University of Louisville, Louisville, KY 40202, United States of America.

出版信息

PLoS One. 2015 Oct 16;10(10):e0140798. doi: 10.1371/journal.pone.0140798. eCollection 2015.

Abstract

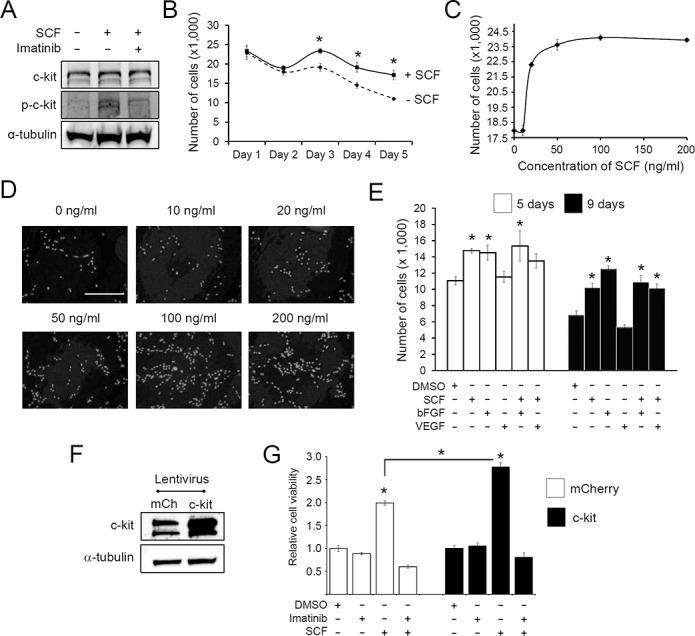
A recent phase I clinical trial (SCIPIO) has shown that autologous c-kit+ cardiac progenitor cells (CPCs) improve cardiac function and quality of life when transplanted into patients with ischemic heart disease. Although c-kit is widely used as a marker of resident CPCs, its role in the regulation of the cellular characteristics of CPCs remains unknown. We hypothesized that c-kit plays a role in the survival, growth, and migration of CPCs. To test this hypothesis, human CPCs were grown under stress conditions in the presence or absence of SCF, and the effects of SCF-mediated activation of c-kit on CPC survival/growth and migration were measured. SCF treatment led to a significant increase in cell survival and a reduction in cell death under serum depletion conditions. In addition, SCF significantly promoted CPC migration in vitro. Furthermore, the pro-survival and pro-migratory effects of SCF were augmented by c-kit overexpression and abrogated by c-kit inhibition with imatinib. Mechanistically, c-kit activation in CPCs led to activation of the PI3K and the MAPK pathways. With the use of specific inhibitors, we confirmed that the SCF/c-kit-dependent survival and chemotaxis of CPCs are dependent on both pathways. Taken together, our findings suggest that c-kit promotes the survival/growth and migration of human CPCs cultured ex vivo via the activation of PI3K and MAPK pathways. These results imply that the efficiency of CPC homing to the injury site as well as their survival after transplantation may be improved by modulating the activity of c-kit.

摘要

最近的一项I期临床试验(SCIPIO)表明,自体c-kit+心脏祖细胞(CPCs)移植到缺血性心脏病患者体内时可改善心脏功能和生活质量。尽管c-kit被广泛用作驻留CPCs的标志物,但其在调节CPCs细胞特性中的作用仍不清楚。我们假设c-kit在CPCs的存活、生长和迁移中起作用。为了验证这一假设,将人类CPCs在有或无干细胞因子(SCF)的应激条件下培养,并检测SCF介导的c-kit激活对CPCs存活/生长和迁移的影响。在血清缺乏条件下,SCF处理导致细胞存活率显著增加,细胞死亡减少。此外,SCF在体外显著促进CPCs迁移。此外,c-kit过表达增强了SCF的促存活和促迁移作用,而伊马替尼抑制c-kit则消除了这些作用。从机制上讲,CPCs中的c-kit激活导致PI3K和MAPK通路的激活。通过使用特异性抑制剂,我们证实了CPCs依赖SCF/c-kit的存活和趋化作用依赖于这两条通路。综上所述,我们的研究结果表明,c-kit通过激活PI3K和MAPK通路促进体外培养的人类CPCs的存活/生长和迁移。这些结果意味着,通过调节c-kit的活性,可能会提高CPCs归巢到损伤部位的效率及其移植后的存活率。

https://cdn.ncbi.nlm.nih.gov/pmc/blobs/270d/4608800/5de0b61e92dd/pone.0140798.g001.jpg

文献AI研究员

20分钟写一篇综述,助力文献阅读效率提升50倍。

立即体验

用中文搜PubMed

大模型驱动的PubMed中文搜索引擎

马上搜索

文档翻译

学术文献翻译模型,支持多种主流文档格式。

立即体验