Suppr超能文献

海马体位置细胞活动序列清醒回放中的类情景记忆痕迹。

Episodic-like memory trace in awake replay of hippocampal place cell activity sequences.

作者信息

Takahashi Susumu

机构信息

Laboratory of neural circuitry, Graduate School of Brain Science, Doshisha University, Kyoto, Japan.

出版信息

Elife. 2015 Oct 20;4:e08105. doi: 10.7554/eLife.08105.

Abstract

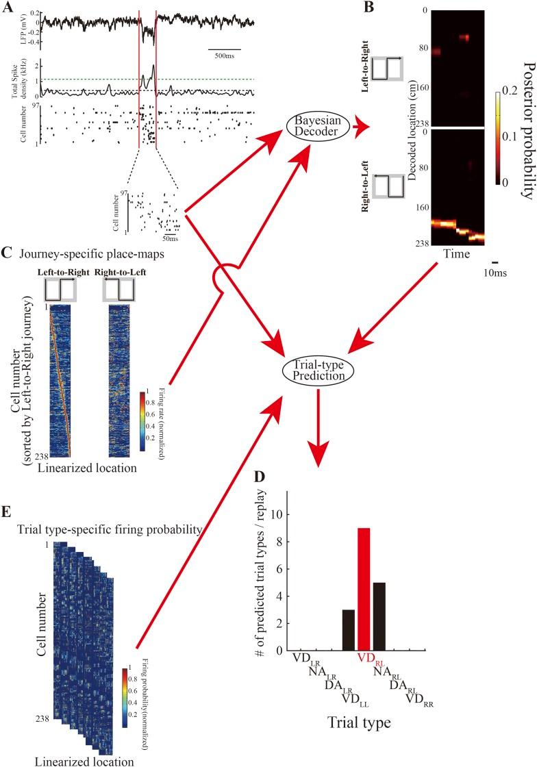
Episodic memory retrieval of events at a specific place and time is effective for future planning. Sequential reactivation of the hippocampal place cells along familiar paths while the animal pauses is well suited to such a memory retrieval process. It is, however, unknown whether this awake replay represents events occurring along the path. Using a subtask switching protocol in which the animal experienced three subtasks as 'what' information in a maze, I here show that the replay represents a trial type, consisting of path and subtask, in terms of neuronal firing timings and rates. The actual trial type to be rewarded could only be reliably predicted from replays that occurred at the decision point. This trial-type representation implies that not only 'where and when' but also 'what' information is contained in the replay. This result supports the view that awake replay is an episodic-like memory retrieval process.

摘要

对特定地点和时间发生的事件进行情景记忆检索对未来规划很有效。当动物暂停时,沿着熟悉路径的海马体位置细胞的顺序重新激活非常适合这样的记忆检索过程。然而,尚不清楚这种清醒状态下的重演是否代表沿路径发生的事件。我使用一种子任务切换协议,其中动物在迷宫中经历了三个子任务作为“是什么”信息,在此表明,就神经元放电时间和速率而言,重演代表了一种试验类型,由路径和子任务组成。只有从决策点发生的重演中才能可靠地预测出实际要获得奖励的试验类型。这种试验类型的表征意味着,重演中不仅包含“何地和何时”,还包含“是什么”信息。这一结果支持了清醒状态下的重演是一种类似情景记忆检索过程的观点。

https://cdn.ncbi.nlm.nih.gov/pmc/blobs/448c/4610117/5f109846b087/elife08105f001.jpg

文献AI研究员

20分钟写一篇综述,助力文献阅读效率提升50倍。

立即体验

用中文搜PubMed

大模型驱动的PubMed中文搜索引擎

马上搜索

文档翻译

学术文献翻译模型,支持多种主流文档格式。

立即体验