Suppr超能文献

CXCR3作为乳腺癌转移的分子靶点:抑制肿瘤细胞迁移并促进宿主抗肿瘤免疫

CXCR3 as a molecular target in breast cancer metastasis: inhibition of tumor cell migration and promotion of host anti-tumor immunity.

作者信息

Zhu Guiquan, Yan H Hannah, Pang Yanli, Jian Jiang, Achyut Bhagelu R, Liang Xinhua, Weiss Jonathan M, Wiltrout Robert H, Hollander M Christine, Yang Li

机构信息

Laboratory of Cancer Biology and Genetics, National Cancer Institute, Bethesda, MD, USA.

Department of Head and Neck Surgery, Sichuan Cancer Hospital, Sichuan University, Chengdu, P. R. China.

出版信息

Oncotarget. 2015 Dec 22;6(41):43408-19. doi: 10.18632/oncotarget.6125.

Abstract

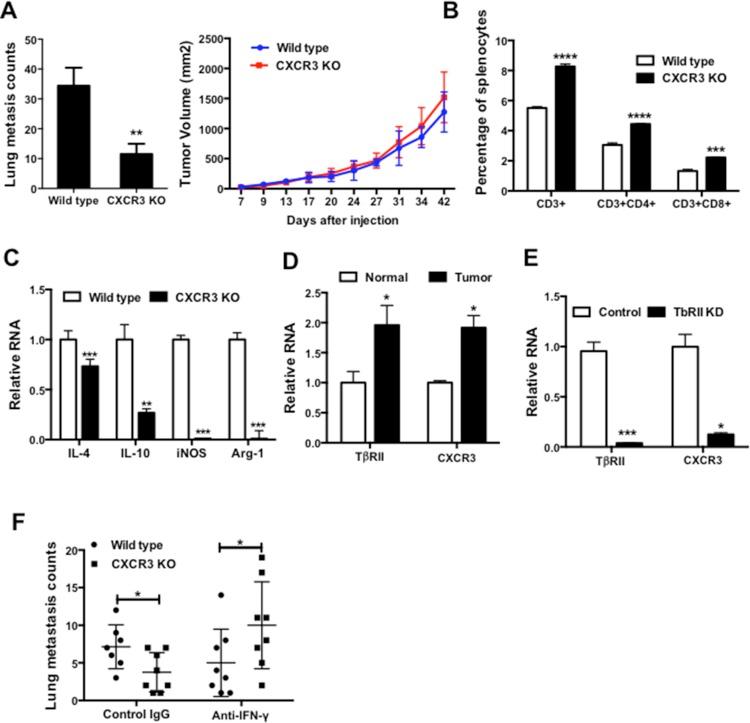
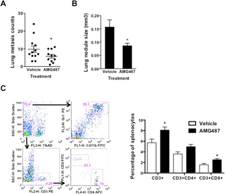
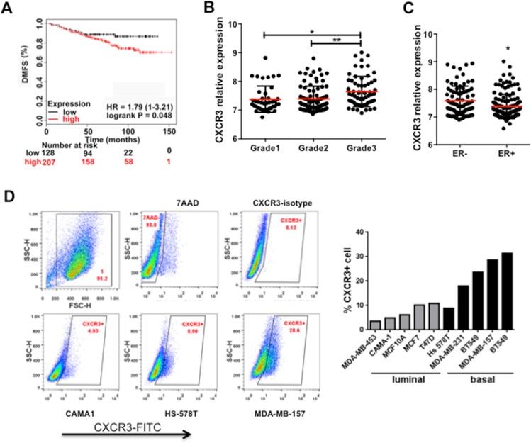
Chemokines and chemokine receptors have critical roles in cancer metastasis and have emerged as one of the targeting options in cancer therapy. However, the treatment efficacy on both tumor and host compartments needs to be carefully evaluated. Here we report that targeting CXCR3 decreased tumor cell migration and at the same time improved host anti-tumor immunity. We observed an increased expression of CXCR3 in metastatic tumor cells compared to those from non-metastatic tumor cells. Knockdown (KD) of CXCR3 in metastatic tumor cells suppressed tumor cell migration and metastasis. Importantly, CXCR3 expression in clinical breast cancer samples correlated with progression and metastasis. For the host compartment, deletion of CXCR3 in all host cells in 4T1 mammary tumor model significantly decreased metastasis. The underlying mechanisms involve a decreased expression of IL-4, IL-10, iNOs, and Arg-1 in myeloid cells and an increased T cell response. IFN-γ neutralization diminished the metastasis inhibition in the CXCR3 knockout (KO) mice bearing 4T1 tumors, suggesting a critical role of host CXCR3 in immune suppression. Consistently, targeting CXCR3 using a small molecular inhibitor (AMG487) significantly suppressed metastasis and improved host anti-tumor immunity. Our findings demonstrate that targeting CXCR3 is effective in both tumor and host compartments, and suggest that CXCR3 inhibition is likely to avoid adverse effects on host cells.

摘要

趋化因子和趋化因子受体在癌症转移中发挥着关键作用,并已成为癌症治疗的靶向选择之一。然而,对肿瘤和宿主部分的治疗效果都需要仔细评估。在此,我们报告靶向CXCR3可减少肿瘤细胞迁移,同时增强宿主抗肿瘤免疫力。我们观察到,与非转移性肿瘤细胞相比,转移性肿瘤细胞中CXCR3的表达增加。在转移性肿瘤细胞中敲低CXCR3可抑制肿瘤细胞迁移和转移。重要的是,临床乳腺癌样本中CXCR3的表达与进展和转移相关。对于宿主部分,在4T1乳腺肿瘤模型中所有宿主细胞中删除CXCR3可显著减少转移。潜在机制包括髓样细胞中IL-4、IL-10、诱导型一氧化氮合酶(iNOs)和精氨酸酶-1(Arg-1)的表达降低以及T细胞反应增强。在携带4T1肿瘤的CXCR3基因敲除(KO)小鼠中,中和干扰素-γ可消除转移抑制作用,这表明宿主CXCR3在免疫抑制中起关键作用。同样,使用小分子抑制剂(AMG487)靶向CXCR3可显著抑制转移并增强宿主抗肿瘤免疫力。我们的研究结果表明,靶向CXCR3在肿瘤和宿主部分均有效,并表明抑制CXCR3可能避免对宿主细胞产生不良影响。

https://cdn.ncbi.nlm.nih.gov/pmc/blobs/c87d/4791240/d1de942fbd9a/oncotarget-06-43408-g001.jpg

文献AI研究员

20分钟写一篇综述,助力文献阅读效率提升50倍。

立即体验

用中文搜PubMed

大模型驱动的PubMed中文搜索引擎

马上搜索

文档翻译

学术文献翻译模型,支持多种主流文档格式。

立即体验