Suppr超能文献

Zwint-1在卵母细胞减数分裂过程中的纺锤体组装检查点功能和动粒-微管附着中是必需的。

Zwint-1 is required for spindle assembly checkpoint function and kinetochore-microtubule attachment during oocyte meiosis.

作者信息

Woo Seo Dong, Yeop You Seung, Chung Woo-Jae, Cho Dong-Hyung, Kim Jae-Sung, Su Oh Jeong

机构信息

Department of Genetic Engineering, College of Biotechnology and Bioengineering, Sungkyunkwan University, Suwon, Gyeonggi-do, 440-746, Korea.

Department of East-West Medical Science, Graduate School of East-West Medical Science, Kyung Hee University, Yongin, South Korea.

出版信息

Sci Rep. 2015 Oct 21;5:15431. doi: 10.1038/srep15431.

Abstract

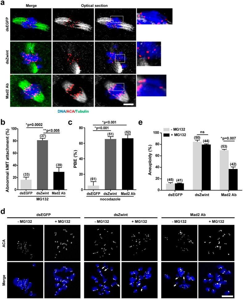
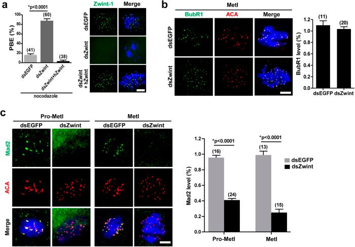
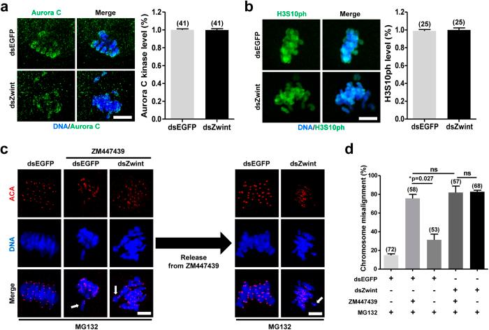
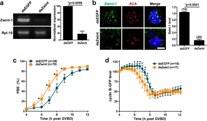
The key step for faithful chromosome segregation during meiosis is kinetochore assembly. Defects in this process result in aneuploidy, leading to miscarriages, infertility and various birth defects. However, the roles of kinetochores in homologous chromosome segregation during meiosis are ill-defined. Here we found that Zwint-1 is required for homologous chromosome segregation during meiosis. Knockdown of Zwint-1 accelerated the first meiosis by abrogating the kinetochore recruitment of Mad2, leading to chromosome misalignment and a high incidence of aneuploidy. Although Zwint-1 knockdown did not affect Aurora C kinase activity, the meiotic defects following Zwint-1 knockdown were similar to those observed with ZM447439 treatment. Importantly, the chromosome misalignment following Aurora C kinase inhibition was not restored after removing the inhibitor in Zwint-1-knockdown oocytes, whereas the defect was rescued after the inhibitor washout in the control oocytes. These results suggest that Aurora C kinase-mediated correction of erroneous kinetochore-microtubule attachment is primarily regulated by Zwint-1. Our results provide the first evidence that Zwint-1 is required to correct erroneous kinetochore-microtubule attachment and regulate spindle checkpoint function during meiosis.

摘要

减数分裂过程中染色体忠实分离的关键步骤是动粒组装。这一过程中的缺陷会导致非整倍体,进而引发流产、不孕和各种出生缺陷。然而,动粒在减数分裂期间同源染色体分离中的作用尚不明确。在此,我们发现Zwint-1是减数分裂期间同源染色体分离所必需的。敲低Zwint-1会通过消除Mad2在动粒上的募集来加速第一次减数分裂,导致染色体排列紊乱和非整倍体的高发生率。虽然敲低Zwint-1不影响极光激酶C(Aurora C kinase)的活性,但敲低Zwint-1后的减数分裂缺陷与用ZM447439处理时观察到的缺陷相似。重要的是,在敲低Zwint-1的卵母细胞中去除抑制剂后,极光激酶C抑制后的染色体排列紊乱并未恢复,而在对照卵母细胞中冲洗掉抑制剂后缺陷得到了挽救。这些结果表明,极光激酶C介导的错误动粒-微管附着的校正主要受Zwint-1调控。我们的结果首次证明,Zwint-1是减数分裂期间校正错误动粒-微管附着和调节纺锤体检查点功能所必需的。

https://cdn.ncbi.nlm.nih.gov/pmc/blobs/5646/4614028/cf449f062952/srep15431-f1.jpg

文献AI研究员

20分钟写一篇综述,助力文献阅读效率提升50倍。

立即体验

用中文搜PubMed

大模型驱动的PubMed中文搜索引擎

马上搜索

文档翻译

学术文献翻译模型,支持多种主流文档格式。

立即体验