Suppr超能文献

细菌转录组的二级结构揭示了其在mRNA调控和功能中的多种作用。

Secondary Structure across the Bacterial Transcriptome Reveals Versatile Roles in mRNA Regulation and Function.

作者信息

Del Campo Cristian, Bartholomäus Alexander, Fedyunin Ivan, Ignatova Zoya

机构信息

Biochemistry, Institute of Biochemistry and Biology, University of Potsdam, Potsdam, Germany; Biochemistry and Molecular Biology, Department of Chemistry and Biochemistry, University of Hamburg, Hamburg, Germany.

Biochemistry, Institute of Biochemistry and Biology, University of Potsdam, Potsdam, Germany.

出版信息

PLoS Genet. 2015 Oct 23;11(10):e1005613. doi: 10.1371/journal.pgen.1005613. eCollection 2015 Oct.

Abstract

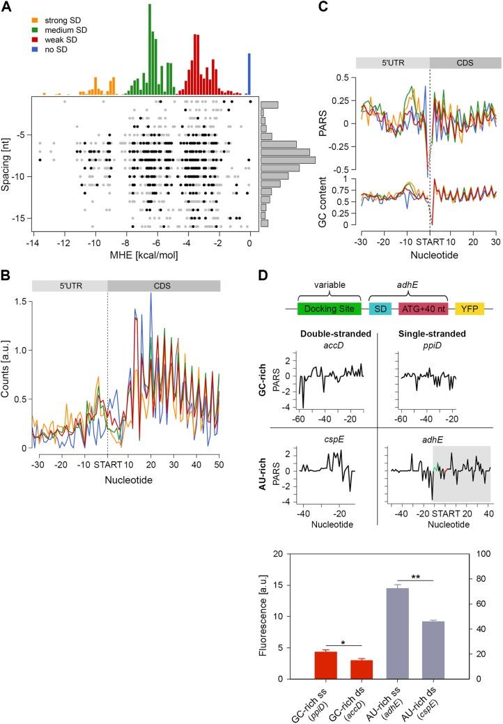
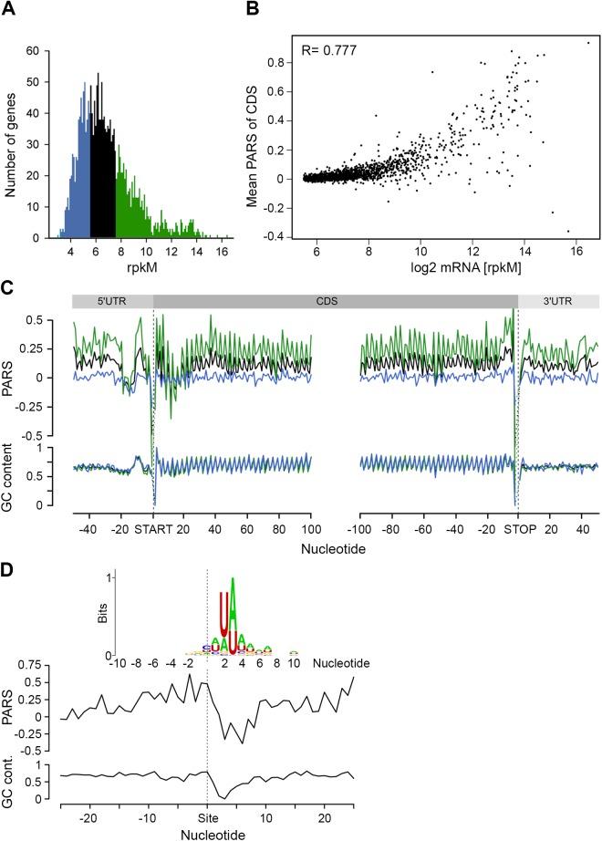
Messenger RNA acts as an informational molecule between DNA and translating ribosomes. Emerging evidence places mRNA in central cellular processes beyond its major function as informational entity. Although individual examples show that specific structural features of mRNA regulate translation and transcript stability, their role and function throughout the bacterial transcriptome remains unknown. Combining three sequencing approaches to provide a high resolution view of global mRNA secondary structure, translation efficiency and mRNA abundance, we unraveled structural features in E. coli mRNA with implications in translation and mRNA degradation. A poorly structured site upstream of the coding sequence serves as an additional unspecific binding site of the ribosomes and the degree of its secondary structure propensity negatively correlates with gene expression. Secondary structures within coding sequences are highly dynamic and influence translation only within a very small subset of positions. A secondary structure upstream of the stop codon is enriched in genes terminated by UAA codon with likely implications in translation termination. The global analysis further substantiates a common recognition signature of RNase E to initiate endonucleolytic cleavage. This work determines for the first time the E. coli RNA structurome, highlighting the contribution of mRNA secondary structure as a direct effector of a variety of processes, including translation and mRNA degradation.

摘要

信使核糖核酸(mRNA)在脱氧核糖核酸(DNA)与进行翻译的核糖体之间充当信息分子。新出现的证据表明,mRNA在细胞核心过程中发挥作用,而不仅仅是作为信息实体发挥主要功能。尽管个别例子表明mRNA的特定结构特征可调节翻译和转录本稳定性,但其在整个细菌转录组中的作用和功能仍不清楚。我们结合三种测序方法,以高分辨率观察全局mRNA二级结构、翻译效率和mRNA丰度,揭示了大肠杆菌mRNA中与翻译和mRNA降解相关的结构特征。编码序列上游结构松散的位点充当核糖体的另一个非特异性结合位点,其二级结构倾向程度与基因表达呈负相关。编码序列内的二级结构高度动态,仅在非常小的一部分位置影响翻译。终止密码子上游的二级结构在以UAA密码子终止的基因中富集,可能对翻译终止有影响。全局分析进一步证实了核糖核酸酶E启动内切核酸酶切割的共同识别特征。这项工作首次确定了大肠杆菌RNA结构组,突出了mRNA二级结构作为包括翻译和mRNA降解在内的多种过程的直接效应器的作用。

https://cdn.ncbi.nlm.nih.gov/pmc/blobs/cdd0/4619774/4b3873b92e10/pgen.1005613.g001.jpg

文献AI研究员

20分钟写一篇综述,助力文献阅读效率提升50倍。

立即体验

用中文搜PubMed

大模型驱动的PubMed中文搜索引擎

马上搜索

文档翻译

学术文献翻译模型,支持多种主流文档格式。

立即体验