Suppr超能文献

极光激酶B是MYCN驱动的神经母细胞瘤中一个有效的选择性靶点。

Aurora B kinase is a potent and selective target in MYCN-driven neuroblastoma.

作者信息

Bogen Dominik, Wei Jun S, Azorsa David O, Ormanoglu Pinar, Buehler Eugen, Guha Rajarshi, Keller Jonathan M, Mathews Griner Lesley A, Ferrer Marc, Song Young K, Liao Hongling, Mendoza Arnulfo, Gryder Berkley E, Sindri Sivasish, He Jianbin, Wen Xinyu, Zhang Shile, Shern John F, Yohe Marielle E, Taschner-Mandl Sabine, Shohet Jason M, Thomas Craig J, Martin Scott E, Ambros Peter F, Khan Javed

机构信息

Oncogenomics Section, Genetics Branch, National Cancer Institute, National Institutes of Health, Bethesda, MD, USA.

Children's Cancer Research Institute, St. Anna Kinderkrebsforschung, Vienna, Austria.

出版信息

Oncotarget. 2015 Nov 3;6(34):35247-62. doi: 10.18632/oncotarget.6208.

Abstract

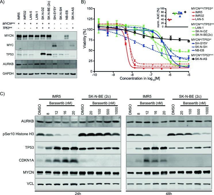
Despite advances in multimodal treatment, neuroblastoma (NB) is often fatal for children with high-risk disease and many survivors need to cope with long-term side effects from high-dose chemotherapy and radiation. To identify new therapeutic targets, we performed an siRNA screen of the druggable genome combined with a small molecule screen of 465 compounds targeting 39 different mechanisms of actions in four NB cell lines. We identified 58 genes as targets, including AURKB, in at least one cell line. In the drug screen, aurora kinase inhibitors (nine molecules) and in particular the AURKB-selective compound, barasertib, were the most discriminatory with regard to sensitivity for MYCN-amplified cell lines. In an expanded panel of ten NB cell lines, those with MYCN-amplification and wild-type TP53 were the most sensitive to low nanomolar concentrations of barasertib. Inhibition of the AURKB kinase activity resulted in decreased phosphorylation of the known target, histone H3, and upregulation of TP53 in MYCN-amplified, TP53 wild-type cells. However, both wild-type and TP53 mutant MYCN-amplified cell lines arrested in G2/M phase upon AURKB inhibition. Additionally, barasertib induced endoreduplication and apoptosis. Treatment of MYCN-amplified/TP53 wild-type neuroblastoma xenografts resulted in profound growth inhibition and tumor regression. Therefore, aurora B kinase inhibition is highly effective in aggressive neuroblastoma and warrants further investigation in clinical trials.

摘要

尽管多模式治疗取得了进展,但神经母细胞瘤(NB)对于患有高危疾病的儿童来说往往是致命的,许多幸存者需要应对高剂量化疗和放疗带来的长期副作用。为了确定新的治疗靶点,我们对可药物基因组进行了siRNA筛选,并结合对四种NB细胞系中针对39种不同作用机制的465种化合物进行小分子筛选。我们在至少一种细胞系中确定了58个基因作为靶点,包括AURKB。在药物筛选中,极光激酶抑制剂(9种分子),特别是AURKB选择性化合物巴瑞替尼,在对MYCN扩增细胞系的敏感性方面最具区分性。在由10种NB细胞系组成的扩展面板中,那些具有MYCN扩增和野生型TP53的细胞系对低纳摩尔浓度的巴瑞替尼最为敏感。抑制AURKB激酶活性导致已知靶点组蛋白H3的磷酸化减少,以及在MYCN扩增、TP53野生型细胞中TP53的上调。然而,野生型和TP53突变的MYCN扩增细胞系在AURKB抑制后均停滞在G2/M期。此外,巴瑞替尼诱导核内复制和凋亡。对MYCN扩增/TP53野生型神经母细胞瘤异种移植瘤的治疗导致了显著的生长抑制和肿瘤消退。因此,极光B激酶抑制在侵袭性神经母细胞瘤中非常有效,值得在临床试验中进一步研究。

https://cdn.ncbi.nlm.nih.gov/pmc/blobs/30ce/4742102/b51357f12a5f/oncotarget-06-35247-g001.jpg

文献AI研究员

20分钟写一篇综述,助力文献阅读效率提升50倍。

立即体验

用中文搜PubMed

大模型驱动的PubMed中文搜索引擎

马上搜索

文档翻译

学术文献翻译模型,支持多种主流文档格式。

立即体验