Suppr超能文献

抑制ATAD2可通过激活p53和p38介导的凋亡信号通路来抑制肝细胞癌进展。

Suppression of ATAD2 inhibits hepatocellular carcinoma progression through activation of p53- and p38-mediated apoptotic signaling.

作者信息

Lu Wen-Jing, Chua Mei-Sze, So Samuel K

机构信息

Asian Liver Center, Department of Surgery, Stanford University School of Medicine, Stanford, CA, USA.

出版信息

Oncotarget. 2015 Dec 8;6(39):41722-35. doi: 10.18632/oncotarget.6152.

Abstract

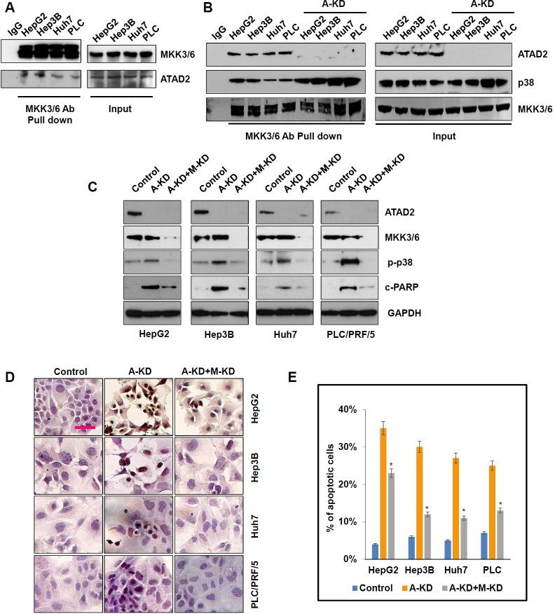
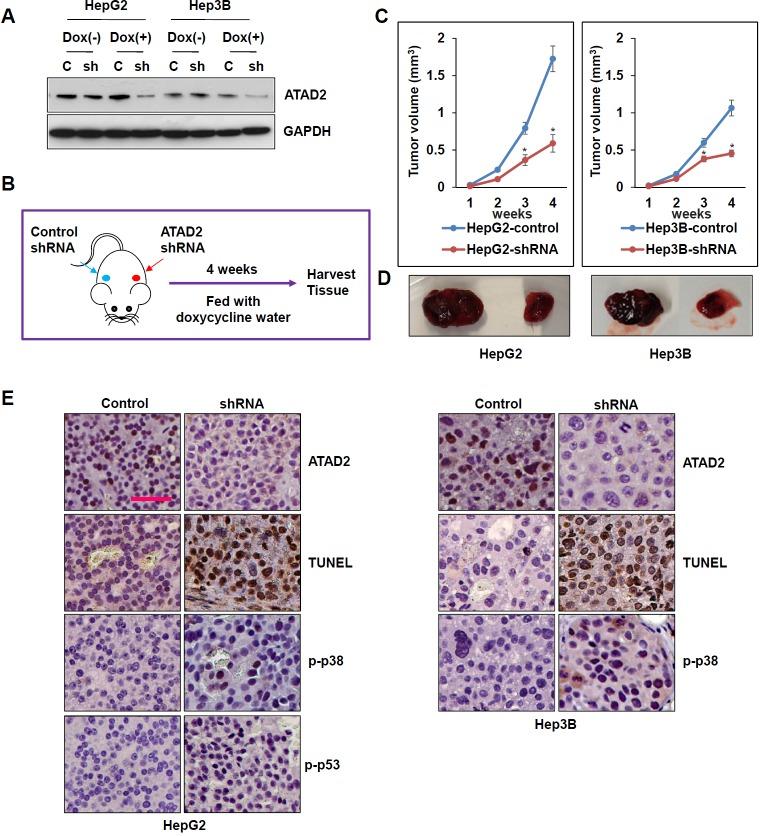
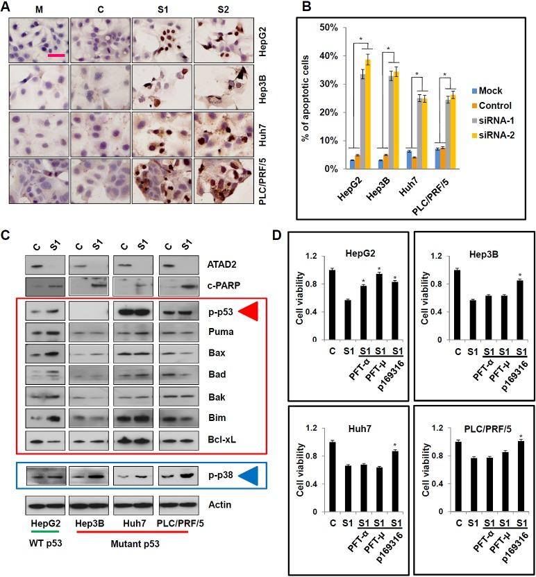
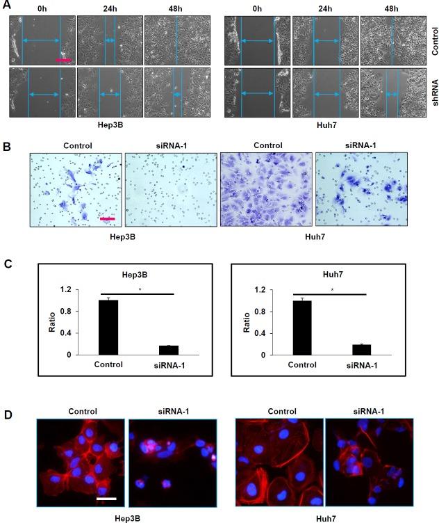
The ATPase family, AAA domain containing 2 (ATAD2) is highly expressed in multiple cancers. We aim to understand the clinical and biological significance of ATAD2 over-expression in hepatocellular carcinoma (HCC), as a means to validate it as a therapeutic target in HCC. We demonstrated that ATAD2 was over-expressed in HCC patients, where high ATAD2 levels were significantly correlated with aggressive phenotypes such as high AFP levels, advanced tumor stages, and vascular invasion. Using RNA interference, suppression of ATAD2 in HCC cell lines decreased cell viability, migration, and invasion, and induced apoptosis in vitro. Furthermore, we identified p53 and p38 as key proteins that mediate apoptosis induced by ATAD2 suppression. In HCC cells, we demonstrated that ATAD2 directly interacted with MKK3/6, which prevented p38 activation and therefore inhibited p38-mediated apoptosis. In vivo, suppression of ATAD2 impaired the growth of HepG2 and Hep3B subcutaneous xenografts, accompanied by enhanced apoptosis and p-p53 and p-p38 levels. Our results validate that ATAD2 is an important negative regulator of apoptosis, and that neutralizing its activity has promising anti-tumor effects in HCC cells.

摘要

含AAA结构域的ATP酶家族成员2(ATAD2)在多种癌症中高表达。我们旨在了解ATAD2在肝细胞癌(HCC)中过表达的临床和生物学意义,以此验证其作为HCC治疗靶点的可能性。我们发现ATAD2在HCC患者中过表达,且其高表达水平与高甲胎蛋白水平、肿瘤晚期及血管侵犯等侵袭性表型显著相关。通过RNA干扰,在HCC细胞系中抑制ATAD2可降低细胞活力、迁移及侵袭能力,并在体外诱导细胞凋亡。此外,我们确定p53和p38是介导ATAD2抑制诱导凋亡的关键蛋白。在HCC细胞中,我们证实ATAD2直接与MKK3/6相互作用,从而阻止p38激活,进而抑制p38介导的凋亡。在体内,抑制ATAD2可损害HepG2和Hep3B皮下异种移植瘤的生长,同时伴有凋亡增加以及p-p53和p-p38水平升高。我们的结果证实ATAD2是凋亡的重要负调控因子,中和其活性在HCC细胞中具有良好的抗肿瘤作用。

https://cdn.ncbi.nlm.nih.gov/pmc/blobs/94ee/4747184/3d284dd223aa/oncotarget-06-41722-g001.jpg

文献AI研究员

20分钟写一篇综述,助力文献阅读效率提升50倍。

立即体验

用中文搜PubMed

大模型驱动的PubMed中文搜索引擎

马上搜索

文档翻译

学术文献翻译模型,支持多种主流文档格式。

立即体验