Suppr超能文献

PLK1阻断通过诱导细胞在有丝分裂期停滞而增强放疗的治疗效果。

PLK1 blockade enhances therapeutic effects of radiation by inducing cell cycle arrest at the mitotic phase.

作者信息

Inoue Minoru, Yoshimura Michio, Kobayashi Minoru, Morinibu Akiyo, Itasaka Satoshi, Hiraoka Masahiro, Harada Hiroshi

机构信息

Department of Radiation Oncology and Image-applied Therapy, Kyoto University Graduate School of Medicine, 54 Shogoin Kawahara-cho, Sakyo-ku, Kyoto 606-8507, Japan.

Group of Radiation and Tumor Biology, Career-Path Promotion Unit for Young Life Scientists, Kyoto University, Yoshida Konoe-cho, Sakyo-ku, Kyoto 606-8501, Japan.

出版信息

Sci Rep. 2015 Oct 27;5:15666. doi: 10.1038/srep15666.

Abstract

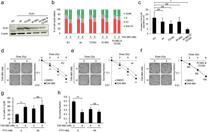
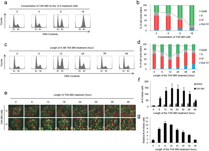
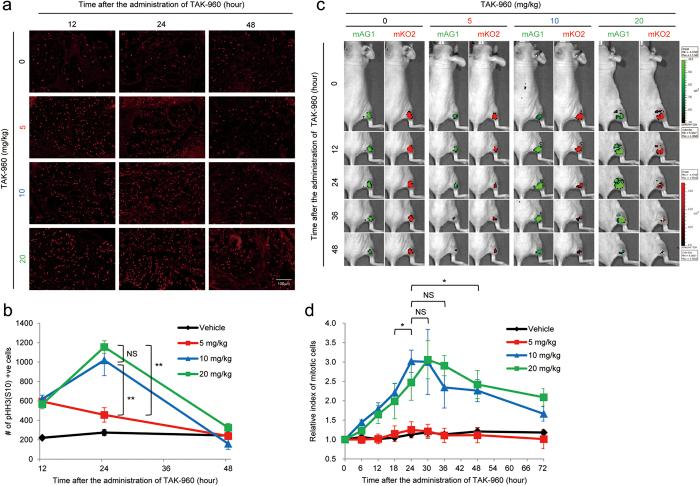
The cytotoxicity of ionizing radiation depends on the cell cycle phase; therefore, its pharmacological manipulation, especially the induction of cell cycle arrest at the radiosensitive mitotic-phase (M-phase), has been attempted for effective radiation therapy. Polo-like kinase 1 (PLK1) is a serine/threonine kinase that functions in mitotic progression, and is now recognized as a potential target for radiosensitization. We herein investigated whether PLK1 blockade enhanced the cytotoxic effects of radiation by modulating cell cycle phases of cancer cells using the novel small molecule inhibitor of PLK1, TAK-960. The TAK-960 treatment exhibited radiosensitizing effects in vitro, especially when it increased the proportion of M-phase cells. TAK-960 did not sensitize cancer cells to radiation when an insufficient amount of time was provided to induce mitotic arrest. The overexpression of a PLK1 mutant, PLK1-R136G&T210D, which was confirmed to cancel the TAK-960-mediated increase in the proportion of mitotic cells, abrogated the radiosensitizing effects of TAK-960. A tumor growth delay assay also demonstrated that the radiosensitizing effects of TAK-960 depended on an increase in the proportion of M-phase cells. These results provide a rational basis for targeting PLK1 for radiosensitization when considering the therapeutic time window for M-phase arrest as the best timing for radiation treatments.

摘要

电离辐射的细胞毒性取决于细胞周期阶段;因此,人们尝试通过药物手段对其进行调控,尤其是诱导细胞周期停滞在对辐射敏感的有丝分裂期(M期),以实现有效的放射治疗。Polo样激酶1(PLK1)是一种丝氨酸/苏氨酸激酶,在有丝分裂进程中发挥作用,目前被认为是放射增敏的潜在靶点。我们在此研究了使用新型PLK1小分子抑制剂TAK-960阻断PLK1是否通过调节癌细胞的细胞周期阶段来增强辐射的细胞毒性作用。TAK-960处理在体外表现出放射增敏作用,尤其是当它增加了M期细胞比例时。当没有足够时间诱导有丝分裂停滞时,TAK-960不会使癌细胞对辐射敏感。PLK1突变体PLK1-R136G&T210D的过表达消除了TAK-960的放射增敏作用,该突变体已被证实可消除TAK-960介导的有丝分裂细胞比例增加。肿瘤生长延迟试验也表明,TAK-960的放射增敏作用取决于M期细胞比例的增加。当将M期停滞的治疗时间窗视为放射治疗的最佳时机时,这些结果为将PLK1作为放射增敏靶点提供了合理依据。

https://cdn.ncbi.nlm.nih.gov/pmc/blobs/ada7/4621528/5d58524f5737/srep15666-f1.jpg

文献AI研究员

20分钟写一篇综述,助力文献阅读效率提升50倍。

立即体验

用中文搜PubMed

大模型驱动的PubMed中文搜索引擎

马上搜索

文档翻译

学术文献翻译模型,支持多种主流文档格式。

立即体验