Gill Sonja J, Travers Jon, Pshenichnaya Irina, Kogera Fiona A, Barthorpe Syd, Mironenko Tatiana, Richardson Laura, Benes Cyril H, Stratton Michael R, McDermott Ultan, Jackson Stephen P, Garnett Mathew J
Wellcome Trust Sanger Institute, Hinxton, United Kingdom.
The Wellcome Trust/Cancer Research UK Gurdon Institute and Department of Biochemistry, University of Cambridge, Cambridge, United Kingdom.
PLoS One. 2015 Oct 27;10(10):e0140988. doi: 10.1371/journal.pone.0140988. eCollection 2015.
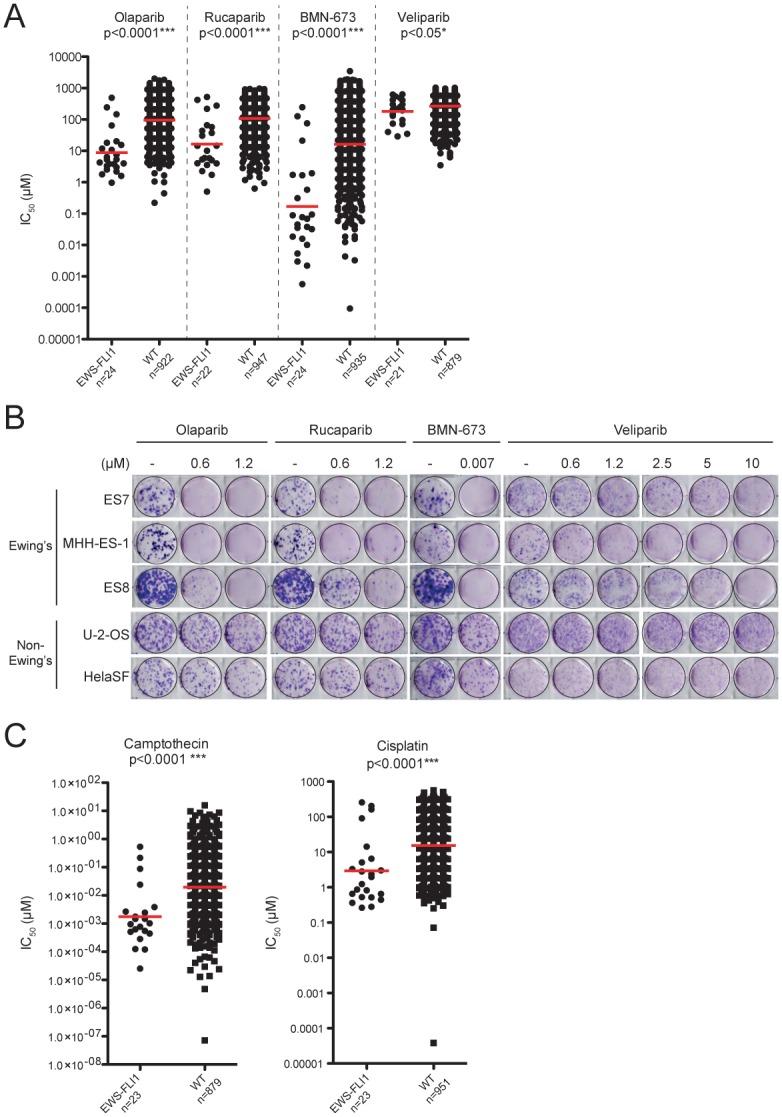
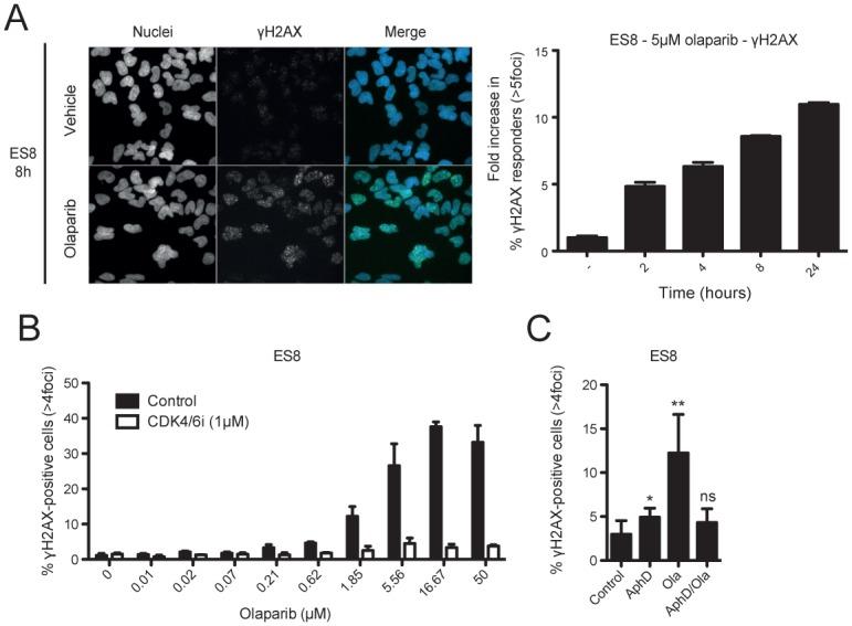
Ewing's sarcoma is a malignant pediatric bone tumor with a poor prognosis for patients with metastatic or recurrent disease. Ewing's sarcoma cells are acutely hypersensitive to poly (ADP-ribose) polymerase (PARP) inhibition and this is being evaluated in clinical trials, although the mechanism of hypersensitivity has not been directly addressed. PARP inhibitors have efficacy in tumors with BRCA1/2 mutations, which confer deficiency in DNA double-strand break (DSB) repair by homologous recombination (HR). This drives dependence on PARP1/2 due to their function in DNA single-strand break (SSB) repair. PARP inhibitors are also cytotoxic through inhibiting PARP1/2 auto-PARylation, blocking PARP1/2 release from substrate DNA. Here, we show that PARP inhibitor sensitivity in Ewing's sarcoma cells is not through an apparent defect in DNA repair by HR, but through hypersensitivity to trapped PARP1-DNA complexes. This drives accumulation of DNA damage during replication, ultimately leading to apoptosis. We also show that the activity of PARP inhibitors is potentiated by temozolomide in Ewing's sarcoma cells and is associated with enhanced trapping of PARP1-DNA complexes. Furthermore, through mining of large-scale drug sensitivity datasets, we identify a subset of glioma, neuroblastoma and melanoma cell lines as hypersensitive to the combination of temozolomide and PARP inhibition, potentially identifying new avenues for therapeutic intervention. These data provide insights into the anti-cancer activity of PARP inhibitors with implications for the design of treatment for Ewing's sarcoma patients with PARP inhibitors.
尤因肉瘤是一种儿童恶性骨肿瘤,对于发生转移或复发的患者预后较差。尤因肉瘤细胞对聚(ADP - 核糖)聚合酶(PARP)抑制作用极为敏感,目前正在临床试验中对此进行评估,尽管其超敏反应机制尚未得到直接研究。PARP抑制剂对具有BRCA1/2突变的肿瘤有效,这些突变会导致通过同源重组(HR)进行DNA双链断裂(DSB)修复的缺陷。这使得肿瘤细胞因PARP1/2在DNA单链断裂(SSB)修复中的功能而对其产生依赖性。PARP抑制剂还通过抑制PARP1/2自身的PAR化作用、阻止PARP1/2从底物DNA上释放而具有细胞毒性。在此,我们表明尤因肉瘤细胞对PARP抑制剂的敏感性并非源于HR介导的DNA修复存在明显缺陷,而是由于对被困的PARP1 - DNA复合物超敏。这导致复制过程中DNA损伤的积累,最终引发细胞凋亡。我们还表明,替莫唑胺可增强尤因肉瘤细胞中PARP抑制剂的活性,且这与PARP1 - DNA复合物的捕获增强有关。此外,通过挖掘大规模药物敏感性数据集,我们确定了一部分胶质瘤、神经母细胞瘤和黑色素瘤细胞系对替莫唑胺和PARP抑制的联合作用超敏,这可能为治疗干预开辟新途径。这些数据为PARP抑制剂的抗癌活性提供了见解,对设计使用PARP抑制剂治疗尤因肉瘤患者的方案具有重要意义。