Suppr超能文献

大鼠胚胎干细胞源性视网膜祖细胞移植可保留大鼠视网膜变性中的视网膜结构和功能。

Transplantation of rat embryonic stem cell-derived retinal progenitor cells preserves the retinal structure and function in rat retinal degeneration.

作者信息

Qu Zepeng, Guan Yuan, Cui Lu, Song Jian, Gu Junjie, Zhao Hanzhi, Xu Lei, Lu Lixia, Jin Ying, Xu Guo-Tong

机构信息

Laboratory of Molecular Developmental Biology, Shanghai Jiao Tong University School of Medicine, Room 208, Building 5, 280 South Chongqing Road, Shanghai, 200025, China.

ShanghaiTech University School of Life Science and Technology, Shanghai, 201210, China.

出版信息

Stem Cell Res Ther. 2015 Nov 9;6:219. doi: 10.1186/s13287-015-0207-x.

Abstract

INTRODUCTION

Degenerative retinal diseases like age-related macular degeneration (AMD) are the leading cause of blindness. Cell transplantation showed promising therapeutic effect for such diseases, and embryonic stem cell (ESC) is one of the sources of such donor cells. Here, we aimed to generate retinal progenitor cells (RPCs) from rat ESCs (rESCs) and to test their therapeutic effects in rat model.

METHODS

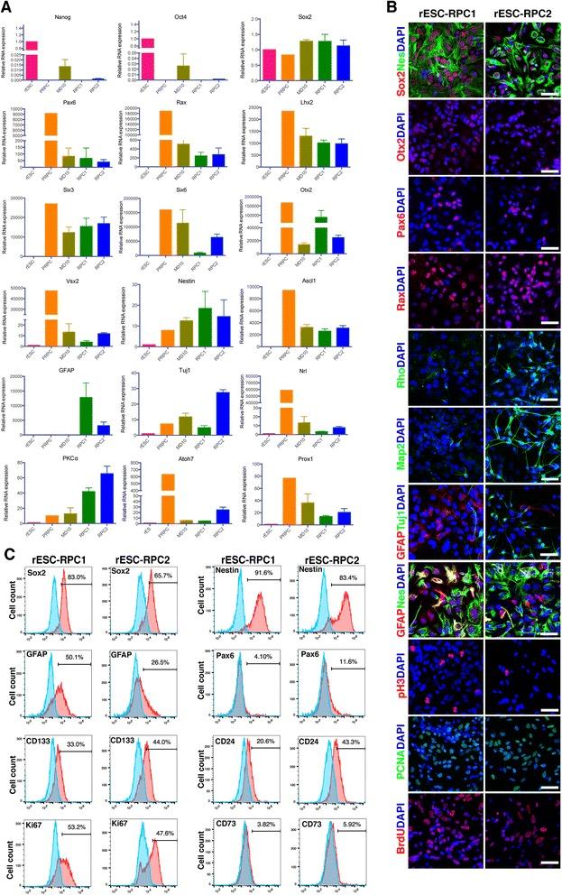
The rESCs (DA8-16) were cultured in N2B27 medium with 2i, and differentiated to two types of RPCs following the SFEBq method with modifications. For rESC-RPC1, the cells were switched to adherent culture at D10, while for rESC-RPC2, the suspension culture was maintained to D14. Both RPCs were harvested at D16. Primary RPCs were obtained from P1 SD rats, and some of them were labeled with EGFP by infection with lentivirus. To generate Rax::EGFP knock-in rESC lines, TALENs were engineered to facilitate homologous recombination in rESCs, which were cotransfected with the targeting vector and TALEN vectors. The differentiated cells were analyzed with live image, immunofluorescence staining, flow cytometric analysis, gene expression microarray, etc. RCS rats were used to mimic the degeneration of retina and test the therapeutic effects of subretinally transplanted donor cells. The structure and function of retina were examined.

RESULTS

We established two protocols through which two types of rESC-derived RPCs were obtained and both contained committed retina lineage cells and some neural progenitor cells (NPCs). These rESC-derived RPCs survived in the host retinas of RCS rats and protected the retinal structure and function in early stage following the transplantation. However, the glia enriched rESC-RPC1 obtained through early and longer adherent culture only increased the b-wave amplitude at 4 weeks, while the longer suspension culture gave rise to evidently neuronal differentiation in rESC-RPC2 which significantly improved the visual function of RCS rats.

CONCLUSIONS

We have successfully differentiated rESCs to glia enriched RPCs and retinal neuron enriched RPCs in vitro. The retinal neuron enriched rESC-RPC2 protected the structure and function of retina in rats with genetic retinal degeneration and could be a candidate cell source for treating some degenerative retinal diseases in human trials.

摘要

引言

像年龄相关性黄斑变性(AMD)这样的退行性视网膜疾病是失明的主要原因。细胞移植对这类疾病显示出有前景的治疗效果,胚胎干细胞(ESC)是这类供体细胞的来源之一。在此,我们旨在从大鼠胚胎干细胞(rESCs)中生成视网膜祖细胞(RPCs),并在大鼠模型中测试它们的治疗效果。

方法

将rESCs(DA8 - 16)在含2i的N2B27培养基中培养,并按照改良的SFEBq方法分化为两种类型的RPCs。对于rESC - RPC1,细胞在第10天转为贴壁培养,而对于rESC - RPC2,悬浮培养维持到第14天。两种RPCs均在第16天收获。原代RPCs从出生后第1天的SD大鼠获得,其中一些通过慢病毒感染用EGFP标记。为了生成Rax::EGFP基因敲入的rESC系,构建了TALENs以促进rESCs中的同源重组,将其与靶向载体和TALEN载体共转染。用实时成像、免疫荧光染色、流式细胞术分析、基因表达微阵列等方法对分化细胞进行分析。用RCS大鼠模拟视网膜变性并测试视网膜下移植供体细胞的治疗效果。检查视网膜的结构和功能。

结果

我们建立了两种方案,通过这两种方案获得了两种类型的rESC来源的RPCs,它们都包含定向的视网膜谱系细胞和一些神经祖细胞(NPCs)。这些rESC来源的RPCs在RCS大鼠的宿主视网膜中存活,并在移植后的早期保护视网膜结构和功能。然而,通过早期和较长时间贴壁培养获得的富含胶质细胞的rESC - RPC1仅在4周时增加了b波振幅,而较长时间的悬浮培养使rESC - RPC2产生了明显的神经元分化,显著改善了RCS大鼠的视觉功能。

结论

我们已在体外成功地将rESCs分化为富含胶质细胞的RPCs和富含视网膜神经元的RPCs。富含视网膜神经元的rESC - RPC2保护了遗传性视网膜变性大鼠的视网膜结构和功能,可能成为人类试验中治疗某些退行性视网膜疾病的候选细胞来源。

https://cdn.ncbi.nlm.nih.gov/pmc/blobs/313f/4640237/b76559e61ba6/13287_2015_207_Fig1_HTML.jpg

文献AI研究员

20分钟写一篇综述,助力文献阅读效率提升50倍。

立即体验

用中文搜PubMed

大模型驱动的PubMed中文搜索引擎

马上搜索

文档翻译

学术文献翻译模型,支持多种主流文档格式。

立即体验