Suppr超能文献

通过对阿尔茨海默病组织进行分析和神经元培养活力筛选来鉴定神经毒性细胞因子。

Identification of neurotoxic cytokines by profiling Alzheimer's disease tissues and neuron culture viability screening.

作者信息

Wood Levi B, Winslow Ashley R, Proctor Elizabeth A, McGuone Declan, Mordes Daniel A, Frosch Matthew P, Hyman Bradley T, Lauffenburger Douglas A, Haigis Kevin M

机构信息

Cancer Research Institute, Beth Israel Deaconess Cancer Center and Department of Medicine, Harvard Medical School, Boston, MA 02215, USA.

Department of Neurology, Massachusetts General Hospital and Mass General Institute for Neurodegenerative Disease, Charlestown, MA 02129, USA.

出版信息

Sci Rep. 2015 Nov 13;5:16622. doi: 10.1038/srep16622.

Abstract

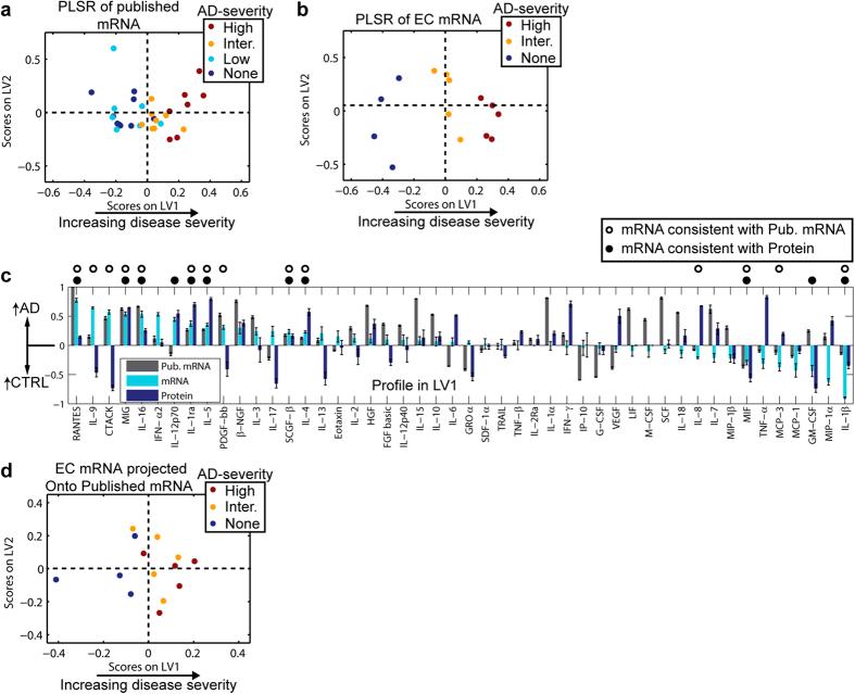
Alzheimer's disease (AD) therapeutics based on the amyloid hypothesis have shown minimal efficacy in patients, suggesting that the activity of amyloid beta (Aβ) represents only one aspect of AD pathogenesis. Since neuroinflammation is thought to play an important role in AD, we hypothesized that cytokines may play a direct role in promoting neuronal death. Here, we profiled cytokine expression in a small cohort of human AD and control brain tissues. We identified AD-associated cytokines using partial least squares regression to correlate cytokine expression with quantified pathologic disease state and then used neuron cultures to test whether cytokines up-regulated in AD tissues could affect neuronal viability. This analysis identified cytokines that were associated with the pathological severity. Of the top correlates, only TNF-α reduced viability in neuron culture when applied alone. VEGF also reduced viability when applied together with Aβ, which was surprising because VEGF has been viewed as a neuro-protective protein. We found that this synthetic pro-death effect of VEGF in the context of Aβ was commensurate with VEGFR-dependent changes in multiple signaling pathways that govern cell fate. Our findings suggest that profiling of tissues combined with a culture-based screening approach can successfully identify new mechanisms driving neuronal death.

摘要

基于淀粉样蛋白假说的阿尔茨海默病(AD)治疗方法在患者中显示出极小的疗效,这表明β淀粉样蛋白(Aβ)的活性仅代表AD发病机制的一个方面。由于神经炎症被认为在AD中起重要作用,我们推测细胞因子可能在促进神经元死亡中起直接作用。在此,我们分析了一小群人类AD和对照脑组织中的细胞因子表达。我们使用偏最小二乘回归来关联细胞因子表达与量化的病理疾病状态,从而鉴定出与AD相关的细胞因子,然后使用神经元培养物来测试在AD组织中上调的细胞因子是否会影响神经元活力。该分析确定了与病理严重程度相关的细胞因子。在相关性最强的因子中,单独应用时只有肿瘤坏死因子-α(TNF-α)降低了神经元培养物中的活力。血管内皮生长因子(VEGF)与Aβ共同应用时也降低了活力,这令人惊讶,因为VEGF一直被视为一种神经保护蛋白。我们发现,在Aβ存在的情况下,VEGF的这种促死亡合成效应与多个调控细胞命运的信号通路中依赖血管内皮生长因子受体(VEGFR)的变化相当。我们的研究结果表明,组织分析与基于培养的筛选方法相结合能够成功识别驱动神经元死亡的新机制。

https://cdn.ncbi.nlm.nih.gov/pmc/blobs/894b/4643219/1976d5487f1c/srep16622-f1.jpg

文献AI研究员

20分钟写一篇综述,助力文献阅读效率提升50倍。

立即体验

用中文搜PubMed

大模型驱动的PubMed中文搜索引擎

马上搜索

文档翻译

学术文献翻译模型,支持多种主流文档格式。

立即体验