Suppr超能文献

HOIP的翻译后修饰阻断Toll样受体4介导的线性泛素链形成。

Posttranslational Modification of HOIP Blocks Toll-Like Receptor 4-Mediated Linear-Ubiquitin-Chain Formation.

作者信息

Bowman James, Rodgers Mary A, Shi Mude, Amatya Rina, Hostager Bruce, Iwai Kazuhiro, Gao Shou-Jiang, Jung Jae U

机构信息

Department of Molecular Microbiology and Immunology, Keck School of Medicine, Los Angeles, California, USA.

Department of Molecular Microbiology and Immunology, Keck School of Medicine, Los Angeles, California, USA Abbott Diagnostics, Abbott Park, Illinois, USA.

出版信息

mBio. 2015 Nov 17;6(6):e01777-15. doi: 10.1128/mBio.01777-15.

Abstract

UNLABELLED

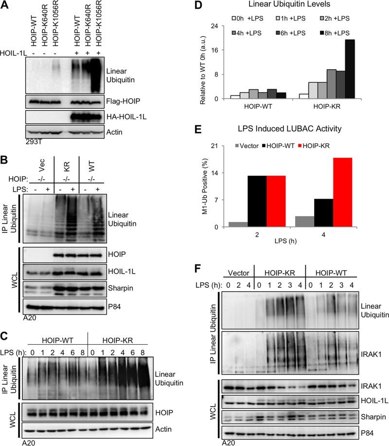
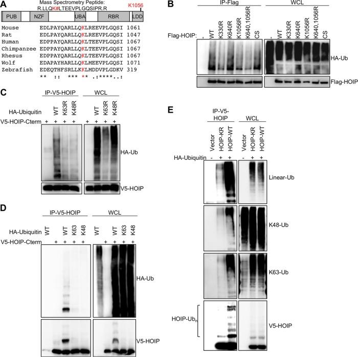
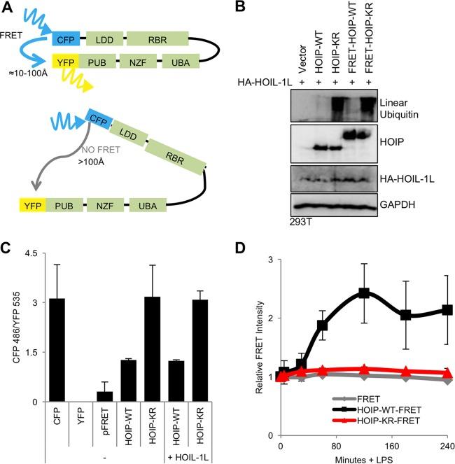
Linear ubiquitination is an atypical posttranslational modification catalyzed by the linear-ubiquitin-chain assembly complex (LUBAC), containing HOIP, HOIL-1L, and Sharpin. LUBAC facilitates NF-κB activation and inflammation upon receptor stimulation by ligating linear ubiquitin chains to critical signaling molecules. Indeed, linear-ubiquitination-dependent signaling is essential to prevent pyogenic bacterial infections that can lead to death. While linear ubiquitination is essential for intracellular receptor signaling upon microbial infection, this response must be measured and stopped to avoid tissue damage and autoimmunity. While LUBAC is activated upon bacterial stimulation, the mechanisms regulating LUBAC activity in response to bacterial stimuli have remained elusive. We demonstrate that LUBAC activity itself is downregulated through ubiquitination, specifically, ubiquitination of the catalytic subunit HOIP at the carboxyl-terminal lysine 1056. Ubiquitination of Lys1056 dynamically altered HOIP conformation, resulting in the suppression of its catalytic activity. Consequently, HOIP Lys1056-to-Arg mutation led not only to persistent LUBAC activity but also to prolonged NF-κB activation induced by bacterial lipopolysaccharide-mediated Toll-like receptor 4 (TLR4) stimulation, whereas it showed no effect on NF-κB activation induced by CD40 stimulation. This study describes a novel posttranslational regulation of LUBAC-mediated linear ubiquitination that is critical for specifically directing TLR4-mediated NF-κB activation.

IMPORTANCE

Posttranslational modification of proteins enables cells to respond quickly to infections and immune stimuli in a tightly controlled manner. Specifically, covalent modification of proteins with the small protein ubiquitin is essential for cells to initiate and terminate immune signaling in response to bacterial and viral infection. This process is controlled by ubiquitin ligase enzymes, which themselves must be regulated to prevent persistent and deleterious immune signaling. However, how this regulation is achieved is poorly understood. This paper reports a novel ubiquitination event of the atypical ubiquitin ligase HOIP that is required to terminate bacterial lipopolysaccharide (LPS)-induced TLR4 immune signaling. Ubiquitination causes the HOIP ligase to undergo a conformational change, which blocks its enzymatic activity and ultimately terminates LPS-induced TLR4 signaling. These findings provide a new mechanism for controlling HOIP ligase activity that is vital to properly regulate a proinflammatory immune response.

摘要

未标记

线性泛素化是一种由线性泛素链组装复合体(LUBAC)催化的非典型翻译后修饰,LUBAC包含HOIP、HOIL-1L和Sharpin。LUBAC通过将线性泛素链连接到关键信号分子上,在受体刺激时促进NF-κB激活和炎症反应。事实上,线性泛素化依赖性信号传导对于预防可能导致死亡的化脓性细菌感染至关重要。虽然线性泛素化对于微生物感染时的细胞内受体信号传导至关重要,但这种反应必须加以调控并终止,以避免组织损伤和自身免疫。虽然LUBAC在细菌刺激时被激活,但响应细菌刺激调节LUBAC活性的机制仍不清楚。我们证明LUBAC活性本身通过泛素化被下调,具体而言,是催化亚基HOIP在羧基末端赖氨酸1056处的泛素化。赖氨酸1056的泛素化动态改变了HOIP的构象,导致其催化活性受到抑制。因此,HOIP赖氨酸1056突变为精氨酸不仅导致LUBAC活性持续存在,还导致细菌脂多糖介导的Toll样受体4(TLR4)刺激诱导的NF-κB激活延长,而对CD40刺激诱导的NF-κB激活没有影响。这项研究描述了一种新的LUBAC介导的线性泛素化的翻译后调控,这对于特异性指导TLR4介导的NF-κB激活至关重要。

重要性

蛋白质的翻译后修饰使细胞能够以严格控制的方式快速响应感染和免疫刺激。具体而言,用小蛋白泛素对蛋白质进行共价修饰对于细胞响应细菌和病毒感染启动和终止免疫信号至关重要。这个过程由泛素连接酶控制,而这些酶本身必须受到调控以防止持续的有害免疫信号传导。然而,人们对这种调控是如何实现的了解甚少。本文报道了非典型泛素连接酶HOIP的一种新的泛素化事件,这是终止细菌脂多糖(LPS)诱导的TLR4免疫信号传导所必需的。泛素化导致HOIP连接酶发生构象变化,从而阻断其酶活性并最终终止LPS诱导的TLR4信号传导。这些发现提供了一种控制HOIP连接酶活性的新机制,这对于正确调节促炎免疫反应至关重要。

https://cdn.ncbi.nlm.nih.gov/pmc/blobs/8874/4659476/05fe0ffa4da8/mbo0061525590001.jpg

文献AI研究员

20分钟写一篇综述,助力文献阅读效率提升50倍。

立即体验

用中文搜PubMed

大模型驱动的PubMed中文搜索引擎

马上搜索

文档翻译

学术文献翻译模型,支持多种主流文档格式。

立即体验