Suppr超能文献

草药 KBH-1 通过调节 AMPK 通路抑制 3T3-L1 脂肪细胞脂肪积累并减少高脂肪饮食诱导的肥胖。

The Herbal Medicine KBH-1 Inhibits Fat Accumulation in 3T3-L1 Adipocytes and Reduces High Fat Diet-Induced Obesity through Regulation of the AMPK Pathway.

机构信息

KM Application Center, Korea Institute of Oriental Medicine, Daejeon, 305-811, Republic of Korea.

College of Pharmacy, Chungnam National University, Daejeon, 305-764, Republic of Korea.

出版信息

PLoS One. 2015 Dec 9;10(12):e0142041. doi: 10.1371/journal.pone.0142041. eCollection 2015.

Abstract

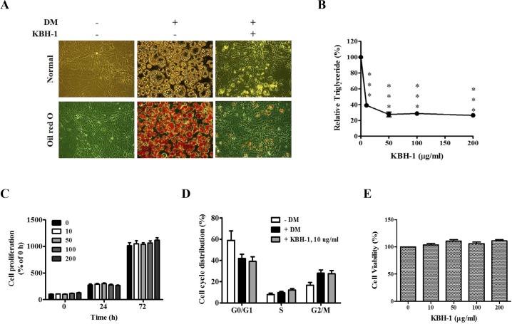
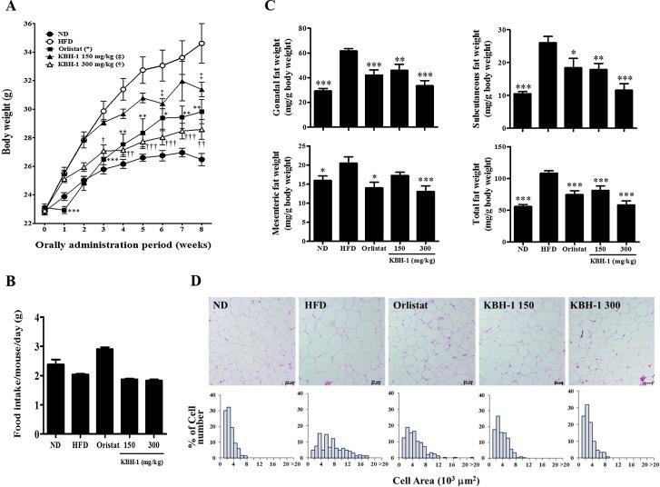
The aim of this study was to investigate whether a novel formulation of an herbal extract, KBH-1, has an inhibitory effect on obesity. To determine its anti-obesity effects and its underlying mechanism, we performed anti-obesity-related experiments in vitro and in vivo. 3T3-L1 preadipocytes were analyzed for lipid accumulation as well as the protein and gene expression of molecular targets involved in fatty acid synthesis. To determine whether KBH-1 oral administration results in a reduction in high-fat diet (HFD)-induced obesity, we examined five groups (n = 9) of C57BL/6 mice as follows: 10% kcal fat diet-fed mice (ND), 60% kcal fat diet-fed mice (HFD), HFD-fed mice treated with orlistat (tetrahydrolipstatin, marketed under the trade name Xenical), HFD-fed mice treated with 150 mg/kg KBH-1 (KBH-1 150) and HFD-fed mice treated with 300 mg/kg KBH-1 (KBH-1 300). During adipogenesis of 3T3-L1 cells in vitro, KBH-1 significantly reduced lipid accumulation and down-regulated the expression of master adipogenic transcription factors, including CCAAT/enhancer binding protein (C/EBP) β, C/EBP α and peroxisome proliferation-activity receptor (PPAR) γ, which led to the suppression of the expression of several adipocyte-specific genes and proteins. KBH-1 also markedly phosphorylated the adenosine monophosphate-activated protein kinase (AMPK) and acetyl-CoA carboxylase (ACC). In addition, KBH-1-induced the inhibition effect on lipid accumulation and AMPK-mediated signal activation were decreased by blocking AMPK phosphorylation using AMPK siRNA. Furthermore, daily oral administration of KBH-1 resulted in dose-dependent decreases in body weight, fat pad mass and fat tissue size without systemic toxicity. These results suggest that KBH-1 inhibits lipid accumulation by down-regulating the major transcription factors of the adipogenesis pathway by regulating the AMPK pathway in 3T3-L1 adipocytes and in mice with HFD-induced obesity. These results implicate KBH-1, a safe herbal extract, as a potential anti-obesity therapeutic agent.

摘要

本研究旨在探讨一种新型草药提取物 KBH-1 是否具有抑制肥胖的作用。为了确定其抗肥胖作用及其潜在机制,我们进行了体外和体内与抗肥胖相关的实验。分析 3T3-L1 前脂肪细胞的脂质积累以及参与脂肪酸合成的分子靶标蛋白和基因表达。为了确定 KBH-1 口服给药是否会导致高脂肪饮食(HFD)诱导的肥胖减轻,我们检查了以下五组(每组 9 只)C57BL/6 小鼠:10%千卡脂肪饮食喂养的小鼠(ND),60%千卡脂肪饮食喂养的小鼠(HFD),HFD 喂养的小鼠用奥利司他(四氢脂他汀,商品名 Xenical)治疗,HFD 喂养的小鼠用 150mg/kg KBH-1(KBH-1 150)治疗,HFD 喂养的小鼠用 300mg/kg KBH-1(KBH-1 300)治疗。在 3T3-L1 细胞体外脂肪生成过程中,KBH-1 显著减少脂质积累,并下调主要脂肪生成转录因子的表达,包括 CCAAT/增强子结合蛋白(C/EBP)β、C/EBPα 和过氧化物酶体增殖物激活受体(PPAR)γ,从而抑制几个脂肪细胞特异性基因和蛋白质的表达。KBH-1 还显著磷酸化腺苷单磷酸激活蛋白激酶(AMPK)和乙酰辅酶 A 羧化酶(ACC)。此外,用 AMPK siRNA 阻断 AMPK 磷酸化,KBH-1 诱导的脂质积累抑制作用和 AMPK 介导的信号激活作用降低。此外,KBH-1 的每日口服给药导致体重、脂肪垫质量和脂肪组织大小呈剂量依赖性下降,而无全身毒性。这些结果表明,KBH-1 通过调节 3T3-L1 脂肪细胞和 HFD 诱导肥胖小鼠的 AMPK 途径,下调脂肪生成途径的主要转录因子,抑制脂质积累。这些结果表明,KBH-1 作为一种安全的草药提取物,可能是一种潜在的抗肥胖治疗剂。

https://cdn.ncbi.nlm.nih.gov/pmc/blobs/d325/4674115/d9b4526b1c56/pone.0142041.g001.jpg

文献AI研究员

20分钟写一篇综述,助力文献阅读效率提升50倍。

立即体验

用中文搜PubMed

大模型驱动的PubMed中文搜索引擎

马上搜索

文档翻译

学术文献翻译模型,支持多种主流文档格式。

立即体验