Suppr超能文献

直接抑制细胞脂肪酸合酶会损害呼吸道合胞病毒及其他呼吸道病毒的复制。

Direct Inhibition of Cellular Fatty Acid Synthase Impairs Replication of Respiratory Syncytial Virus and Other Respiratory Viruses.

作者信息

Ohol Yamini M, Wang Zhaoti, Kemble George, Duke Gregory

机构信息

3-V Biosciences, Menlo Park, California, United States of America.

出版信息

PLoS One. 2015 Dec 11;10(12):e0144648. doi: 10.1371/journal.pone.0144648. eCollection 2015.

Abstract

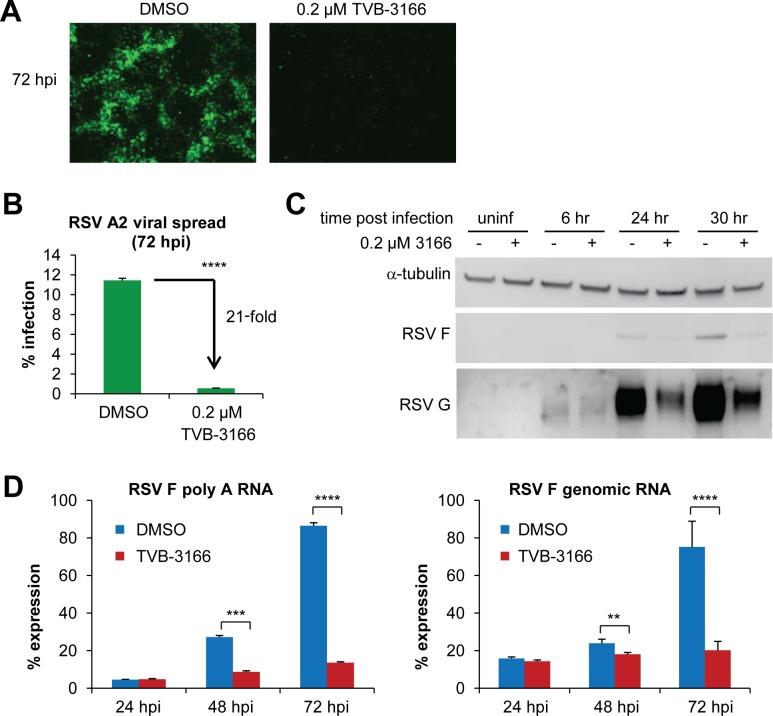
Fatty acid synthase (FASN) catalyzes the de novo synthesis of palmitate, a fatty acid utilized for synthesis of more complex fatty acids, plasma membrane structure, and post-translational palmitoylation of host and viral proteins. We have developed a potent inhibitor of FASN (TVB-3166) that reduces the production of respiratory syncytial virus (RSV) progeny in vitro from infected human lung epithelial cells (A549) and in vivo from mice challenged intranasally with RSV. Addition of TVB-3166 to the culture medium of RSV-infected A549 cells reduces viral spread without inducing cytopathic effects. The antiviral effect of the FASN inhibitor is a direct consequence of reducing de novo palmitate synthesis; similar doses are required for both antiviral activity and inhibition of palmitate production, and the addition of exogenous palmitate to TVB-3166-treated cells restores RSV production. TVB-3166 has minimal effect on RSV entry but significantly reduces viral RNA replication, protein levels, viral particle formation and infectivity of released viral particles. TVB-3166 substantially impacts viral replication, reducing production of infectious progeny 250-fold. In vivo, oral administration of TVB-3166 to RSV-A (Long)-infected BALB/c mice on normal chow, starting either on the day of infection or one day post-infection, reduces RSV lung titers 21-fold and 9-fold respectively. Further, TVB-3166 also inhibits the production of RSV B, human parainfluenza 3 (PIV3), and human rhinovirus 16 (HRV16) progeny from A549, HEp2 and HeLa cells respectively. Thus, inhibition of FASN and palmitate synthesis by TVB-3166 significantly reduces RSV progeny both in vitro and in vivo and has broad-spectrum activity against other respiratory viruses. FASN inhibition may alter the composition of regions of the host cell membrane where RSV assembly or replication occurs, or change the membrane composition of RSV progeny particles, decreasing their infectivity.

摘要

脂肪酸合酶(FASN)催化从头合成棕榈酸酯,棕榈酸酯是一种用于合成更复杂脂肪酸、质膜结构以及宿主和病毒蛋白翻译后棕榈酰化的脂肪酸。我们开发了一种强效的FASN抑制剂(TVB-3166),它在体外可降低受感染人肺上皮细胞(A549)中呼吸道合胞病毒(RSV)子代的产生,在体内可降低经鼻用RSV攻击的小鼠体内RSV子代的产生。将TVB-3166添加到RSV感染的A549细胞的培养基中可减少病毒传播,而不会诱导细胞病变效应。FASN抑制剂的抗病毒作用是减少从头合成棕榈酸酯的直接结果;抗病毒活性和抑制棕榈酸酯产生需要相似的剂量,并且向经TVB-3166处理的细胞中添加外源性棕榈酸酯可恢复RSV的产生。TVB-3166对RSV进入的影响最小,但显著降低病毒RNA复制、蛋白质水平、病毒颗粒形成以及释放的病毒颗粒的感染性。TVB-3166对病毒复制有重大影响,可将感染性子代的产生减少250倍。在体内,对正常饮食的RSV-A(Long)感染的BALB/c小鼠口服TVB-3166,在感染当天或感染后一天开始给药,分别将RSV肺滴度降低21倍和9倍。此外,TVB-3166还分别抑制A549、HEp2和HeLa细胞中RSV B、人副流感病毒3型(PIV3)和人鼻病毒16型(HRV16)子代的产生。因此,TVB-3166抑制FASN和棕榈酸酯合成可在体外和体内显著减少RSV子代,并对其他呼吸道病毒具有广谱活性。FASN抑制可能会改变RSV组装或复制发生的宿主细胞膜区域的组成,或改变RSV子代颗粒的膜组成,从而降低其感染性。

https://cdn.ncbi.nlm.nih.gov/pmc/blobs/d6b7/4684246/9cef47aa3115/pone.0144648.g001.jpg

文献AI研究员

20分钟写一篇综述,助力文献阅读效率提升50倍。

立即体验

用中文搜PubMed

大模型驱动的PubMed中文搜索引擎

马上搜索

文档翻译

学术文献翻译模型,支持多种主流文档格式。

立即体验