Suppr超能文献

丝氨酸蛋白酶海普辛介导尿调节素(一种透明带结构域蛋白)的尿液分泌和聚合。

The serine protease hepsin mediates urinary secretion and polymerisation of Zona Pellucida domain protein uromodulin.

作者信息

Brunati Martina, Perucca Simone, Han Ling, Cattaneo Angela, Consolato Francesco, Andolfo Annapaola, Schaeffer Céline, Olinger Eric, Peng Jianhao, Santambrogio Sara, Perrier Romain, Li Shuo, Bokhove Marcel, Bachi Angela, Hummler Edith, Devuyst Olivier, Wu Qingyu, Jovine Luca, Rampoldi Luca

机构信息

Division of Genetics and Cell Biology, San Raffaele Scientific Institute, Milan, Italy.

Department of Biosciences and Nutrition & Center for Innovative Medicine, Karolinska Institutet, Huddinge, Sweden.

出版信息

Elife. 2015 Dec 17;4:e08887. doi: 10.7554/eLife.08887.

Abstract

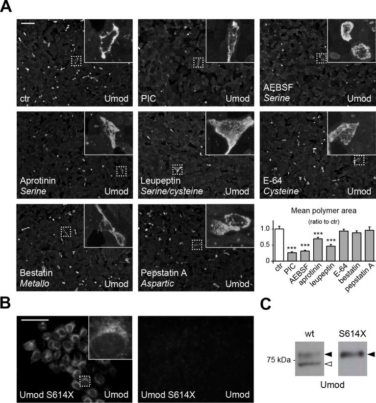
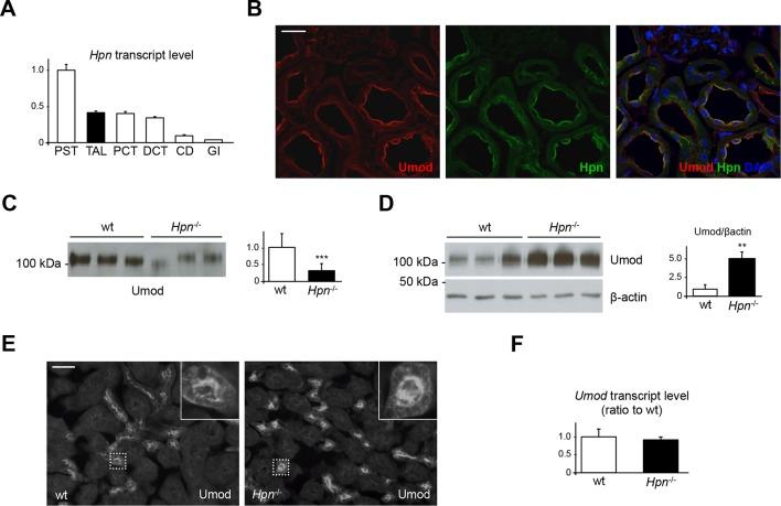
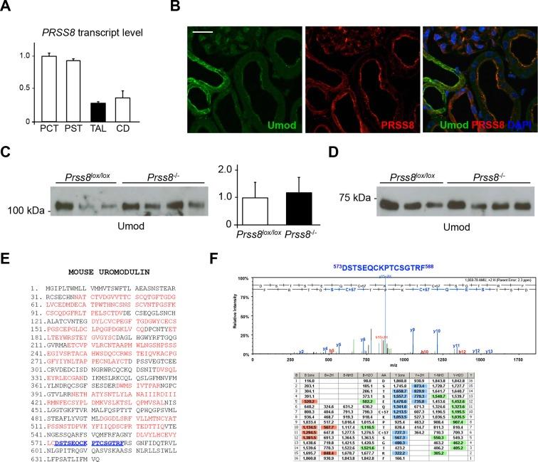
Uromodulin is the most abundant protein in the urine. It is exclusively produced by renal epithelial cells and it plays key roles in kidney function and disease. Uromodulin mainly exerts its function as an extracellular matrix whose assembly depends on a conserved, specific proteolytic cleavage leading to conformational activation of a Zona Pellucida (ZP) polymerisation domain. Through a comprehensive approach, including extensive characterisation of uromodulin processing in cellular models and in specific knock-out mice, we demonstrate that the membrane-bound serine protease hepsin is the enzyme responsible for the physiological cleavage of uromodulin. Our findings define a key aspect of uromodulin biology and identify the first in vivo substrate of hepsin. The identification of hepsin as the first protease involved in the release of a ZP domain protein is likely relevant for other members of this protein family, including several extracellular proteins, as egg coat proteins and inner ear tectorins.

摘要

尿调节蛋白是尿液中含量最丰富的蛋白质。它仅由肾上皮细胞产生,在肾脏功能和疾病中发挥关键作用。尿调节蛋白主要作为一种细胞外基质发挥功能,其组装依赖于保守的特定蛋白水解切割,从而导致透明带(ZP)聚合结构域的构象激活。通过一种综合方法,包括在细胞模型和特定基因敲除小鼠中对尿调节蛋白加工过程的广泛表征,我们证明膜结合丝氨酸蛋白酶海普辛是负责尿调节蛋白生理切割的酶。我们的研究结果定义了尿调节蛋白生物学的一个关键方面,并确定了海普辛的首个体内底物。海普辛作为参与释放ZP结构域蛋白的首个蛋白酶的鉴定,可能与该蛋白家族的其他成员相关,包括几种细胞外蛋白,如卵壳蛋白和内耳纤毛蛋白。

https://cdn.ncbi.nlm.nih.gov/pmc/blobs/03ea/4755741/6f74e541c895/elife-08887-fig1.jpg

文献AI研究员

20分钟写一篇综述,助力文献阅读效率提升50倍。

立即体验

用中文搜PubMed

大模型驱动的PubMed中文搜索引擎

马上搜索

文档翻译

学术文献翻译模型,支持多种主流文档格式。

立即体验