Suppr超能文献

靶向血小板内皮细胞黏附分子中的一个新结构域以抑制血小板介导的肿瘤转移。

Targeting a novel domain in podoplanin for inhibiting platelet-mediated tumor metastasis.

作者信息

Sekiguchi Takaya, Takemoto Ai, Takagi Satoshi, Takatori Kazuki, Sato Shigeo, Takami Miho, Fujita Naoya

机构信息

Division of Experimental Chemotherapy, Cancer Chemotherapy Center, Japanese Foundation for Cancer Research, Tokyo, Japan.

Department of Computational Biology and Medical Sciences, Graduate School of Frontier Sciences, The University of Tokyo, Japan.

出版信息

Oncotarget. 2016 Jan 26;7(4):3934-46. doi: 10.18632/oncotarget.6598.

Abstract

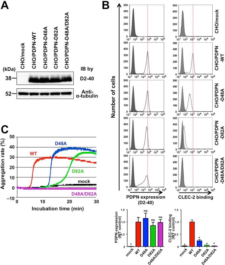
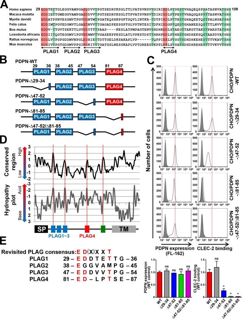
Podoplanin/Aggrus is a sialoglycoprotein expressed in various cancers. We previously identified podoplanin as a key factor in tumor-induced platelet aggregation. Podoplanin-mediated platelet aggregation enhances tumor growth and metastasis by secreting growth factors and by forming tumor emboli in the microvasculature. Thus, precise analysis of the mechanisms of podoplanin-mediated platelet aggregation is critical for developing anti-tumor therapies. Here we report the discovery of a novel platelet aggregation-inducing domain, PLAG4 (81-EDLPT-85). PLAG4 has high homology to the previously reported PLAG3 and contributes to the binding of its platelet receptor CLEC-2. Mutant analyses indicated that PLAG4 exhibits a predominant platelet-aggregating function relative to PLAG3 and that conserved Glu81/Asp82/Thr85 residues in PLAG4 are indispensable for CLEC-2 binding. By establishing anti-PLAG4-neutralizing monoclonal antibodies, we confirmed its role in CLEC-2 binding, platelet aggregation, and tumor emboli formation. Our results suggest the requirement of simultaneous inhibition of PLAG3/4 for complete suppression of podoplanin-mediated tumor growth and metastasis.

摘要

血小板源性生长因子结合蛋白/聚集蛋白聚糖是一种在多种癌症中表达的唾液酸糖蛋白。我们之前将血小板源性生长因子确定为肿瘤诱导血小板聚集的关键因素。血小板源性生长因子介导的血小板聚集通过分泌生长因子以及在微血管中形成肿瘤栓子来促进肿瘤生长和转移。因此,精确分析血小板源性生长因子介导血小板聚集的机制对于开发抗肿瘤疗法至关重要。在此,我们报告发现了一个新的血小板聚集诱导结构域,即PLAG4(81 - EDLPT - 85)。PLAG4与先前报道的PLAG3具有高度同源性,并有助于其与血小板受体CLEC - 2的结合。突变分析表明,相对于PLAG3,PLAG4具有主要的血小板聚集功能,并且PLAG4中保守的Glu81/Asp82/Thr85残基对于与CLEC - 2的结合不可或缺。通过制备抗PLAG4中和单克隆抗体,我们证实了其在与CLEC - 2结合、血小板聚集和肿瘤栓子形成中的作用。我们的结果表明,要完全抑制血小板源性生长因子介导的肿瘤生长和转移,需要同时抑制PLAG3/4。

https://cdn.ncbi.nlm.nih.gov/pmc/blobs/584d/4826181/afd2dbfe2bd7/oncotarget-07-3934-g001.jpg

文献AI研究员

20分钟写一篇综述,助力文献阅读效率提升50倍。

立即体验

用中文搜PubMed

大模型驱动的PubMed中文搜索引擎

马上搜索

文档翻译

学术文献翻译模型,支持多种主流文档格式。

立即体验