Suppr超能文献

染色体的分层折叠和重组与细胞分化过程中的转录变化相关联。

Hierarchical folding and reorganization of chromosomes are linked to transcriptional changes in cellular differentiation.

作者信息

Fraser James, Ferrai Carmelo, Chiariello Andrea M, Schueler Markus, Rito Tiago, Laudanno Giovanni, Barbieri Mariano, Moore Benjamin L, Kraemer Dorothee C A, Aitken Stuart, Xie Sheila Q, Morris Kelly J, Itoh Masayoshi, Kawaji Hideya, Jaeger Ines, Hayashizaki Yoshihide, Carninci Piero, Forrest Alistair R R, Semple Colin A, Dostie Josée, Pombo Ana, Nicodemi Mario

机构信息

Department of Biochemistry, Goodman Cancer Centre, McGill University, Montréal, QC, Canada.

Epigenetic Regulation and Chromatin Architecture Group, Berlin Institute for Medical Systems Biology, Max-Delbrück Centre for Molecular Medicine, Berlin-Buch, Germany Genome Function Group, MRC Clinical Sciences Centre, Imperial College London Hammersmith Hospital Campus, London, UK.

出版信息

Mol Syst Biol. 2015 Dec 23;11(12):852. doi: 10.15252/msb.20156492.

Abstract

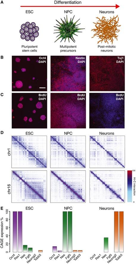
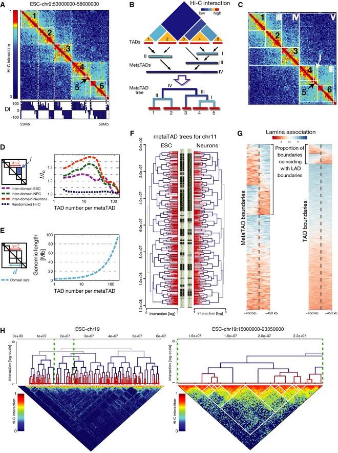
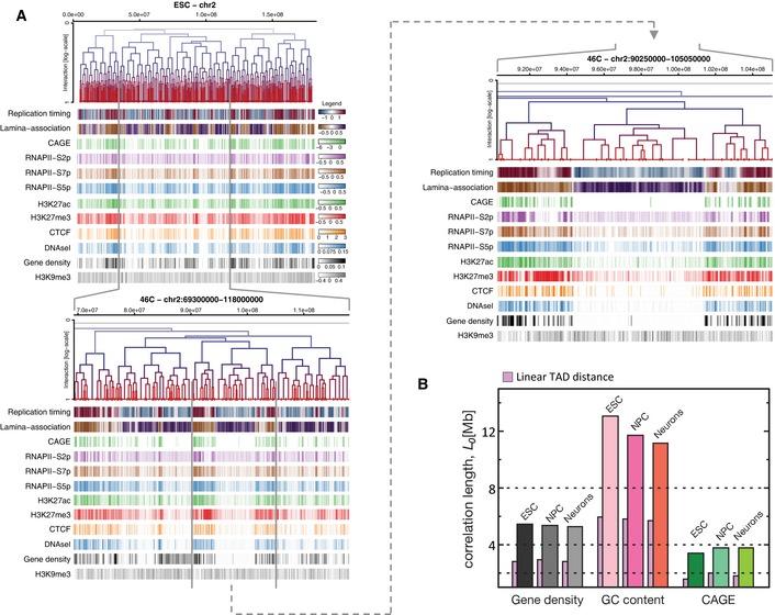
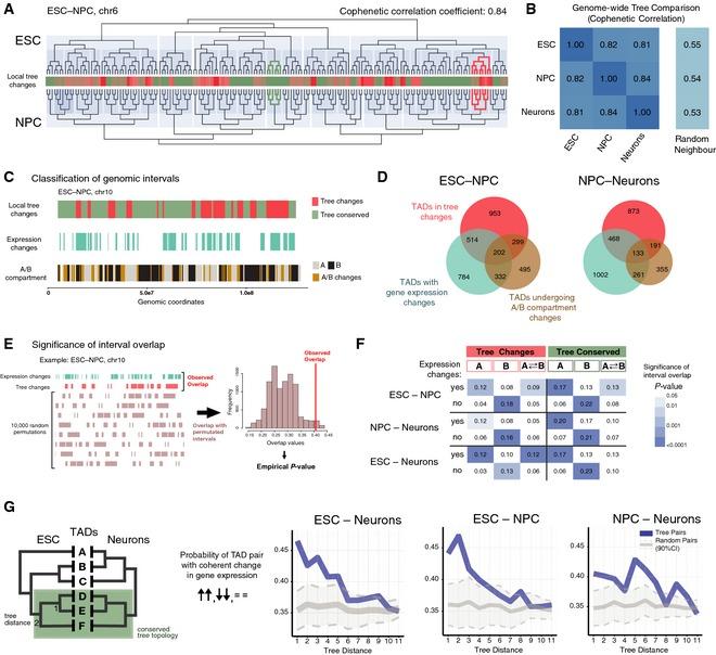
Mammalian chromosomes fold into arrays of megabase-sized topologically associating domains (TADs), which are arranged into compartments spanning multiple megabases of genomic DNA. TADs have internal substructures that are often cell type specific, but their higher-order organization remains elusive. Here, we investigate TAD higher-order interactions with Hi-C through neuronal differentiation and show that they form a hierarchy of domains-within-domains (metaTADs) extending across genomic scales up to the range of entire chromosomes. We find that TAD interactions are well captured by tree-like, hierarchical structures irrespective of cell type. metaTAD tree structures correlate with genetic, epigenomic and expression features, and structural tree rearrangements during differentiation are linked to transcriptional state changes. Using polymer modelling, we demonstrate that hierarchical folding promotes efficient chromatin packaging without the loss of contact specificity, highlighting a role far beyond the simple need for packing efficiency.

摘要

哺乳动物的染色体折叠成兆碱基大小的拓扑相关结构域(TADs)阵列,这些结构域被排列成跨越多个兆碱基基因组DNA的区室。TADs具有通常是细胞类型特异性的内部子结构,但其高阶组织仍然难以捉摸。在这里,我们通过神经元分化研究TAD与Hi-C的高阶相互作用,并表明它们形成了跨基因组尺度直至整个染色体范围的域内域层次结构(元TADs)。我们发现,无论细胞类型如何,TAD相互作用都能被树状的层次结构很好地捕捉。元TAD树结构与遗传、表观基因组和表达特征相关,分化过程中的结构树重排与转录状态变化有关。使用聚合物建模,我们证明层次折叠促进了高效的染色质包装,而不会丧失接触特异性,突出了其作用远不止于简单的包装效率需求。

https://cdn.ncbi.nlm.nih.gov/pmc/blobs/5196/4704492/9a1caa2be432/MSB-11-852-g002.jpg

文献AI研究员

20分钟写一篇综述,助力文献阅读效率提升50倍。

立即体验

用中文搜PubMed

大模型驱动的PubMed中文搜索引擎

马上搜索

文档翻译

学术文献翻译模型,支持多种主流文档格式。

立即体验