Suppr超能文献

染色质拓扑结构与多梳蛋白亚核组织相关联。

Chromatin topology is coupled to Polycomb group protein subnuclear organization.

作者信息

Wani Ajazul H, Boettiger Alistair N, Schorderet Patrick, Ergun Ayla, Münger Christine, Sadreyev Ruslan I, Zhuang Xiaowei, Kingston Robert E, Francis Nicole J

机构信息

Department of Molecular Biology, Massachusetts General Hospital, Boston, Massachusetts, USA.

Department of Genetics, Harvard Medical School, Boston, Massachusetts, USA.

出版信息

Nat Commun. 2016 Jan 13;7:10291. doi: 10.1038/ncomms10291.

Abstract

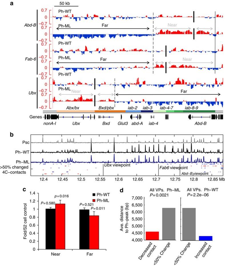
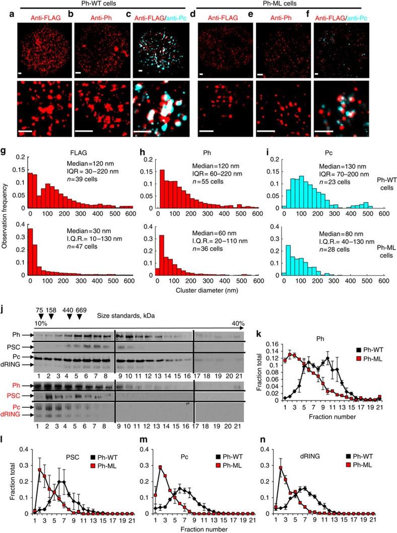
The genomes of metazoa are organized at multiple scales. Many proteins that regulate genome architecture, including Polycomb group (PcG) proteins, form subnuclear structures. Deciphering mechanistic links between protein organization and chromatin architecture requires precise description and mechanistic perturbations of both. Using super-resolution microscopy, here we show that PcG proteins are organized into hundreds of nanoscale protein clusters. We manipulated PcG clusters by disrupting the polymerization activity of the sterile alpha motif (SAM) of the PcG protein Polyhomeotic (Ph) or by increasing Ph levels. Ph with mutant SAM disrupts clustering of endogenous PcG complexes and chromatin interactions while elevating Ph level increases cluster number and chromatin interactions. These effects can be captured by molecular simulations based on a previously described chromatin polymer model. Both perturbations also alter gene expression. Organization of PcG proteins into small, abundant clusters on chromatin through Ph SAM polymerization activity may shape genome architecture through chromatin interactions.

摘要

后生动物的基因组在多个尺度上进行组织。许多调控基因组结构的蛋白质,包括多梳蛋白家族(PcG)蛋白,会形成亚核结构。解读蛋白质组织与染色质结构之间的机制联系需要对两者进行精确描述和机制扰动。利用超分辨率显微镜,我们在此表明PcG蛋白被组织成数百个纳米级别的蛋白质簇。我们通过破坏PcG蛋白多同源蛋白(Ph)的无菌α基序(SAM)的聚合活性或通过提高Ph水平来操纵PcG簇。具有突变SAM的Ph会破坏内源性PcG复合物的聚集和染色质相互作用,而提高Ph水平则会增加簇的数量和染色质相互作用。这些效应可以通过基于先前描述的染色质聚合物模型的分子模拟来捕捉。两种扰动也会改变基因表达。通过Ph SAM聚合活性将PcG蛋白在染色质上组织成小的、丰富的簇,可能通过染色质相互作用塑造基因组结构。

https://cdn.ncbi.nlm.nih.gov/pmc/blobs/afbc/4735512/3d8cbe61ed0e/ncomms10291-f1.jpg

文献AI研究员

20分钟写一篇综述,助力文献阅读效率提升50倍。

立即体验

用中文搜PubMed

大模型驱动的PubMed中文搜索引擎

马上搜索

文档翻译

学术文献翻译模型,支持多种主流文档格式。

立即体验