Suppr超能文献

野生型小鼠中类似阿尔茨海默病的淀粉样前体蛋白加工过程将突触缺陷确定为疾病进展的初始步骤。

Alzheimer's disease-like APP processing in wild-type mice identifies synaptic defects as initial steps of disease progression.

作者信息

Audrain Mickael, Fol Romain, Dutar Patrick, Potier Brigitte, Billard Jean-Marie, Flament Julien, Alves Sandro, Burlot Marie-Anne, Dufayet-Chaffaud Gaelle, Bemelmans Alexis-Pierre, Valette Julien, Hantraye Philippe, Déglon Nicole, Cartier Nathalie, Braudeau Jérome

机构信息

INSERM UMR1169, Université Paris-Sud, Université Paris-Saclay, Orsay, 94100, France.

Université Paris Descartes, Paris, France.

出版信息

Mol Neurodegener. 2016 Jan 12;11:5. doi: 10.1186/s13024-016-0070-y.

Abstract

BACKGROUND

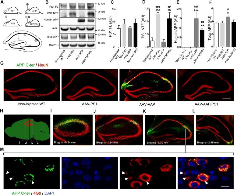
Alzheimer's disease (AD) is the most frequent form of dementia in the elderly and no effective treatment is currently available. The mechanisms triggering AD onset and progression are still imperfectly dissected. We aimed at deciphering the modifications occurring in vivo during the very early stages of AD, before the development of amyloid deposits, neurofibrillary tangles, neuronal death and inflammation. Most current AD models based on Amyloid Precursor Protein (APP) overproduction beginning from in utero, to rapidly reproduce the histological and behavioral features of the disease within a few months, are not appropriate to study the early steps of AD development. As a means to mimic in vivo amyloid APP processing closer to the human situation in AD, we used an adeno-associated virus (AAV)-based transfer of human mutant APP and Presenilin 1 (PS1) genes to the hippocampi of two-month-old C57Bl/6 J mice to express human APP, without significant overexpression and to specifically induce its amyloid processing.

RESULTS

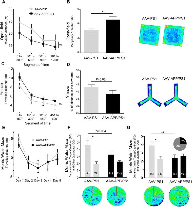
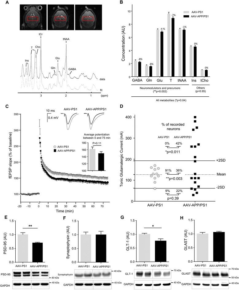
The human APP, βCTF and Aβ42/40 ratio were similar to those in hippocampal tissues from AD patients. Three months after injection the murine Tau protein was hyperphosphorylated and rapid synaptic failure occurred characterized by decreased levels of both PSD-95 and metabolites related to neuromodulation, on proton magnetic resonance spectroscopy ((1)H-MRS). Astrocytic GLT-1 transporter levels were lower and the tonic glutamatergic current was stronger on electrophysiological recordings of CA1 hippocampal region, revealing the overstimulation of extrasynaptic N-methyl D-aspartate receptor (NMDAR) which precedes the loss of long-term potentiation (LTP). These modifications were associated with early behavioral impairments in the Open-field, Y-maze and Morris Mater Maze tasks.

CONCLUSIONS

Altogether, this demonstrates that an AD-like APP processing, yielding to levels of APP, βCTF and Aβ42/Aβ40 ratio similar to those observed in AD patients, are sufficient to rapidly trigger early steps of the amyloidogenic and Tau pathways in vivo. With this strategy, we identified a sequence of early events likely to account for disease onset and described a model that may facilitate efforts to decipher the factors triggering AD and to evaluate early neuroprotective strategies.

摘要

背景

阿尔茨海默病(AD)是老年人中最常见的痴呆形式,目前尚无有效的治疗方法。引发AD发病和进展的机制仍未完全阐明。我们旨在解读在AD早期阶段,即在淀粉样蛋白沉积、神经原纤维缠结、神经元死亡和炎症发展之前,体内发生的变化。目前大多数基于从子宫内开始过量表达淀粉样前体蛋白(APP)的AD模型,以便在几个月内快速重现该疾病的组织学和行为特征,但并不适合研究AD发展的早期阶段。作为一种更接近AD患者体内淀粉样APP加工情况的模拟方法,我们使用基于腺相关病毒(AAV)的载体,将人类突变APP和早老素1(PS1)基因转移到2个月大的C57Bl/6 J小鼠的海马体中,以表达人类APP,且不会显著过量表达,并特异性诱导其淀粉样加工。

结果

人类APP、βCTF和Aβ42/40比值与AD患者海马组织中的相似。注射后三个月,小鼠Tau蛋白发生过度磷酸化,并出现快速的突触功能障碍,其特征是PSD - 95水平以及与神经调节相关的代谢物水平在质子磁共振波谱((1)H - MRS)上降低。在海马CA1区的电生理记录中,星形胶质细胞GLT - 1转运体水平较低,强直谷氨酸能电流较强,这表明突触外N - 甲基 - D - 天冬氨酸受体(NMDAR)过度刺激,这发生在长期增强(LTP)丧失之前。这些变化与旷场试验、Y迷宫试验和莫里斯水迷宫试验中的早期行为障碍有关。

结论

总之,这表明类似AD的APP加工,产生与AD患者中观察到的APP、βCTF和Aβ42/Aβ40比值水平相似的情况,足以在体内迅速触发淀粉样蛋白生成和Tau途径的早期步骤。通过这种策略,我们确定了一系列可能导致疾病发作的早期事件,并描述了一个模型,该模型可能有助于努力解读引发AD的因素并评估早期神经保护策略。

https://cdn.ncbi.nlm.nih.gov/pmc/blobs/f0b5/4709894/d83093121ac7/13024_2016_70_Fig1_HTML.jpg

文献AI研究员

20分钟写一篇综述,助力文献阅读效率提升50倍。

立即体验

用中文搜PubMed

大模型驱动的PubMed中文搜索引擎

马上搜索

文档翻译

学术文献翻译模型,支持多种主流文档格式。

立即体验