Suppr超能文献

胃饥饿素受体调节衰老过程中的脂肪组织炎症。

Ghrelin receptor regulates adipose tissue inflammation in aging.

作者信息

Lin Ligen, Lee Jong Han, Buras Eric D, Yu Kaijiang, Wang Ruitao, Smith C Wayne, Wu Huaizhu, Sheikh-Hamad David, Sun Yuxiang

机构信息

USDA/ARS Children's Nutrition Research Center, Department of Pediatrics, Baylor College of Medicine, Houston, TX 77030, USA.

State Key Laboratory of Quality Research in Chinese Medicine, Institute of Chinese Medical Sciences, University of Macau, Macao, China.

出版信息

Aging (Albany NY). 2016 Jan;8(1):178-91. doi: 10.18632/aging.100888.

Abstract

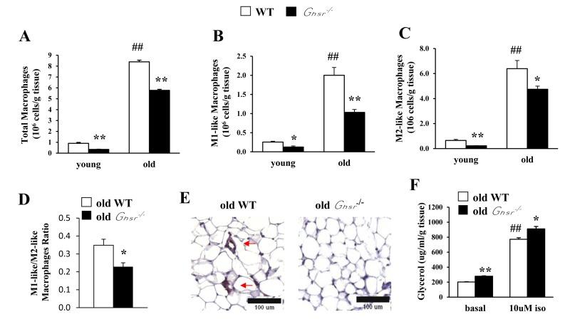
Aging is commonly associated with low-grade adipose inflammation, which is closely linked to insulin resistance. Ghrelin is the only circulating orexigenic hormone which is known to increase obesity and insulin resistance. We previously reported that the expression of the ghrelin receptor, growth hormone secretagogue receptor (GHS-R), increases in adipose tissues during aging, and old Ghsr(-/-) mice exhibit a lean and insulin-sensitive phenotype. Macrophages are major mediators of adipose tissue inflammation, which consist of pro-inflammatory M1 and anti-inflammatory M2 subtypes. Here, we show that in aged mice, GHS-R ablation promotes macrophage phenotypical shift toward anti-inflammatory M2. Old Ghsrp(-/-) mice have reduced macrophage infiltration, M1/M2 ratio, and pro-inflammatory cytokine expression in white and brown adipose tissues. We also found that peritoneal macrophages of old Ghsrp(-/-) mice produce higher norepinephrine, which is in line with increased alternatively-activated M2 macrophages. Our data further reveal that GHS-R has cell-autonomous effects in macrophages, and GHS-R antagonist suppresses lipopolysaccharide (LPS)-induced inflammatory responses in macrophages. Collectively, our studies demonstrate that ghrelin signaling has an important role in macrophage polarization and adipose tissue inflammation during aging. GHS-R antagonists may serve as a novel and effective therapeutic option for age-associated adipose tissue inflammation and insulin resistance.

摘要

衰老通常与低度脂肪炎症相关,而低度脂肪炎症与胰岛素抵抗密切相关。胃饥饿素是唯一已知的可增加肥胖和胰岛素抵抗的循环中促食欲激素。我们之前报道过,胃饥饿素受体即生长激素促分泌素受体(GHS-R)在衰老过程中脂肪组织中的表达增加,并且老年Ghsr(-/-)小鼠表现出瘦且胰岛素敏感的表型。巨噬细胞是脂肪组织炎症的主要介质,由促炎M1和抗炎M2亚型组成。在此,我们表明在老年小鼠中,GHS-R缺失促进巨噬细胞表型向抗炎M2转变。老年Ghsrp(-/-)小鼠白色和棕色脂肪组织中的巨噬细胞浸润、M1/M2比率及促炎细胞因子表达均降低。我们还发现老年Ghsrp(-/-)小鼠的腹腔巨噬细胞产生更多去甲肾上腺素,这与替代性激活的M2巨噬细胞增加一致。我们的数据进一步揭示GHS-R在巨噬细胞中具有细胞自主效应,并且GHS-R拮抗剂可抑制巨噬细胞中脂多糖(LPS)诱导的炎症反应。总体而言,我们的研究表明胃饥饿素信号在衰老过程中的巨噬细胞极化和脂肪组织炎症中起重要作用。GHS-R拮抗剂可能是治疗与年龄相关的脂肪组织炎症和胰岛素抵抗的一种新型有效治疗选择。

https://cdn.ncbi.nlm.nih.gov/pmc/blobs/3ce6/4761721/a8382020f20d/aging-08-178-g001.jpg

文献AI研究员

20分钟写一篇综述,助力文献阅读效率提升50倍。

立即体验

用中文搜PubMed

大模型驱动的PubMed中文搜索引擎

马上搜索

文档翻译

学术文献翻译模型,支持多种主流文档格式。

立即体验