Suppr超能文献

四半LIM结构域蛋白1b(Fhl1b)对于调控肝脏与胰腺的命运决定以及β细胞再生至关重要。

Four and a Half LIM Domains 1b (Fhl1b) Is Essential for Regulating the Liver versus Pancreas Fate Decision and for β-Cell Regeneration.

作者信息

Xu Jin, Cui Jiaxi, Del Campo Aranzazu, Shin Chong Hyun

机构信息

School of Biology and the Parker H. Petit Institute for Bioengineering and Bioscience, Georgia Institute of Technology, Atlanta, Georgia, United States of America.

Max Planck Institute for Polymer Research, Mainz, Germany.

出版信息

PLoS Genet. 2016 Feb 4;12(2):e1005831. doi: 10.1371/journal.pgen.1005831. eCollection 2016 Feb.

Abstract

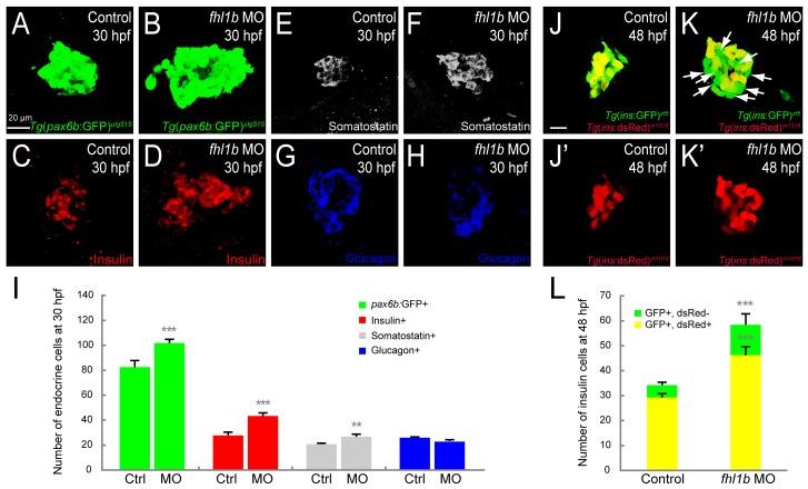
The liver and pancreas originate from overlapping embryonic regions, and single-cell lineage tracing in zebrafish has shown that Bone morphogenetic protein 2b (Bmp2b) signaling is essential for determining the fate of bipotential hepatopancreatic progenitors towards the liver or pancreas. Despite its pivotal role, the gene regulatory networks functioning downstream of Bmp2b signaling in this process are poorly understood. We have identified four and a half LIM domains 1b (fhl1b), which is primarily expressed in the prospective liver anlage, as a novel target of Bmp2b signaling. fhl1b depletion compromised liver specification and enhanced induction of pancreatic cells from endodermal progenitors. Conversely, overexpression of fhl1b favored liver specification and inhibited induction of pancreatic cells. By single-cell lineage tracing, we showed that fhl1b depletion led lateral endodermal cells, destined to become liver cells, to become pancreatic cells. Reversely, when fhl1b was overexpressed, medially located endodermal cells, fated to differentiate into pancreatic and intestinal cells, contributed to the liver by directly or indirectly modulating the discrete levels of pdx1 expression in endodermal progenitors. Moreover, loss of fhl1b increased the regenerative capacity of β-cells by increasing pdx1 and neurod expression in the hepatopancreatic ductal system. Altogether, these data reveal novel and critical functions of Fhl1b in the hepatic versus pancreatic fate decision and in β-cell regeneration.

摘要

肝脏和胰腺起源于重叠的胚胎区域,斑马鱼中的单细胞谱系追踪表明,骨形态发生蛋白2b(Bmp2b)信号对于决定双潜能肝胰腺祖细胞向肝脏或胰腺的命运至关重要。尽管其具有关键作用,但在此过程中Bmp2b信号下游发挥作用的基因调控网络仍知之甚少。我们已确定主要在前体肝脏原基中表达的四个半LIM结构域1b(fhl1b)是Bmp2b信号的一个新靶点。fhl1b缺失会损害肝脏特化,并增强内胚层祖细胞向胰腺细胞的诱导。相反,fhl1b的过表达有利于肝脏特化并抑制胰腺细胞的诱导。通过单细胞谱系追踪,我们发现fhl1b缺失会导致注定成为肝细胞的外侧内胚层细胞变成胰腺细胞。相反,当fhl1b过表达时,注定分化为胰腺和肠道细胞的内侧内胚层细胞会通过直接或间接调节内胚层祖细胞中pdx1的离散表达水平而对肝脏产生贡献。此外,fhl1b的缺失通过增加肝胰腺导管系统中pdx1和neurod的表达而增强了β细胞的再生能力。总之,这些数据揭示了Fhl1b在肝脏与胰腺命运决定以及β细胞再生中的新的关键功能。

https://cdn.ncbi.nlm.nih.gov/pmc/blobs/3875/4741517/f0d7abffd512/pgen.1005831.g001.jpg

文献AI研究员

20分钟写一篇综述,助力文献阅读效率提升50倍。

立即体验

用中文搜PubMed

大模型驱动的PubMed中文搜索引擎

马上搜索

文档翻译

学术文献翻译模型,支持多种主流文档格式。

立即体验