Suppr超能文献

用一种22千道尔顿的外膜蛋白进行免疫接种可引发对多重耐药鲍曼不动杆菌的保护性免疫。

Immunization with a 22-kDa outer membrane protein elicits protective immunity to multidrug-resistant Acinetobacter baumannii.

作者信息

Huang Weiwei, Yao Yufeng, Wang Shijie, Xia Ye, Yang Xu, Long Qiong, Sun Wenjia, Liu Cunbao, Li Yang, Chu Xiaojie, Bai Hongmei, Yao Yueting, Ma Yanbing

机构信息

Laboratory of Molecular Immunology, Institute of Medical Biology, Chinese Academy of Medical Sciences &Peking Union Medical College; Kunming, China 650118.

Yunnan Key Laboratory of Vaccine Research &Development on Severe Infectious Diseases; Kunming, China 650118.

出版信息

Sci Rep. 2016 Feb 8;6:20724. doi: 10.1038/srep20724.

Abstract

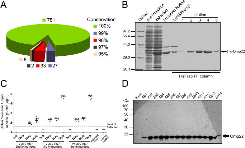
A. baumannii infections are becoming more and more serious health issues with rapid emerging of multidrug and extremely drug resistant strains, and therefore, there is an urgent need for the development of nonantibiotic-based intervention strategies. This study aimed at identifying whether an outer membrane protein with molecular weight of about 22 kDa (Omp22) holds the potentials to be an efficient vaccine candidate and combat A. baumannii infection. Omp22 which has a molecule length of 217 amino acids kept more than 95% conservation in totally 851 reported A. baumannii strains. Recombinant Omp22 efficiently elicited high titers of specific IgG in mice. Both active and passive immunizations of Omp22 increased the survival rates of mice, suppressed the bacterial burdens in the organs and peripheral blood, and reduced the levels of serum inflammatory cytokines and chemokines. Opsonophagocytosis assays showed in vitro that Omp22 antiserum had highly efficient bactericidal activities on clonally distinct clinical A. baumannii isolates, which were partly complements-dependent and opsonophagocytic killing effects. Additionally, administration with as high as 500 μg of Omp22 didn't cause obvious pathological changes in mice. In conclusion, Omp22 is a novel conserved and probably safe antigen for developing effective vaccines or antisera to control A. baumannii infections.

摘要

随着多重耐药和极端耐药菌株的迅速出现,鲍曼不动杆菌感染正成为越来越严重的健康问题,因此,迫切需要开发基于非抗生素的干预策略。本研究旨在确定一种分子量约为22 kDa的外膜蛋白(Omp22)是否有潜力成为一种有效的疫苗候选物并对抗鲍曼不动杆菌感染。Omp22分子长度为217个氨基酸,在总共851株已报道的鲍曼不动杆菌菌株中保守性超过95%。重组Omp22能在小鼠体内有效诱导高滴度的特异性IgG。Omp22的主动免疫和被动免疫均提高了小鼠的存活率,抑制了器官和外周血中的细菌载量,并降低了血清炎症细胞因子和趋化因子的水平。吞噬试验在体外表明,Omp22抗血清对克隆不同的临床鲍曼不动杆菌分离株具有高效杀菌活性,部分依赖补体和吞噬杀伤作用。此外,给予高达500 μg的Omp22对小鼠未引起明显的病理变化。总之,Omp22是一种新型的保守且可能安全的抗原,可用于开发有效的疫苗或抗血清以控制鲍曼不动杆菌感染。

https://cdn.ncbi.nlm.nih.gov/pmc/blobs/fa08/4745112/27af432ebac2/srep20724-f1.jpg

文献AI研究员

20分钟写一篇综述,助力文献阅读效率提升50倍。

立即体验

用中文搜PubMed

大模型驱动的PubMed中文搜索引擎

马上搜索

文档翻译

学术文献翻译模型,支持多种主流文档格式。

立即体验