Suppr超能文献

一种靶向CD147的新型小分子化合物可抑制肝癌细胞的运动性和侵袭性。

A novel small-molecule compound targeting CD147 inhibits the motility and invasion of hepatocellular carcinoma cells.

作者信息

Fu Zhi-guang, Wang Li, Cui Hong-yong, Peng Jian-long, Wang Shi-jie, Geng Jie-jie, Liu Ji-de, Feng Fei, Song Fei, Li Ling, Zhu Ping, Jiang Jian-li, Chen Zhi-nan

机构信息

Cell Engineering Research Center & Department of Cell Biology, State Key Laboratory of Cancer Biology, National Key Discipline of Cell Biology, Fourth Military Medical University, Xi'an, P.R. China.

State Key Laboratory of Cancer Biology, Department of Pharmacogenomics, School of Pharmacy, Fourth Military Medical University, Xi'an, P.R. China.

出版信息

Oncotarget. 2016 Feb 23;7(8):9429-47. doi: 10.18632/oncotarget.6990.

Abstract

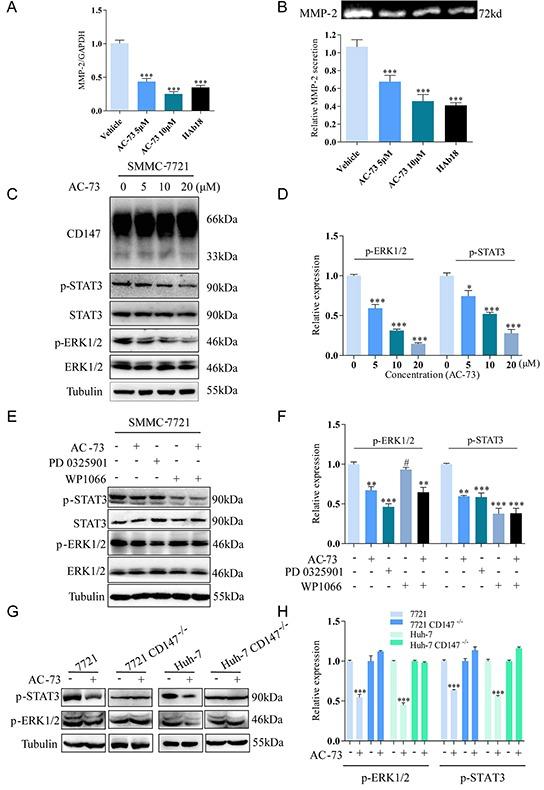
CD147, a type I transmembrane glycoprotein, is highly expressed in various cancer types and plays important roles in tumor progression, especially by promoting the motility and invasion of hepatocellular carcinoma (HCC) cells. These crucial roles make CD147 an attractive target for therapeutic intervention in HCC, but no small-molecule inhibitors of CD147 have been developed to date. To identify a candidate inhibitor, we used a pharmacophore model derived from the structure of CD147 to virtually screen over 300,000 compounds. The 100 highest-ranked compounds were subjected to biological assays, and the most potent one, dubbed AC-73 (ID number: AN-465/42834501), was studied further. We confirmed that AC-73 targeted CD147 and further demonstrated it can specifically disrupt CD147 dimerization. Moreover, molecular docking and mutagenesis experiments showed that the possible binding sites of AC-73 on CD147 included Glu64 and Glu73 in the N-terminal IgC2 domain, which two residues are located in the dimer interface of CD147. Functional assays revealed that AC-73 inhibited the motility and invasion of typical HCC cells, but not HCC cells that lacked the CD147 gene, demonstrating on-target action. Further, AC-73 reduced HCC metastasis by suppressing matrix metalloproteinase (MMP)-2 via down-regulation of the CD147/ERK1/2/signal transducer and activator of transcription 3 (STAT3) signaling pathway. Finally, AC-73 attenuated progression in an orthotopic nude mouse model of liver metastasis, suggesting that AC-73 or its derivatives have potential for use in HCC intervention. We conclude that the novel small-molecule inhibitor AC-73 inhibits HCC mobility and invasion, probably by disrupting CD147 dimerization and thereby mainly suppressing the CD147/ERK1/2/STAT3/MMP-2 pathways, which are crucial for cancer progression.

摘要

CD147是一种I型跨膜糖蛋白,在多种癌症类型中高度表达,在肿瘤进展中发挥重要作用,尤其是通过促进肝细胞癌(HCC)细胞的运动性和侵袭性。这些关键作用使CD147成为HCC治疗干预的一个有吸引力的靶点,但迄今为止尚未开发出CD147的小分子抑制剂。为了鉴定一种候选抑制剂,我们使用了源自CD147结构的药效团模型对30多万种化合物进行虚拟筛选。对排名最高的100种化合物进行生物学测定,并对最有效的一种化合物(称为AC-73,编号:AN-465/42834501)进行进一步研究。我们证实AC-73靶向CD147,并进一步证明它可以特异性破坏CD147二聚化。此外,分子对接和诱变实验表明,AC-73在CD147上的可能结合位点包括N端IgC2结构域中的Glu64和Glu73,这两个残基位于CD147的二聚体界面。功能测定表明,AC-73抑制典型HCC细胞的运动性和侵袭性,但不抑制缺乏CD147基因的HCC细胞,证明其作用具有靶向性。此外,AC-73通过下调CD147/ERK1/2/信号转导和转录激活因子3(STAT3)信号通路抑制基质金属蛋白酶(MMP)-2,从而减少HCC转移。最后,AC-73减弱了肝转移原位裸鼠模型中的进展,表明AC-73或其衍生物有用于HCC干预的潜力。我们得出结论,新型小分子抑制剂AC-73抑制HCC的迁移和侵袭,可能是通过破坏CD147二聚化,从而主要抑制对癌症进展至关重要的CD147/ERK1/2/STAT3/MMP-2通路。

https://cdn.ncbi.nlm.nih.gov/pmc/blobs/93d8/4891050/ff6bd9f3b692/oncotarget-07-9429-g001.jpg

文献AI研究员

20分钟写一篇综述,助力文献阅读效率提升50倍。

立即体验

用中文搜PubMed

大模型驱动的PubMed中文搜索引擎

马上搜索

文档翻译

学术文献翻译模型,支持多种主流文档格式。

立即体验