Suppr超能文献

细胞骨架连接蛋白张力蛋白对少突胶质细胞终末分化或中枢神经系统髓鞘形成并不关键。

Cytoskeletal Linker Protein Dystonin Is Not Critical to Terminal Oligodendrocyte Differentiation or CNS Myelination.

作者信息

Kornfeld Samantha F, Lynch-Godrei Anisha, Bonin Sawyer R, Gibeault Sabrina, De Repentigny Yves, Kothary Rashmi

机构信息

Regenerative Medicine Program, Ottawa Hospital Research Institute, Ottawa, Ontario, Canada K1H 8L6.

Department of Cellular and Molecular Medicine, University of Ottawa, Ottawa, Ontario, Canada K1H 8M5.

出版信息

PLoS One. 2016 Feb 17;11(2):e0149201. doi: 10.1371/journal.pone.0149201. eCollection 2016.

Abstract

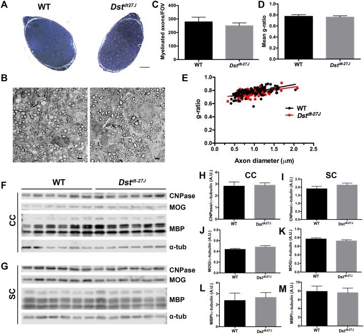
Oligodendrocyte differentiation and central nervous system myelination require massive reorganization of the oligodendrocyte cytoskeleton. Loss of specific actin- and tubulin-organizing factors can lead to impaired morphological and/or molecular differentiation of oligodendrocytes, resulting in a subsequent loss of myelination. Dystonin is a cytoskeletal linker protein with both actin- and tubulin-binding domains. Loss of function of this protein results in a sensory neuropathy called Hereditary Sensory Autonomic Neuropathy VI in humans and dystonia musculorum in mice. This disease presents with severe ataxia, dystonic muscle and is ultimately fatal early in life. While loss of the neuronal isoforms of dystonin primarily leads to sensory neuron degeneration, it has also been shown that peripheral myelination is compromised due to intrinsic Schwann cell differentiation abnormalities. The role of this cytoskeletal linker in oligodendrocytes, however, remains unclear. We sought to determine the effects of the loss of neuronal dystonin on oligodendrocyte differentiation and central myelination. To address this, primary oligodendrocytes were isolated from a severe model of dystonia musculorum, Dstdt-27J, and assessed for morphological and molecular differentiation capacity. No defects could be discerned in the differentiation of Dstdt-27J oligodendrocytes relative to oligodendrocytes from wild-type littermates. Survival was also compared between Dstdt-27J and wild-type oligodendrocytes, revealing no significant difference. Using a recently developed migration assay, we further analysed the ability of primary oligodendrocyte progenitor cell motility, and found that Dstdt-27J oligodendrocyte progenitor cells were able to migrate normally. Finally, in vivo analysis of oligodendrocyte myelination was done in phenotype-stage optic nerve, cerebral cortex and spinal cord. The density of myelinated axons and g-ratios of Dstdt-27J optic nerves was normal, as was myelin basic protein expression in both cerebral cortex and spinal cord. Together these data suggest that, unlike Schwann cells, oligodendrocytes do not have an intrinsic requirement for neuronal dystonin for differentiation and myelination.

摘要

少突胶质细胞分化和中枢神经系统髓鞘形成需要少突胶质细胞细胞骨架进行大规模重组。特定肌动蛋白和微管蛋白组织因子的缺失会导致少突胶质细胞形态和/或分子分化受损,进而导致髓鞘形成减少。肌动蛋白结合蛋白是一种细胞骨架连接蛋白,具有肌动蛋白和微管蛋白结合结构域。该蛋白功能丧失会导致人类遗传性感觉自主神经病VI和小鼠肌张力障碍性肌病等感觉神经病变。这种疾病表现为严重共济失调、肌张力障碍性肌肉,最终在生命早期致命。虽然肌动蛋白结合蛋白神经元亚型的缺失主要导致感觉神经元退化,但研究还表明,由于施万细胞内在分化异常,外周髓鞘形成也会受到影响。然而,这种细胞骨架连接蛋白在少突胶质细胞中的作用仍不清楚。我们试图确定神经元肌动蛋白结合蛋白缺失对少突胶质细胞分化和中枢髓鞘形成的影响。为了解决这个问题,我们从肌张力障碍性肌病严重模型Dstdt-27J中分离出原代少突胶质细胞,并评估其形态和分子分化能力。与野生型同窝小鼠的少突胶质细胞相比,Dstdt-27J少突胶质细胞的分化没有明显缺陷。我们还比较了Dstdt-27J和野生型少突胶质细胞的存活率,结果显示没有显著差异。使用最近开发的迁移试验,我们进一步分析了原代少突胶质细胞祖细胞的运动能力,发现Dstdt-27J少突胶质细胞祖细胞能够正常迁移。最后,我们在表型阶段的视神经、大脑皮层和脊髓中对少突胶质细胞髓鞘形成进行了体内分析。Dstdt-27J视神经的有髓轴突密度和g比值正常,大脑皮层和脊髓中的髓鞘碱性蛋白表达也正常。这些数据共同表明,与施万细胞不同,少突胶质细胞在分化和髓鞘形成过程中对神经元肌动蛋白结合蛋白没有内在需求。

https://cdn.ncbi.nlm.nih.gov/pmc/blobs/2952/4757544/3c00b6886885/pone.0149201.g001.jpg

文献AI研究员

20分钟写一篇综述,助力文献阅读效率提升50倍。

立即体验

用中文搜PubMed

大模型驱动的PubMed中文搜索引擎

马上搜索

文档翻译

学术文献翻译模型,支持多种主流文档格式。

立即体验