Suppr超能文献

颗粒蛋白前体以肿瘤坏死因子受体1(TNFR1)依赖的方式抑制趋化因子CXCL9和CXCL10的表达与释放。

Progranulin inhibits expression and release of chemokines CXCL9 and CXCL10 in a TNFR1 dependent manner.

作者信息

Mundra Jyoti Joshi, Jian Jinlong, Bhagat Priyal, Liu Chuan-Ju

机构信息

Department of Orthopaedic Surgery, New York University School of Medicine, New York, NY10003, USA.

Touro College of Medicine New York, New York 10016, USA.

出版信息

Sci Rep. 2016 Feb 19;6:21115. doi: 10.1038/srep21115.

Abstract

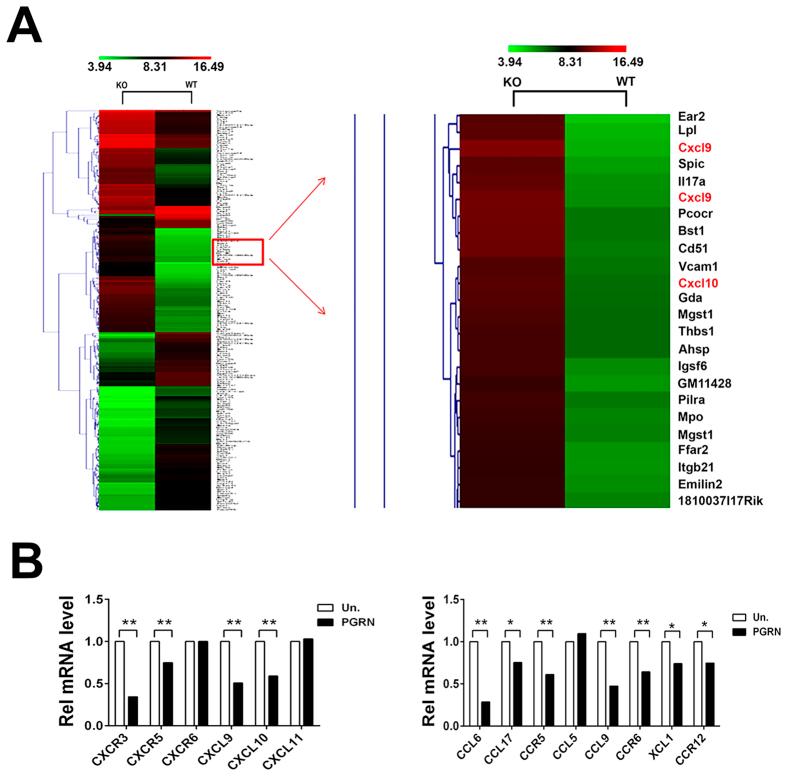
Progranulin (PGRN), a pleiotrophic growth factor, is known to play an important role in the maintenance and regulation of the homeostatic dynamics of normal tissue development, proliferation, regeneration, and host-defense. PGRN also has potent anti-inflammatory functionality, and deregulated PGRN is associated with rheumatoid arthritis and inflammatory bowel disease. We have previously reported that PGRN directly binds to TNFR and significantly enhances Treg population and stimulates IL-10 production. To further investigate PGRN's function in the immune system we performed a gene array analysis on CD4+ T cells from wild type B6 mice and PGRN -/- mice. We identified many chemokines and their receptors, among which CXCL9 and CXCL10 were most prominent, that were significantly induced in PGRN null mice. Administration of recombinant PGRN protein strongly inhibited TNF and IFN-γ-induced CXCL9 and CXCL10 expression. In addition, CXCL9 expression is strongly upregulated in PGRN KO mice and its level is correlated with severity of inflammation in a dermatitis model. Further, we have demonstrated that PGRN-mediated inhibition of chemokine expression largely depends on TNFR1. Taken together, this study provides new insights into the mechanisms underlying PGRN mediated regulation of various inflammatory and autoimmune diseases.

摘要

颗粒蛋白前体(PGRN)是一种多效生长因子,已知其在维持和调节正常组织发育、增殖、再生及宿主防御的稳态动力学中发挥重要作用。PGRN还具有强大的抗炎功能,PGRN失调与类风湿性关节炎和炎症性肠病相关。我们之前报道过,PGRN直接与肿瘤坏死因子受体(TNFR)结合,显著增加调节性T细胞(Treg)数量并刺激白细胞介素-10(IL-10)的产生。为了进一步研究PGRN在免疫系统中的功能,我们对野生型B6小鼠和PGRN基因敲除(PGRN -/-)小鼠的CD4+ T细胞进行了基因芯片分析。我们鉴定出许多趋化因子及其受体,其中CXC趋化因子配体9(CXCL9)和CXC趋化因子配体10(CXCL10)最为突出,它们在PGRN基因缺失小鼠中被显著诱导。给予重组PGRN蛋白可强烈抑制肿瘤坏死因子(TNF)和干扰素-γ(IFN-γ)诱导的CXCL9和CXCL10表达。此外,CXCL9在PGRN基因敲除(KO)小鼠中表达强烈上调,其水平与皮炎模型中的炎症严重程度相关。此外,我们已经证明PGRN介导的趋化因子表达抑制很大程度上依赖于肿瘤坏死因子受体1(TNFR1)。综上所述,本研究为PGRN介导的各种炎症和自身免疫性疾病调节机制提供了新的见解。

https://cdn.ncbi.nlm.nih.gov/pmc/blobs/2190/4759551/0b7e8aa77aeb/srep21115-f1.jpg

文献AI研究员

20分钟写一篇综述,助力文献阅读效率提升50倍。

立即体验

用中文搜PubMed

大模型驱动的PubMed中文搜索引擎

马上搜索

文档翻译

学术文献翻译模型,支持多种主流文档格式。

立即体验