Suppr超能文献

音猬因子在反应性星形胶质细胞增生的机械拉伸模型中刺激神经突生长。

Sonic hedgehog stimulates neurite outgrowth in a mechanical stretch model of reactive-astrogliosis.

作者信息

Berretta Antonio, Gowing Emma K, Jasoni Christine L, Clarkson Andrew N

机构信息

Department of Anatomy, Brain Health Research Centre, University of Otago, Dunedin 9054, New Zealand.

Brain Research New Zealand, University of Otago, PO Box 913, Dunedin 9054, New Zealand.

出版信息

Sci Rep. 2016 Feb 23;6:21896. doi: 10.1038/srep21896.

Abstract

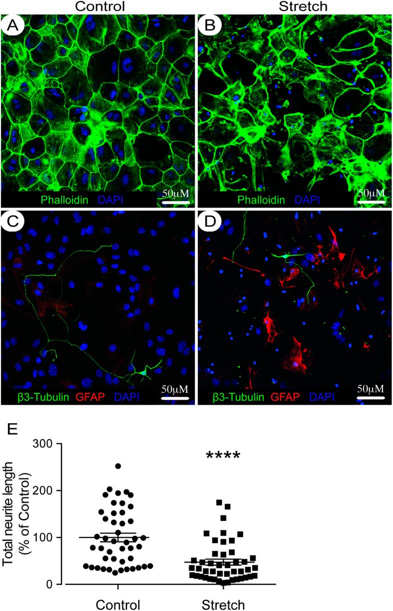
Although recovery following a stroke is limited, undamaged neurons under the right conditions can establish new connections and take on-board lost functions. Sonic hedgehog (Shh) signaling is integral for developmental axon growth, but its role after injury has not been fully examined. To investigate the effects of Shh on neuronal sprouting after injury, we used an in vitro model of glial scar, whereby cortical astrocytes were mechanically traumatized to mimic reactive astrogliosis observed after stroke. This mechanical trauma impaired neurite outgrowth from post-natal cortical neurons plated on top of reactive astrocytes. Addition of Shh to the media, however, resulted in a concentration-dependent increase in neurite outgrowth. This response was inhibited by cyclopamine and activated by oxysterol 20(S)-hydroxycholesterol, both of which modulate the activity of the Shh co-receptor Smoothened (Smo), demonstrating that Shh-mediated neurite outgrowth is Smo-dependent. In addition, neurite outgrowth was not associated with an increase in Gli-1 transcription, but could be inhibited by PP2, a selective inhibitor of Src family kinases. These results demonstrate that neurons exposed to the neurite growth inhibitory environment associated with a glial scar can be stimulated by Shh, with signaling occurring through a non-canonical pathway, to overcome this suppression and stimulate neurite outgrowth.

摘要

尽管中风后的恢复有限,但在适当条件下,未受损的神经元可以建立新的连接并承担失去的功能。音猬因子(Shh)信号对于发育过程中的轴突生长至关重要,但其在损伤后的作用尚未得到充分研究。为了研究Shh对损伤后神经元发芽的影响,我们使用了一种胶质瘢痕的体外模型,即对皮质星形胶质细胞进行机械损伤,以模拟中风后观察到的反应性星形胶质增生。这种机械损伤损害了接种在反应性星形胶质细胞上的新生皮质神经元的神经突生长。然而,向培养基中添加Shh会导致神经突生长呈浓度依赖性增加。这种反应受到环杷明的抑制,并被氧化甾醇20(S)-羟基胆固醇激活,这两种物质都能调节Shh共受体平滑受体(Smo)的活性,表明Shh介导的神经突生长依赖于Smo。此外,神经突生长与Gli-1转录的增加无关,但可被Src家族激酶的选择性抑制剂PP2抑制。这些结果表明,暴露于与胶质瘢痕相关的神经突生长抑制环境中的神经元可以被Shh刺激,通过非经典途径发生信号传导,以克服这种抑制并刺激神经突生长。

https://cdn.ncbi.nlm.nih.gov/pmc/blobs/d403/4763245/6972a03cb631/srep21896-f1.jpg

文献AI研究员

20分钟写一篇综述,助力文献阅读效率提升50倍。

立即体验

用中文搜PubMed

大模型驱动的PubMed中文搜索引擎

马上搜索

文档翻译

学术文献翻译模型,支持多种主流文档格式。

立即体验