Suppr超能文献

MST3通过VAV2/Rac1信号轴促进乳腺癌的增殖和致瘤性。

MST3 promotes proliferation and tumorigenicity through the VAV2/Rac1 signal axis in breast cancer.

作者信息

Cho Chien-Yu, Lee Kuo-Ting, Chen Wei-Ching, Wang Chih-Yang, Chang Yung-Sheng, Huang Hau-Lun, Hsu Hui-Ping, Yen Meng-Chi, Lai Ming-Zong, Lai Ming-Derg

机构信息

Department of Biochemistry and Molecular Biology, National Cheng Kung University, Tainan, Taiwan, ROC.

Institute of Basic Medical Sciences, National Cheng Kung University, Tainan, Taiwan, ROC.

出版信息

Oncotarget. 2016 Mar 22;7(12):14586-604. doi: 10.18632/oncotarget.7542.

Abstract

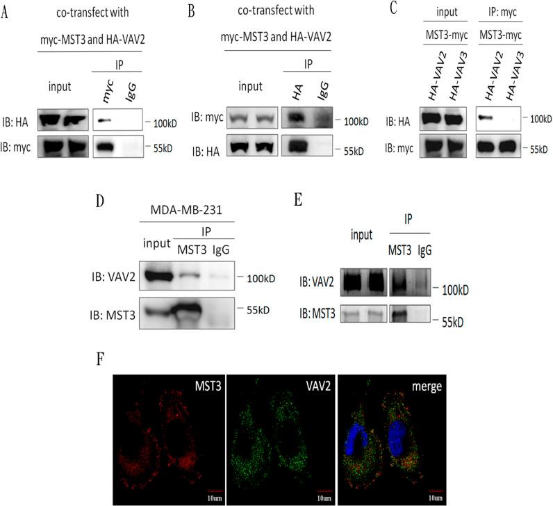
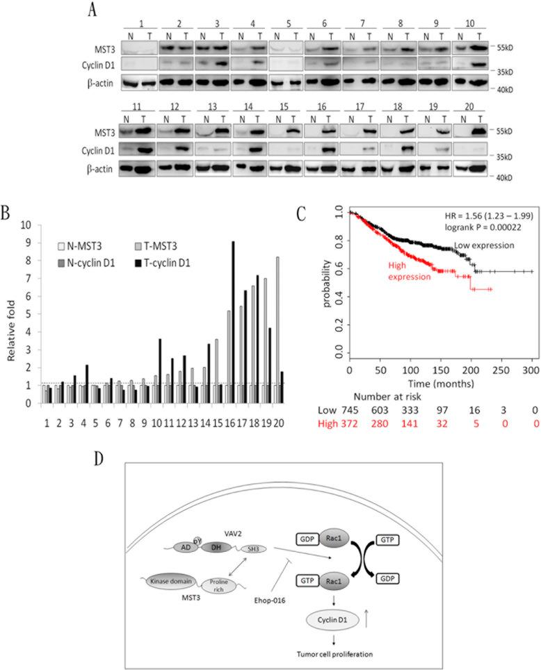
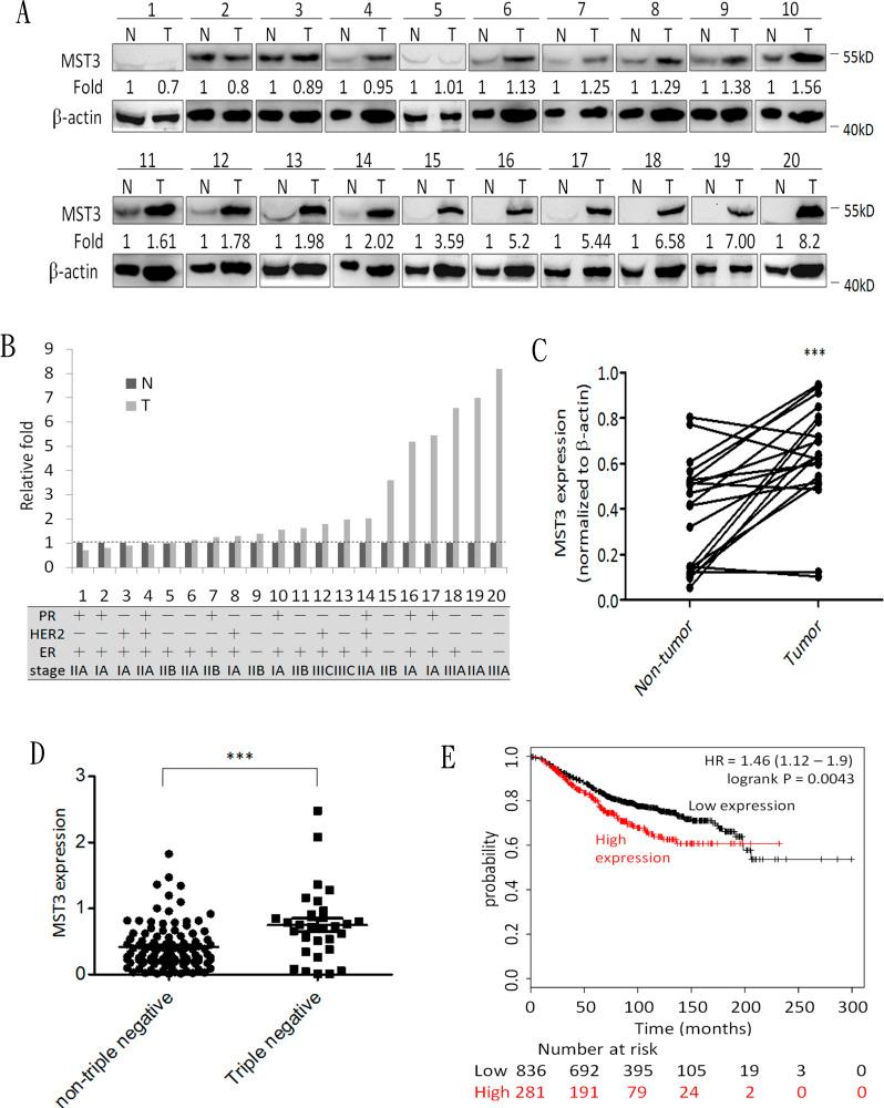
MST3 (mammalian STE20-like kinase 3) belongs to the Ste20 serine/threonine protein kinase family. The role of MST3 in tumor growth is less studied; therefore, we investigates the function of MST3 in breast cancer. Here, we demonstrate that MST3 is overexpressed in human breast tumors. Online Kaplan-Meier plotter analysis reveals that overexpression of MST3 predicts poor prognosis in breast cancer patients. Knockdown of MST3 with shRNA inhibits proliferation and anchorage-independent growth in vitro. Downregulation of MST3 in triple-negative MDA-MB-231 and MDA-MB-468 breast cancer cells decreases tumor formation in NOD/SCID mice. MST3 interacts with VAV2, but not VAV3, as demonstrated by co-immunoprecipitation and confocal microscopy. By domain mapping of MST3, we determine that the proline-rich region of MST3 (353KDIPKRP359) interacts with the SH3 domain of VAV2. Mutation of the two proline residues in this domain significantly attenuates the interaction between MST3 and VAV2. Overexpression of wild-type MST3 (WT-MST3), but not proline-rich-deleted MST3 (∆P-MST3), enhances the proliferation rate and anchorage-independent growth of MDA-MB-468 cells. Overexpression of MST3 increases VAV2 phosphorylation and GTP-Rac1, whereas downregulation of MST3 or delivery of ∆P-MST3 results in a reduction of VAV2 and Rac1 activation. Knockdown of MST3 inhibits cyclin D1 protein expression. The Rac1 inhibitor EHop-016 attenuates cell proliferation induced by WT-MST3. Finally, Knockdown of MST3 or Rac1 inhibitor decreases cyclin D protein expression, which is important for tumor growth. These results indicate that MST3 interacts with VAV2 to activate Rac1 and promote the tumorigenicity of breast cancer.

摘要

MST3(哺乳动物STE20样激酶3)属于Ste20丝氨酸/苏氨酸蛋白激酶家族。MST3在肿瘤生长中的作用研究较少;因此,我们研究了MST3在乳腺癌中的功能。在此,我们证明MST3在人类乳腺肿瘤中过表达。在线Kaplan-Meier绘图仪分析显示,MST3的过表达预示着乳腺癌患者预后不良。用shRNA敲低MST3可抑制体外增殖和非锚定依赖性生长。在三阴性MDA-MB-231和MDA-MB-468乳腺癌细胞中下调MST3可减少NOD/SCID小鼠中的肿瘤形成。如免疫共沉淀和共聚焦显微镜所示,MST3与VAV2相互作用,但不与VAV3相互作用。通过对MST3进行结构域定位,我们确定MST3富含脯氨酸的区域(353KDIPKRP359)与VAV2的SH3结构域相互作用。该结构域中两个脯氨酸残基的突变显著减弱了MST3与VAV2之间的相互作用。野生型MST3(WT-MST3)而非富含脯氨酸缺失型MST3(ΔP-MST3)的过表达增强了MDA-MB-468细胞的增殖率和非锚定依赖性生长。MST3的过表达增加了VAV2磷酸化和GTP-Rac1,而MST3的下调或ΔP-MST3的导入导致VAV2和Rac1激活的减少。敲低MST3可抑制细胞周期蛋白D1蛋白表达。Rac1抑制剂EHop-016减弱了WT-MST3诱导的细胞增殖。最后,敲低MST3或Rac1抑制剂可降低细胞周期蛋白D的表达,这对肿瘤生长很重要。这些结果表明,MST3与VAV2相互作用以激活Rac1并促进乳腺癌的致瘤性。

https://cdn.ncbi.nlm.nih.gov/pmc/blobs/5ee4/4924737/b390fd3093f7/oncotarget-07-14586-g001.jpg

文献AI研究员

20分钟写一篇综述,助力文献阅读效率提升50倍。

立即体验

用中文搜PubMed

大模型驱动的PubMed中文搜索引擎

马上搜索

文档翻译

学术文献翻译模型,支持多种主流文档格式。

立即体验