Suppr超能文献

cBid、Bax和Bcl-xL表现出相反的膜重塑活性。

cBid, Bax and Bcl-xL exhibit opposite membrane remodeling activities.

作者信息

Bleicken S, Hofhaus G, Ugarte-Uribe B, Schröder R, García-Sáez A J

机构信息

Membrane Biophysics, Max Planck Institute for Intelligent Systems, Heisenbergstrasse 3, Stuttgart 70569, Germany.

German Cancer Research Center, Im Neuenheimer Feld 267, Heidelberg 69120, Germany.

出版信息

Cell Death Dis. 2016 Feb 25;7(2):e2121. doi: 10.1038/cddis.2016.34.

Abstract

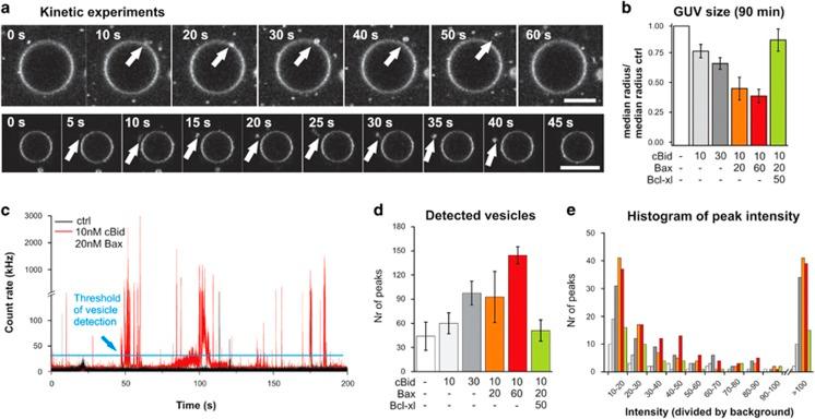
The proteins of the Bcl-2 family have a crucial role in mitochondrial outer membrane permeabilization during apoptosis and in the regulation of mitochondrial dynamics. Current models consider that Bax forms toroidal pores at mitochondria that are responsible for the release of cytochrome c, whereas Bcl-xL inhibits pore formation. However, how Bcl-2 proteins regulate mitochondrial fission and fusion remains poorly understood. By using a systematic analysis at the single vesicle level, we found that cBid, Bax and Bcl-xL are able to remodel membranes in different ways. cBid and Bax induced a reduction in vesicle size likely related to membrane tethering, budding and fission, besides membrane permeabilization. Moreover, they are preferentially located at highly curved membranes. In contrast, Bcl-xL not only counterbalanced pore formation but also membrane budding and fission. Our findings support a mechanism of action by which cBid and Bax induce or stabilize highly curved membranes including non-lamellar structures. This molecular activity reduces the energy for membrane remodeling, which is a necessary step in toroidal pore formation, as well as membrane fission and fusion, and provides a common mechanism that links the two main functions of Bcl-2 proteins.

摘要

Bcl-2家族蛋白在细胞凋亡过程中的线粒体外膜通透性改变以及线粒体动力学调控中发挥着关键作用。目前的模型认为,Bax在线粒体上形成环形孔道,负责细胞色素c的释放,而Bcl-xL则抑制孔道形成。然而,Bcl-2蛋白如何调节线粒体的分裂和融合仍知之甚少。通过在单个囊泡水平上进行系统分析,我们发现cBid、Bax和Bcl-xL能够以不同方式重塑膜结构。除了膜通透性改变外,cBid和Bax还会导致囊泡尺寸减小,这可能与膜系留、出芽和分裂有关。此外,它们优先定位于高度弯曲的膜上。相比之下,Bcl-xL不仅能抵消孔道形成,还能抑制膜出芽和分裂。我们的研究结果支持了一种作用机制,即cBid和Bax诱导或稳定包括非层状结构在内的高度弯曲的膜。这种分子活性降低了膜重塑所需的能量,而膜重塑是环形孔道形成以及膜分裂和融合过程中的必要步骤,并提供了一种将Bcl-2蛋白的两个主要功能联系起来的共同机制。

https://cdn.ncbi.nlm.nih.gov/pmc/blobs/65a3/4849160/5eec9260479c/cddis201634f1.jpg

文献AI研究员

20分钟写一篇综述,助力文献阅读效率提升50倍。

立即体验

用中文搜PubMed

大模型驱动的PubMed中文搜索引擎

马上搜索

文档翻译

学术文献翻译模型,支持多种主流文档格式。

立即体验