Suppr超能文献

一种有利于癌症的溶瘤痘苗病毒对干细胞样结肠癌的抑制作用增强。

A cancer-favoring oncolytic vaccinia virus shows enhanced suppression of stem-cell like colon cancer.

作者信息

Yoo So Young, Bang Seo Young, Jeong Su-Nam, Kang Dae Hwan, Heo Jeong

机构信息

BIO-IT Foundry Technology Institute, Pusan National University, Busan 609-735, Republic of Korea.

Research Institute for Convergence of Biomedical Science and Technology, Pusan National University Yangsan Hospital, Yangsan 626-770, Republic of Korea.

出版信息

Oncotarget. 2016 Mar 29;7(13):16479-89. doi: 10.18632/oncotarget.7660.

Abstract

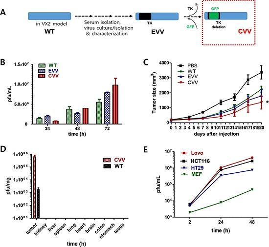
Stem cell-like colon cancer cells (SCCs) pose a major challenge in colon cancer treatment because of their resistance to chemotherapy and radiotherapy. Oncolytic virus-based therapy has shown promising results in uncured cancer patients; however, its effects on SCCs are not well studied yet. Here, we engineered a cancer-favoring oncolytic vaccinia virus (CVV) as a potent biotherapeutic and investigated its therapeutic efficacy in terms of killing SCCs. CVV is an evolved Wyeth strain vaccinia virus (EVV) lacking the viral thymidine kinase. SCC models were established using human or mouse colon cancer spheres, which continuously expressed stemness markers. The cancer-favoring characteristics and different cytotoxic pathways for killing cancer cells successfully overrode general drug resistance, thereby killing colon cancer cells regardless of the presence of SCCs. Subcutaneously injected HT29 spheres showed lower growth in CVV-treated models than in 5-Fu-treated models. Intraperitoneally injected CT26 spheres induced tumor masses in the abdominal region. CVV-treated groups showed higher survival rates and smaller tumor mass formation, compared to 5-Fu-treated groups. Interestingly, the combined treatment of CVV with 5-Fu showed improved survival rates and complete suppression of tumor mass. The CVV developed in this study, thus, effectively suppresses SCCs, which can be synergistically enhanced by simultaneous treatment with the anticancer drug 5-Fu. Our novel CVV is highly advantageous as a next-generation therapeutic for treating colon cancer.

摘要

干细胞样结肠癌细胞(SCCs)由于对化疗和放疗具有抗性,给结肠癌治疗带来了重大挑战。基于溶瘤病毒的疗法在无法治愈的癌症患者中已显示出有前景的结果;然而,其对SCCs的影响尚未得到充分研究。在此,我们构建了一种偏向癌症的溶瘤痘苗病毒(CVV)作为一种有效的生物治疗剂,并研究了其在杀死SCCs方面的治疗效果。CVV是一种缺失病毒胸苷激酶的惠氏株痘苗病毒(EVV)的进化株。使用持续表达干性标志物的人或小鼠结肠癌球建立SCC模型。偏向癌症的特性和杀死癌细胞的不同细胞毒性途径成功克服了一般的耐药性,从而无论是否存在SCCs都能杀死结肠癌细胞。皮下注射的HT29球在CVV治疗的模型中比在5-氟尿嘧啶(5-Fu)治疗的模型中生长更慢。腹腔注射的CT26球在腹部区域诱导形成肿瘤块。与5-Fu治疗组相比,CVV治疗组显示出更高的存活率和更小的肿瘤块形成。有趣的是,CVV与5-Fu联合治疗显示出更高的存活率和对肿瘤块的完全抑制。因此,本研究中开发的CVV有效抑制SCCs,与抗癌药物5-Fu同时治疗可协同增强这种抑制作用。我们的新型CVV作为治疗结肠癌的下一代治疗方法具有高度优势。

https://cdn.ncbi.nlm.nih.gov/pmc/blobs/0970/4941329/7f74e82b09e4/oncotarget-07-16479-g001.jpg

文献AI研究员

20分钟写一篇综述,助力文献阅读效率提升50倍。

立即体验

用中文搜PubMed

大模型驱动的PubMed中文搜索引擎

马上搜索

文档翻译

学术文献翻译模型,支持多种主流文档格式。

立即体验