Suppr超能文献

白藜芦醇通过对锌指E盒结合蛋白1(ZEB1)表达的表观遗传抑制作用,抑制人颊黏膜成纤维细胞的肌成纤维细胞活性。

Resveratrol suppresses myofibroblast activity of human buccal mucosal fibroblasts through the epigenetic inhibition of ZEB1 expression.

作者信息

Chang Yu-Chao, Lin Cheng-Wei, Yu Cheng-Chia, Wang Bing-Yen, Huang Yu-Hao, Hsieh Yang-Chih, Kuo Yu-Liang, Chang Wen-Wei

机构信息

School of Dentistry, Chung Shan Medical University, Taichung, Taiwan.

Department of Dentistry, Chung Shan Medical University Hospital, Taichung, Taiwan.

出版信息

Oncotarget. 2016 Mar 15;7(11):12137-49. doi: 10.18632/oncotarget.7763.

Abstract

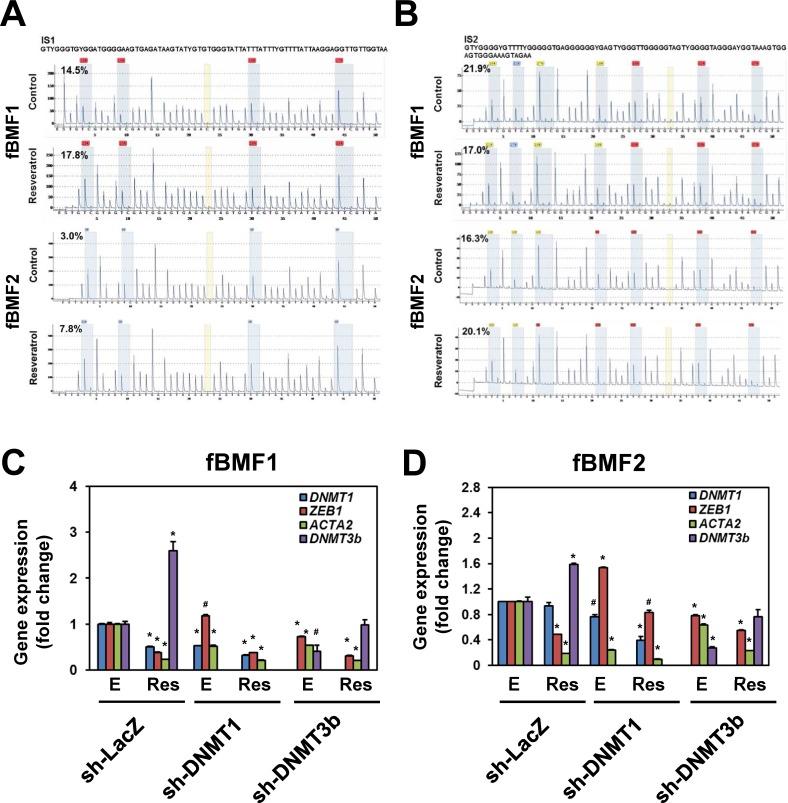
Oral submucous fibrosis (OSF) is a precancerous condition of the oral mucosa without specific therapeutic drugs. We previously demonstrated that the zinc finger E-box binding homeobox 1 (ZEB1) plays a pathogenic role in the induction of the myofibroblast activity of buccal mucosal fibroblasts (BMFs) and contributes to the pathogenesis of OSF. Resveratrol is a natural polyphenolic flavonoid with anti-fibrosis activity in various tissues and has the capability to inhibit ZEB1 in oral cancer cells. We examined the effect of resveratrol on the myofibroblast activity of human primary fibrotic BMFs (fBMFs) derived from OSF tissues. With the collagen contraction assay, resveratrol displayed anti-myofibroblast activity in three fBMF lines. Resveratrol also inhibited the expression of fibrogenic genes at the mRNA and protein levels in a dose- and time-dependent manner. The downregulation of ZEB1 in fBMFs by resveratrol was mediated by epigenetic mechanisms, such as the upregulated expression of miR-200c and the enhancer of zeste homolog 2 (EZH2), as well as the trimethylated lysine 27 of histone H3 (H3K27me3). Resveratrol also increased the binding of H3K27me3 to the ZEB1 promoter. The knockdown of EZH2 in fBMFs caused the upregulation of ZEB1 and suppressed the inhibitory effect of resveratrol. Furthermore, the reversed expression pattern between EZH2 and ZEB1 was observed in 6/8 OSF tissues with twofold upregulation of ZEB1 expression compared with the adjacent normal mucosa. In conclusion, our data suggest that resveratrol epigenetically inhibits ZEB1 expression to suppress the myofibroblast activity of fBMFs and may serve as a dietary supplement for OSF patients.

摘要

口腔黏膜下纤维化(OSF)是一种口腔黏膜的癌前病变,目前尚无特效治疗药物。我们之前的研究表明,锌指E盒结合同源框1(ZEB1)在诱导颊黏膜成纤维细胞(BMF)的肌成纤维细胞活性中起致病作用,并参与了OSF的发病机制。白藜芦醇是一种天然的多酚类黄酮,在各种组织中具有抗纤维化活性,并且能够抑制口腔癌细胞中的ZEB1。我们研究了白藜芦醇对源自OSF组织的人原发性纤维化BMF(fBMF)的肌成纤维细胞活性的影响。通过胶原收缩试验,白藜芦醇在三种fBMF细胞系中表现出抗肌成纤维细胞活性。白藜芦醇还以剂量和时间依赖性方式抑制了纤维化相关基因在mRNA和蛋白质水平的表达。白藜芦醇对fBMF中ZEB1的下调是由表观遗传机制介导的,如miR-200c和zeste同源物2(EZH2)增强子的表达上调,以及组蛋白H3赖氨酸27三甲基化(H3K27me3)。白藜芦醇还增加了H3K27me3与ZEB1启动子的结合。fBMF中EZH2的敲低导致ZEB1上调,并抑制了白藜芦醇的抑制作用。此外,在6/8例OSF组织中观察到EZH2和ZEB1之间的表达模式相反,与相邻正常黏膜相比,ZEB1表达上调了两倍。总之,我们的数据表明,白藜芦醇通过表观遗传抑制ZEB1表达来抑制fBMF的肌成纤维细胞活性,可能作为OSF患者的膳食补充剂。

https://cdn.ncbi.nlm.nih.gov/pmc/blobs/c29c/4914274/7107f4406d96/oncotarget-07-12137-g001.jpg

文献AI研究员

20分钟写一篇综述,助力文献阅读效率提升50倍。

立即体验

用中文搜PubMed

大模型驱动的PubMed中文搜索引擎

马上搜索

文档翻译

学术文献翻译模型,支持多种主流文档格式。

立即体验