Suppr超能文献

III类特异性组蛋白去乙酰化酶抑制剂Tenovin-6可诱导葡萄膜黑色素瘤细胞凋亡、抑制其迁移并消除癌症干细胞。

Class III-specific HDAC inhibitor Tenovin-6 induces apoptosis, suppresses migration and eliminates cancer stem cells in uveal melanoma.

作者信息

Dai Wei, Zhou Jingfeng, Jin Bei, Pan Jingxuan

机构信息

State Key Laboratory of Ophthalmology, Zhongshan Ophthalmic Center, Sun Yat-sen University; Jinan University Institute of Tumor Pharmacology, Guangzhou, China.

Collaborative Innovation Center for Cancer Medicine, State Key Laboratory of Oncology in South China, Sun Yat-Sen University Cancer Center, Guangzhou, China.

出版信息

Sci Rep. 2016 Mar 4;6:22622. doi: 10.1038/srep22622.

Abstract

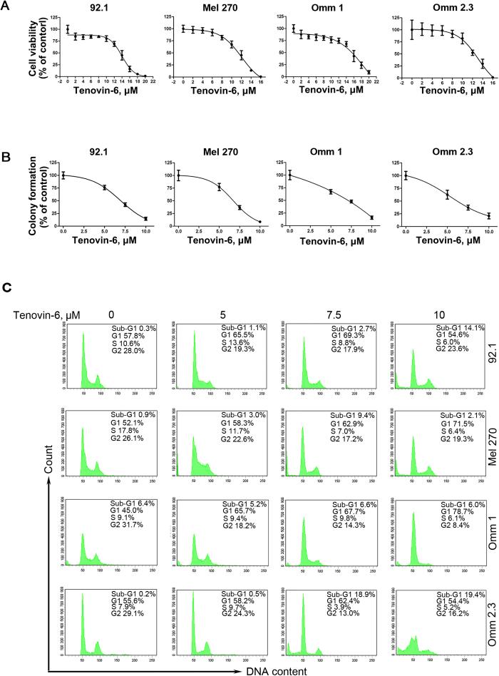
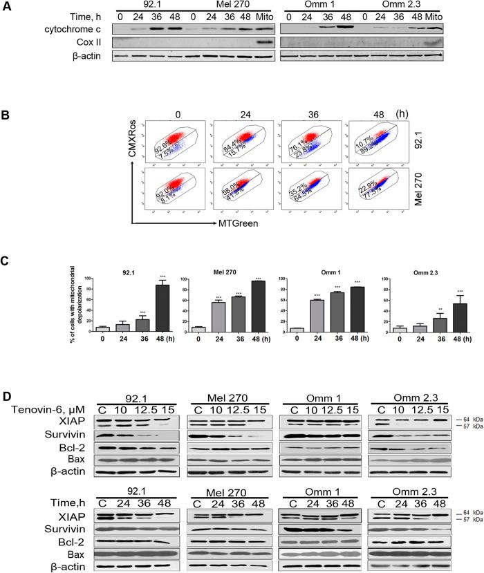
Uveal melanoma (UM) is the most common intraocular malignancy in adults. Despite improvements in surgical, radiation and chemotherapy treatments, the overall survival of UM and prognosis remain poor. In the present study, we hypothesized that Sirtuin 1 and 2 (SIRT1/2), class III histone deacetylases (HDACs), were critical in controlling the destiny of bulk tumor cells and cancer stem cells (CSCs) of UM. We testified this hypothesis in four lines of UM cells (92.1, Mel 270, Omm 1 and Omm 2.3). Our results showed that inhibition of SIRT1/2 by Tenovin-6 induced apoptosis in UM cells by activating the expression of tumor suppressor genes such as p53 and elevating reactive oxygen species (ROS). Tenovin-6 inhibited the growth of UM cells. Tenovin-6 and vinblastine was synergistic in inducing apoptosis of UM cell line 92.1 and Mel 270. Furthermore, Tenovin-6 eliminated cancer stem cells in 92.1 and Mel 270 cells. In conclusion, our findings suggest that Tenovin-6 may be a promising agent to kill UM bulk tumor cells and CSCs.

摘要

葡萄膜黑色素瘤(UM)是成人中最常见的眼内恶性肿瘤。尽管手术、放疗和化疗治疗有所改进,但UM的总体生存率和预后仍然很差。在本研究中,我们假设Ⅲ类组蛋白去乙酰化酶(HDACs)沉默调节蛋白1和2(SIRT1/2)在控制UM的大量肿瘤细胞和癌症干细胞(CSCs)的命运中起关键作用。我们在四株UM细胞系(92.1、Mel 270、Omm 1和Omm 2.3)中验证了这一假设。我们的结果表明,Tenovin-6抑制SIRT1/2可通过激活p53等肿瘤抑制基因的表达并提高活性氧(ROS)水平来诱导UM细胞凋亡。Tenovin-6抑制UM细胞的生长。Tenovin-6和长春碱在诱导UM细胞系92.1和Mel 270凋亡方面具有协同作用。此外,Tenovin-6消除了92.1和Mel 270细胞中的癌症干细胞。总之,我们的研究结果表明,Tenovin-6可能是一种有前景的药物,可杀死UM大量肿瘤细胞和CSCs。

https://cdn.ncbi.nlm.nih.gov/pmc/blobs/3f90/4778058/61c36d0b0b4b/srep22622-f1.jpg

文献AI研究员

20分钟写一篇综述,助力文献阅读效率提升50倍。

立即体验

用中文搜PubMed

大模型驱动的PubMed中文搜索引擎

马上搜索

文档翻译

学术文献翻译模型,支持多种主流文档格式。

立即体验