Suppr超能文献

反复暴露于细颗粒物2.5通过活性氧-蛋白激酶B-DNA甲基转移酶3B通路介导的启动子高甲基化抑制BEAS-2B细胞中P53的表达。

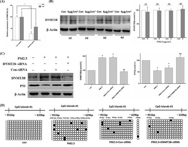
Repeated PM2.5 exposure inhibits BEAS-2B cell P53 expression through ROS-Akt-DNMT3B pathway-mediated promoter hypermethylation.

作者信息

Zhou Wei, Tian Dongdong, He Jun, Wang Yimei, Zhang Lijun, Cui Lan, Jia Li, Zhang Li, Li Lizhong, Shu Yulei, Yu Shouzhong, Zhao Jun, Yuan Xiaoyan, Peng Shuangqing

机构信息

Evaluation and Research Center for Toxicology, Institute of Disease Control and Prevention, Academy of Military Medical Sciences, Beijing 100071, PR China.

出版信息

Oncotarget. 2016 Apr 12;7(15):20691-703. doi: 10.18632/oncotarget.7842.

Abstract

Long-term exposure to fine particulate matter (PM2.5) has been reported to be closely associated with the increased lung cancer risk in populations, but the mechanisms underlying PM-associated carcinogenesis are not yet clear. Previous studies have indicated that aberrant epigenetic alterations, such as genome-wide DNA hypomethylation and gene-specific DNA hypermethylation contribute to lung carcinogenesis. And silence or mutation of P53 tumor suppressor gene is the most prevalent oncogenic driver in lung cancer development. To explore the effects of PM2.5 on global and P53 promoter methylation changes and the mechanisms involved, we exposed human bronchial epithelial cells (BEAS-2B) to low concentrations of PM2.5 for 10 days. Our results indicated that PM2.5-induced global DNA hypomethylation was accompanied by reduced DNMT1 expression. PM2.5 also induced hypermethylation of P53 promoter and inhibited its expression by increasing DNMT3B protein level. Furthermore, ROS-induced activation of Akt was involved in PM2.5-induced increase in DNMT3B. In conclusion, our results strongly suggest that repeated exposure to PM2.5 induces epigenetic silencing of P53 through ROS-Akt-DNMT3B pathway-mediated promoter hypermethylation, which not only provides a possible explanation for PM-induced lung cancer, but also may help to identify specific interventions to prevent PM-induced lung carcinogenesis.

摘要

长期暴露于细颗粒物(PM2.5)已被报道与人群肺癌风险增加密切相关,但PM相关致癌作用的潜在机制尚不清楚。先前的研究表明,异常的表观遗传改变,如全基因组DNA低甲基化和基因特异性DNA高甲基化,参与了肺癌的发生。并且P53肿瘤抑制基因的沉默或突变是肺癌发展中最常见的致癌驱动因素。为了探究PM2.5对整体和P53启动子甲基化变化的影响及其涉及的机制,我们将人支气管上皮细胞(BEAS-2B)暴露于低浓度的PM2.5中10天。我们的结果表明,PM2.5诱导的全基因组DNA低甲基化伴随着DNMT1表达的降低。PM2.5还诱导P53启动子的高甲基化,并通过增加DNMT3B蛋白水平抑制其表达。此外,ROS诱导的Akt激活参与了PM2.5诱导的DNMT3B增加。总之,我们的结果强烈表明,反复暴露于PM2.5通过ROS-Akt-DNMT3B途径介导的启动子高甲基化诱导P53的表观遗传沉默,这不仅为PM诱导的肺癌提供了一种可能的解释,而且可能有助于确定预防PM诱导的肺癌发生的具体干预措施。

https://cdn.ncbi.nlm.nih.gov/pmc/blobs/2bcb/4991485/f41d403a54b3/oncotarget-07-20691-g001.jpg

文献AI研究员

20分钟写一篇综述,助力文献阅读效率提升50倍。

立即体验

用中文搜PubMed

大模型驱动的PubMed中文搜索引擎

马上搜索

文档翻译

学术文献翻译模型,支持多种主流文档格式。

立即体验