Suppr超能文献

转录组的从头分析揭示了甘蔗(Saccharum officinarum L.)中与叶片脱落相关的基因。

De novo analysis of transcriptome reveals genes associated with leaf abscission in sugarcane (Saccharum officinarum L.).

作者信息

Li Ming, Liang Zhaoxu, Zeng Yuan, Jing Yan, Wu Kaichao, Liang Jun, He Shanshan, Wang Guanyu, Mo Zhanghong, Tan Fang, Li Song, Wang Lunwang

机构信息

Sugarcane Research Institute, Guangxi Academy of Agricultural Sciences, Nanning, 530007, P.R. China.

Guangxi Academy of Agricultural Sciences, Nanning, 530007, P.R. China.

出版信息

BMC Genomics. 2016 Mar 5;17:195. doi: 10.1186/s12864-016-2552-2.

Abstract

BACKGROUND

Sugarcane (Saccharum officinarum L.) is an important sugar crop which belongs to the grass family and can be used for fuel ethanol production. The growing demands for sugar and biofuel is asking for breeding a sugarcane variety that can shed their leaves during the maturity time due to the increasing cost on sugarcane harvest.

RESULTS

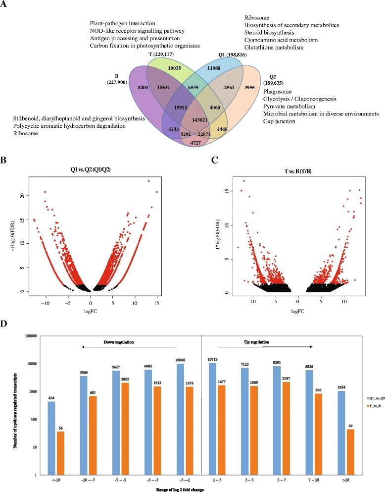
To determine leaf abscission related genes in sugarcane, we generated 524,328,950 paired reads with RNA-Seq and profiled the transcriptome of new born leaves of leaf abscission sugarcane varieties (Q1 and T) and leaf packaging sugarcane varieties (Q2 and B). Initially, 275,018 transcripts were assembled with N50 of 1,177 bp. Next, the transcriptome was annotated by mapping them to NR, UniProtKB/Swiss-Prot, Gene Ontology and KEGG pathway databases. Further, we used TransDecoder and Trinotate to obtain the likely proteins and annotate them in terms of known proteins, protein domains, signal peptides, transmembrane regions and rRNA transcripts. Different expression analysis showed 1,202 transcripts were up regulated in leaf abscission sugarcane varieties, relatively to the leaf packaging sugarcane varieties. Functional analysis told us 62, 38 and 10 upregulated transcripts were involved in plant-pathogen interaction, response to stress and abscisic acid associated pathways, respectively. The upregulation of transcripts encoding 4 disease resistance proteins (RPM1, RPP13, RGA2, and RGA4), 6 ABC transporter G family members and 16 transcription factors including WRK33 and heat stress transcription factors indicate they may be used as candidate genes for sugarcane breeding. The expression levels of transcripts were validated by qRT-PCR. In addition, we characterized 3,722 SNPs between leaf abscission and leaf packaging sugarcane plants.

CONCLUSION

Our results showed leaf abscission associated genes in sugarcane during the maturity period. The output of this study provides a valuable resource for future genetic and genomic studies in sugarcane.

摘要

背景

甘蔗(Saccharum officinarum L.)是一种重要的糖料作物,属于禾本科,可用于生产燃料乙醇。由于甘蔗收获成本不断增加,对糖和生物燃料的需求不断增长,因此需要培育一种在成熟期能够落叶的甘蔗品种。

结果

为了确定甘蔗中与叶片脱落相关的基因,我们通过RNA测序生成了5.2432895亿对reads,并对叶片脱落甘蔗品种(Q1和T)和叶片包裹甘蔗品种(Q2和B)的新生叶片转录组进行了分析。最初,组装了275018个转录本,N50为1177bp。接下来,通过将转录组映射到NR、UniProtKB/Swiss-Prot、基因本体论和KEGG通路数据库对其进行注释。此外,我们使用TransDecoder和Trinotate来获得可能的蛋白质,并根据已知蛋白质、蛋白质结构域、信号肽、跨膜区域和rRNA转录本对它们进行注释。差异表达分析表明,与叶片包裹甘蔗品种相比,叶片脱落甘蔗品种中有1202个转录本上调。功能分析表明,分别有62、38和10个上调转录本参与植物-病原体相互作用、应激反应和脱落酸相关途径。编码4种抗病蛋白(RPM1、RPP13、RGA2和RGA4)、6个ABC转运蛋白G家族成员和16个转录因子(包括WRK33和热应激转录因子)的转录本上调表明,它们可能用作甘蔗育种的候选基因。通过qRT-PCR验证了转录本的表达水平。此外,我们还鉴定了叶片脱落和叶片包裹甘蔗植株之间的3722个单核苷酸多态性。

结论

我们的结果显示了甘蔗成熟期与叶片脱落相关的基因。本研究的结果为未来甘蔗的遗传和基因组研究提供了宝贵的资源。

https://cdn.ncbi.nlm.nih.gov/pmc/blobs/72cf/4779555/9a4f2a1a1bc4/12864_2016_2552_Fig1_HTML.jpg

文献AI研究员

20分钟写一篇综述,助力文献阅读效率提升50倍。

立即体验

用中文搜PubMed

大模型驱动的PubMed中文搜索引擎

马上搜索

文档翻译

学术文献翻译模型,支持多种主流文档格式。

立即体验