Suppr超能文献

抑制脂肪酸氧化作为治疗MYC过表达三阴性乳腺癌的一种方法。

Inhibition of fatty acid oxidation as a therapy for MYC-overexpressing triple-negative breast cancer.

作者信息

Camarda Roman, Zhou Alicia Y, Kohnz Rebecca A, Balakrishnan Sanjeev, Mahieu Celine, Anderton Brittany, Eyob Henok, Kajimura Shingo, Tward Aaron, Krings Gregor, Nomura Daniel K, Goga Andrei

机构信息

Department of Cell and Tissue Biology, University of California, San Francisco (UCSF), San Francisco, California, USA.

Biomedical Sciences Graduate Program, University of California, San Francisco, San Francisco, California, USA.

出版信息

Nat Med. 2016 Apr;22(4):427-32. doi: 10.1038/nm.4055. Epub 2016 Mar 7.

Abstract

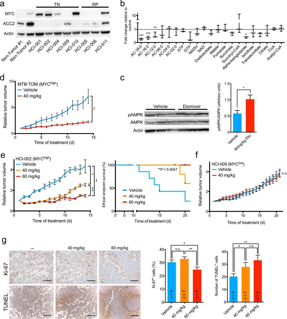
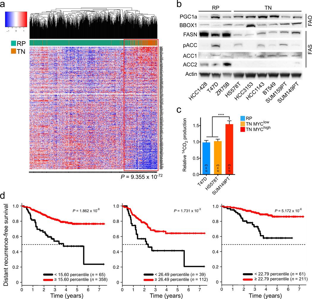
Expression of the oncogenic transcription factor MYC is disproportionately elevated in triple-negative breast cancer (TNBC), as compared to estrogen receptor-, progesterone receptor- or human epidermal growth factor 2 receptor-positive (RP) breast cancer. We and others have shown that MYC alters metabolism during tumorigenesis. However, the role of MYC in TNBC metabolism remains mostly unexplored. We hypothesized that MYC-dependent metabolic dysregulation is essential for the growth of MYC-overexpressing TNBC cells and may identify new therapeutic targets for this clinically challenging subset of breast cancer. Using a targeted metabolomics approach, we identified fatty acid oxidation (FAO) intermediates as being dramatically upregulated in a MYC-driven model of TNBC. We also identified a lipid metabolism gene signature in patients with TNBC that were identified from The Cancer Genome Atlas database and from multiple other clinical data sets, implicating FAO as a dysregulated pathway that is critical for TNBC cell metabolism. We found that pharmacologic inhibition of FAO catastrophically decreased energy metabolism in MYC-overexpressing TNBC cells and blocked tumor growth in a MYC-driven transgenic TNBC model and in a MYC-overexpressing TNBC patient-derived xenograft. These findings demonstrate that MYC-overexpressing TNBC shows an increased bioenergetic reliance on FAO and identify the inhibition of FAO as a potential therapeutic strategy for this subset of breast cancer.

摘要

与雌激素受体、孕激素受体或人表皮生长因子2受体阳性(RP)乳腺癌相比,致癌转录因子MYC在三阴性乳腺癌(TNBC)中的表达异常升高。我们和其他人已经表明,MYC在肿瘤发生过程中会改变代谢。然而,MYC在TNBC代谢中的作用仍大多未被探索。我们假设,MYC依赖性代谢失调对于过表达MYC的TNBC细胞的生长至关重要,并且可能为这种临床上具有挑战性的乳腺癌亚型确定新的治疗靶点。使用靶向代谢组学方法,我们发现在MYC驱动的TNBC模型中,脂肪酸氧化(FAO)中间体显著上调。我们还在TNBC患者中确定了一种脂质代谢基因特征,这些患者的数据来自癌症基因组图谱数据库和其他多个临床数据集,这表明FAO是TNBC细胞代谢中一条失调的关键途径。我们发现,对FAO的药理抑制会灾难性地降低过表达MYC的TNBC细胞中的能量代谢,并在MYC驱动的转基因TNBC模型和过表达MYC的TNBC患者来源的异种移植模型中阻断肿瘤生长。这些发现表明,过表达MYC的TNBC对FAO的生物能量依赖性增加,并确定抑制FAO是这种乳腺癌亚型的一种潜在治疗策略。

https://cdn.ncbi.nlm.nih.gov/pmc/blobs/6406/4892846/6db55c7152d9/nihms757568f1.jpg

文献AI研究员

20分钟写一篇综述,助力文献阅读效率提升50倍。

立即体验

用中文搜PubMed

大模型驱动的PubMed中文搜索引擎

马上搜索

文档翻译

学术文献翻译模型,支持多种主流文档格式。

立即体验