Suppr超能文献

异柠檬酸脱氢酶1突变引发急性髓系白血病中全反式维甲酸髓系分化途径。

Isocitrate dehydrogenase 1 mutations prime the all-trans retinoic acid myeloid differentiation pathway in acute myeloid leukemia.

作者信息

Boutzen Héléna, Saland Estelle, Larrue Clément, de Toni Fabienne, Gales Lara, Castelli Florence A, Cathebas Mathilde, Zaghdoudi Sonia, Stuani Lucille, Kaoma Tony, Riscal Romain, Yang Guangli, Hirsch Pierre, David Marion, De Mas-Mansat Véronique, Delabesse Eric, Vallar Laurent, Delhommeau François, Jouanin Isabelle, Ouerfelli Ouathek, Le Cam Laurent, Linares Laetitia K, Junot Christophe, Portais Jean-Charles, Vergez François, Récher Christian, Sarry Jean-Emmanuel

机构信息

Institut National de la Santé et de la Recherche Médicale (INSERM), Cancer Research Center of Toulouse, U1037, F-31024 Toulouse, France Université de Toulouse, F-31300 Toulouse, France Service d'Hématologie, Centre Hospitalier Universitaire de Toulouse, Institut Universitaire du Cancer Toulouse Oncopole, F-31059 Toulouse, France.

Institut National de la Santé et de la Recherche Médicale (INSERM), Cancer Research Center of Toulouse, U1037, F-31024 Toulouse, France Université de Toulouse, F-31300 Toulouse, France.

出版信息

J Exp Med. 2016 Apr 4;213(4):483-97. doi: 10.1084/jem.20150736. Epub 2016 Mar 7.

Abstract

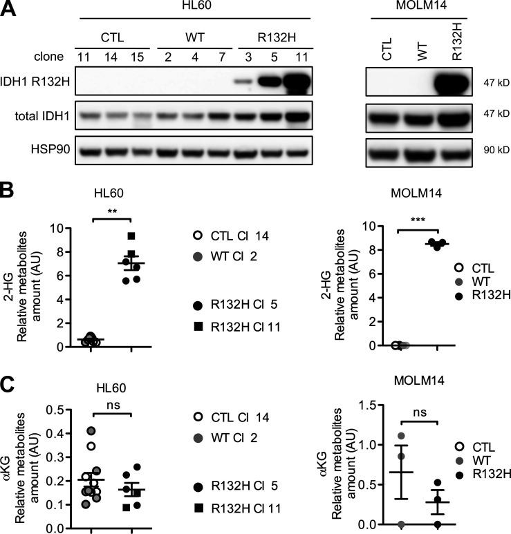
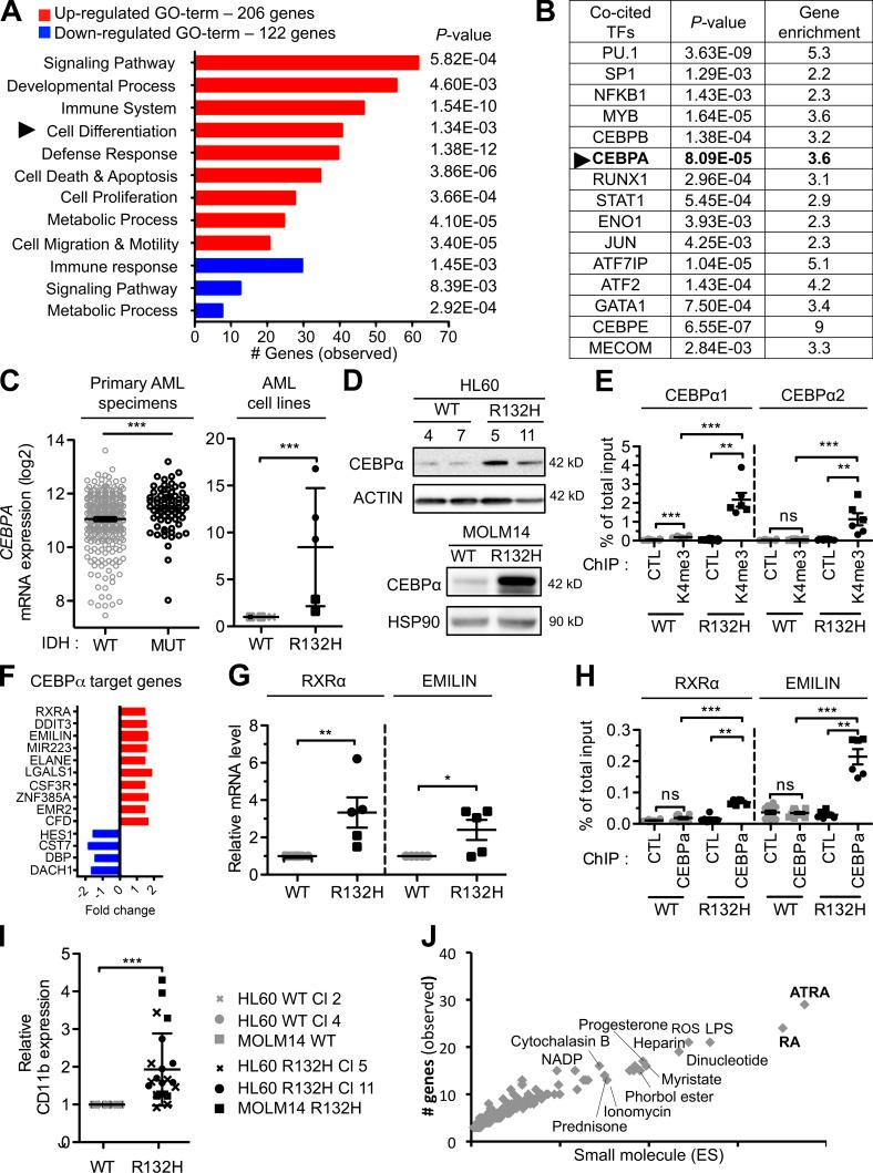
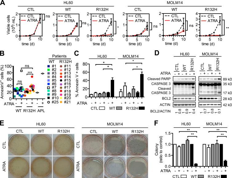
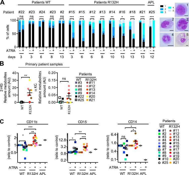
Acute myeloid leukemia (AML) is characterized by the accumulation of malignant blasts with impaired differentiation programs caused by recurrent mutations, such as the isocitrate dehydrogenase (IDH) mutations found in 15% of AML patients. These mutations result in the production of the oncometabolite (R)-2-hydroxyglutarate (2-HG), leading to a hypermethylation phenotype that dysregulates hematopoietic differentiation. In this study, we identified mutant R132H IDH1-specific gene signatures regulated by key transcription factors, particularly CEBPα, involved in myeloid differentiation and retinoid responsiveness. We show that treatment with all-trans retinoic acid (ATRA) at clinically achievable doses markedly enhanced terminal granulocytic differentiation in AML cell lines, primary patient samples, and a xenograft mouse model carrying mutant IDH1. Moreover, treatment with a cell-permeable form of 2-HG sensitized wild-type IDH1 AML cells to ATRA-induced myeloid differentiation, whereas inhibition of 2-HG production significantly reduced ATRA effects in mutant IDH1 cells. ATRA treatment specifically decreased cell viability and induced apoptosis of mutant IDH1 blasts in vitro. ATRA also reduced tumor burden of mutant IDH1 AML cells xenografted in NOD-Scid-IL2rγ(null)mice and markedly increased overall survival, revealing a potent antileukemic effect of ATRA in the presence of IDH1 mutation. This therapeutic strategy holds promise for this AML patient subgroup in future clinical studies.

摘要

急性髓系白血病(AML)的特征是恶性母细胞积累,其分化程序因反复发生的突变而受损,例如在15%的AML患者中发现的异柠檬酸脱氢酶(IDH)突变。这些突变导致致癌代谢物(R)-2-羟基戊二酸(2-HG)的产生,从而导致一种高甲基化表型,使造血分化失调。在本研究中,我们鉴定了由关键转录因子(特别是参与髓系分化和视黄酸反应性的CEBPα)调控的突变型R132H IDH1特异性基因特征。我们发现,在临床可达到的剂量下,全反式维甲酸(ATRA)治疗可显著增强AML细胞系、原发性患者样本以及携带突变型IDH1的异种移植小鼠模型中的终末粒细胞分化。此外,用细胞可渗透形式的2-HG处理可使野生型IDH1 AML细胞对ATRA诱导的髓系分化敏感,而抑制2-HG的产生则显著降低突变型IDH1细胞中ATRA的作用。ATRA治疗在体外特异性降低了突变型IDH1母细胞的细胞活力并诱导其凋亡。ATRA还降低了移植到NOD-Scid-IL2rγ(null)小鼠中的突变型IDH1 AML细胞的肿瘤负荷,并显著提高了总体生存率,揭示了在存在IDH1突变的情况下ATRA具有强大的抗白血病作用。这种治疗策略在未来的临床研究中为这一AML患者亚组带来了希望。

https://cdn.ncbi.nlm.nih.gov/pmc/blobs/98ed/4821643/ceb5b936c703/JEM_20150736_Fig1.jpg

文献AI研究员

20分钟写一篇综述,助力文献阅读效率提升50倍。

立即体验

用中文搜PubMed

大模型驱动的PubMed中文搜索引擎

马上搜索

文档翻译

学术文献翻译模型,支持多种主流文档格式。

立即体验