Suppr超能文献

R-spondin 1和头蛋白促进未受损胆囊中驻留干细胞的扩增。

R-spondin 1 and noggin facilitate expansion of resident stem cells from non-damaged gallbladders.

作者信息

Lugli Natalia, Kamileri Irene, Keogh Adrian, Malinka Thomas, Sarris Michalis E, Talianidis Iannis, Schaad Olivier, Candinas Daniel, Stroka Deborah, Halazonetis Thanos D

机构信息

Department of Molecular Biology, University of Geneva, Geneva, Switzerland National Centre of Competence in Research "Frontiers in Genetics", Geneva, Switzerland.

Department of Molecular Biology, University of Geneva, Geneva, Switzerland.

出版信息

EMBO Rep. 2016 May;17(5):769-79. doi: 10.15252/embr.201642169. Epub 2016 Mar 18.

Abstract

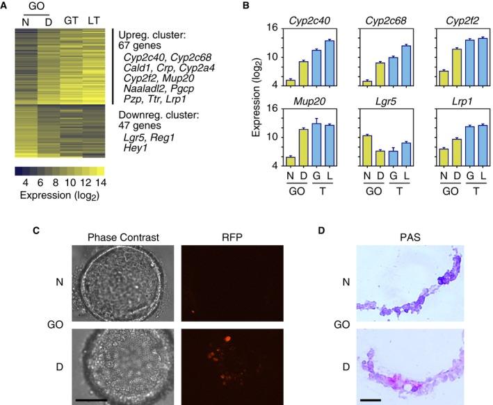
Pioneering studies within the last few years have allowed the in vitro expansion of tissue-specific adult stem cells from a variety of endoderm-derived organs, including the stomach, small intestine, and colon. Expansion of these cells requires activation of the receptor Lgr5 by its ligand R-spondin 1 and is likely facilitated by the fact that in healthy adults the stem cells in these organs are highly proliferative. In many other adult organs, such as the liver, proliferating cells are normally not abundant in adulthood. However, upon injury, the liver has a strong regenerative potential that is accompanied by the emergence of Lgr5-positive stem cells; these cells can be isolated and expanded in vitro as organoids. In an effort to isolate stem cells from non-regenerating mouse livers, we discovered that healthy gallbladders are a rich source of stem/progenitor cells that can be propagated in culture as organoids for more than a year. Growth of these organoids was stimulated by R-spondin 1 and noggin, whereas in the absence of these growth factors, the organoids differentiated partially toward the hepatocyte fate. When transplanted under the liver capsule, gallbladder-derived organoids maintained their architecture for 2 weeks. Furthermore, single cells prepared from dissociated organoids and injected into the mesenteric vein populated the liver parenchyma of carbon tetrachloride-treated mice. Human gallbladders were also a source of organoid-forming stem cells. Thus, under specific growth conditions, stem cells can be isolated from healthy gallbladders, expanded almost indefinitely in vitro, and induced to differentiate toward the hepatocyte lineage.

摘要

过去几年的开创性研究使得从包括胃、小肠和结肠在内的多种内胚层来源器官中体外扩增组织特异性成体干细胞成为可能。这些细胞的扩增需要其配体R-spondin 1激活受体Lgr5,并且这些器官中的干细胞在健康成年人中具有高度增殖性这一事实可能促进了扩增过程。在许多其他成体器官中,如肝脏,成年期增殖细胞通常并不丰富。然而,在损伤后,肝脏具有强大的再生潜力,伴随着Lgr5阳性干细胞的出现;这些细胞可以作为类器官在体外分离和扩增。为了从非再生小鼠肝脏中分离干细胞,我们发现健康胆囊是干细胞/祖细胞的丰富来源,这些细胞可以作为类器官在培养中繁殖一年以上。R-spondin 1和头蛋白刺激这些类器官的生长,而在没有这些生长因子的情况下,类器官部分地向肝细胞命运分化。当移植到肝包膜下时,胆囊来源的类器官维持其结构两周。此外,从解离的类器官制备的单细胞注射到肠系膜静脉中后,会在四氯化碳处理的小鼠肝脏实质中定植。人胆囊也是类器官形成干细胞的来源。因此,在特定的生长条件下,可以从健康胆囊中分离干细胞,在体外几乎无限期地扩增,并诱导其向肝细胞谱系分化。

https://cdn.ncbi.nlm.nih.gov/pmc/blobs/0235/5341509/6a367f9d51e1/EMBR-17-769-g003.jpg

文献AI研究员

20分钟写一篇综述,助力文献阅读效率提升50倍。

立即体验

用中文搜PubMed

大模型驱动的PubMed中文搜索引擎

马上搜索

文档翻译

学术文献翻译模型,支持多种主流文档格式。

立即体验