Suppr超能文献

Rbfox蛋白通过与微小RNA前体进行序列特异性结合并作用于下游的Dicer,从而调控微小RNA的生物合成。

Rbfox proteins regulate microRNA biogenesis by sequence-specific binding to their precursors and target downstream Dicer.

作者信息

Chen Yu, Zubovic Lorena, Yang Fan, Godin Katherine, Pavelitz Tom, Castellanos Javier, Macchi Paolo, Varani Gabriele

机构信息

Center for Integrative Biology (CIBIO), University of Trento, Via Sommarive 9, 38123 Trento (TN), Italy.

Department of Chemistry, University of Washington, Seattle, WA 98195-1700, USA.

出版信息

Nucleic Acids Res. 2016 May 19;44(9):4381-95. doi: 10.1093/nar/gkw177. Epub 2016 Mar 21.

Abstract

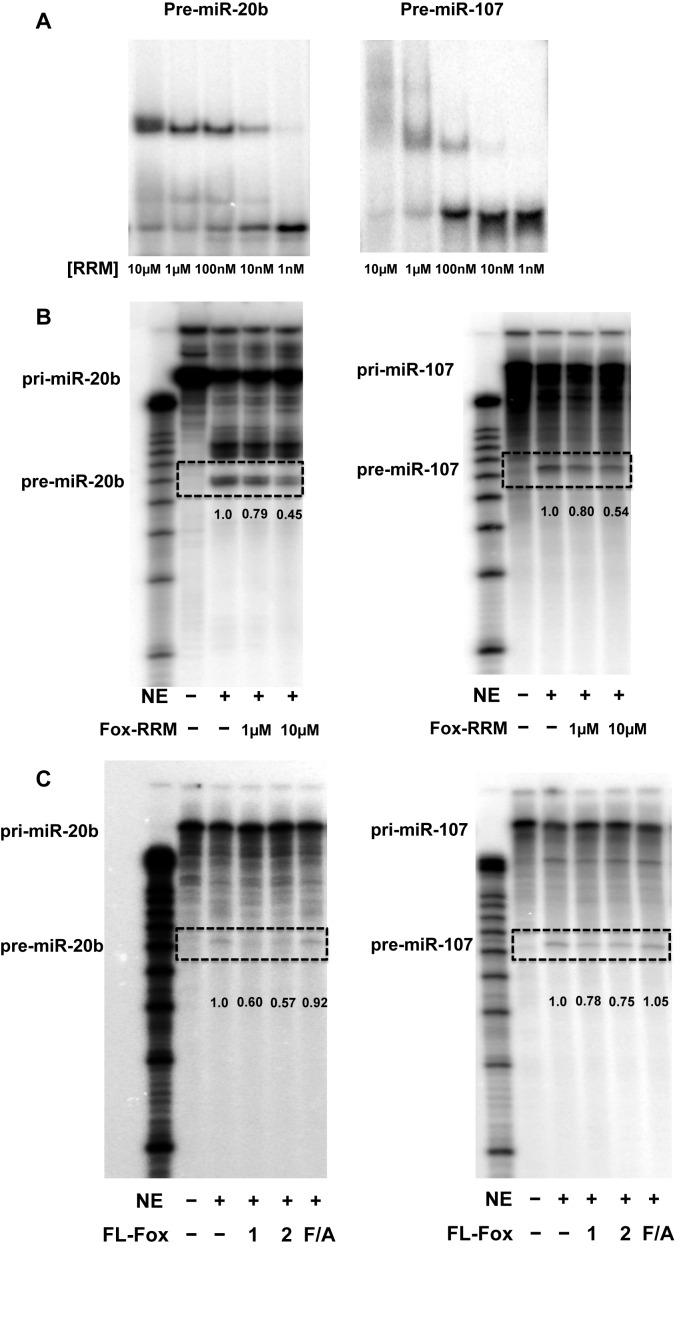
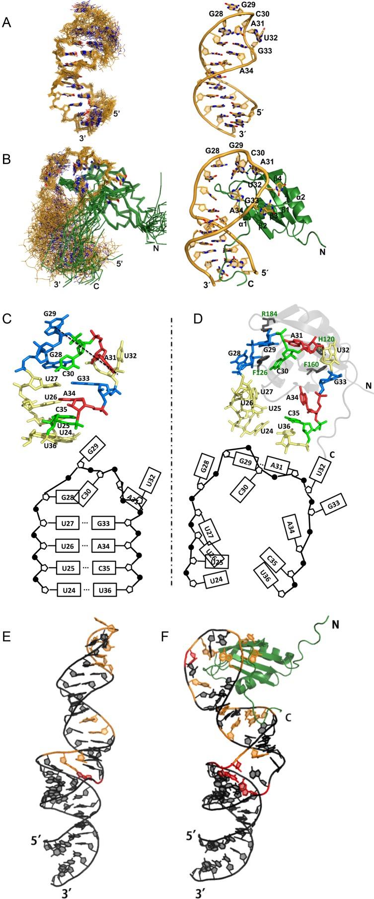
Rbfox proteins regulate tissue-specific splicing by targeting a conserved GCAUG sequence within pre-mRNAs. We report here that sequence-specific binding of the conserved Rbfox RRM to miRNA precursors containing the same sequence motif in their terminal loops, including miR-20b and miR-107, suppresses their nuclear processing. The structure of the complex between precursor miR-20b and Rbfox RRM shows the molecular basis for recognition, and reveals changes in the stem-loop upon protein binding. In mammalian cells, Rbfox2 downregulates mature miR-20b and miR-107 levels and increases the expression of their downstream targets PTEN and Dicer, respectively, suggesting that Rbfox2 indirectly regulates many more cellular miRNAs. Thus, some of the widespread cellular functions of Rbfox2 protein are attributable to regulation of miRNA biogenesis, and might include the mis-regulation of miR-20b and miR-107 in cancer and neurodegeneration.

摘要

Rbfox蛋白通过靶向前体mRNA内保守的GCAUG序列来调控组织特异性剪接。我们在此报告,保守的Rbfox RNA识别基序(RRM)与在其末端环中包含相同序列基序的miRNA前体(包括miR-20b和miR-107)的序列特异性结合,会抑制它们的核加工。前体miR-20b与Rbfox RRM之间复合物的结构显示了识别的分子基础,并揭示了蛋白质结合后茎环结构的变化。在哺乳动物细胞中,Rbfox2分别下调成熟miR-20b和miR-107的水平,并增加其下游靶标PTEN和Dicer的表达,这表明Rbfox2间接调控更多的细胞miRNA。因此,Rbfox2蛋白的一些广泛的细胞功能归因于对miRNA生物合成的调控,并且可能包括在癌症和神经退行性变中miR-20b和miR-107的失调。

https://cdn.ncbi.nlm.nih.gov/pmc/blobs/3efb/4872098/a5b3c5385b80/gkw177fig1.jpg

文献AI研究员

20分钟写一篇综述,助力文献阅读效率提升50倍。

立即体验

用中文搜PubMed

大模型驱动的PubMed中文搜索引擎

马上搜索

文档翻译

学术文献翻译模型,支持多种主流文档格式。

立即体验