Suppr超能文献

Bag-1抑制剂Thio-2可逆转原位导管癌MCF-10A模型中由Bag-1L过表达驱动的非典型三维形态。

The Bag-1 inhibitor, Thio-2, reverses an atypical 3D morphology driven by Bag-1L overexpression in a MCF-10A model of ductal carcinoma in situ.

作者信息

Papadakis E S, Barker C R, Syed H, Reeves T, Schwaiger S, Stuppner H, Troppmair J, Blaydes J P, Cutress R I

机构信息

Cancer Research UK Centre Cancer Sciences Unit, University of Southampton Faculty of Medicine, Southampton General Hospital, Southampton, UK.

Institute of Pharmacy/Pharmacognosy, Center of Molecular Biosciences, University of Innsbruck, Innrain, Innsbruck, Austria.

出版信息

Oncogenesis. 2016 Apr 4;5(4):e215. doi: 10.1038/oncsis.2016.10.

Abstract

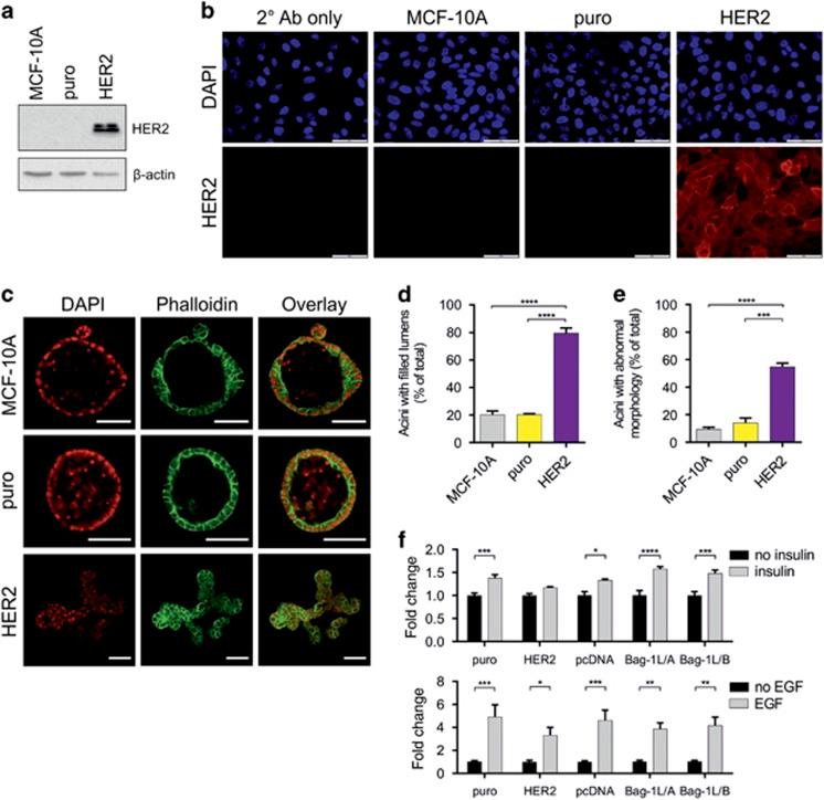
Mammary MCF-10A cells seeded on reconstituted basement membrane form spherical structures with a hollow central lumen, termed acini, which are a physiologically relevant model of mammary morphogenesis. Bcl-2-associated athanogene 1 (Bag-1) is a multifunctional protein overexpressed in breast cancer and ductal carcinoma in situ. When present in the nucleus Bag-1 is predictive of clinical outcome in breast cancer. Bag-1 exists as three main isoforms, which are produced by alternative translation initiation from a single mRNA. The long isoform of Bag-1, Bag-1L, contains a nuclear localisation sequence not present in the other isoforms. When present in the nucleus Bag-1L, but not the other Bag-1 isoforms, can interact with and modulate the activities of estrogen-, androgen- and vitamin D-receptors. Overexpression of Bag-1 mRNA in MCF-10A is known to produce acini with luminal filling reminiscent of ductal carcinoma in situ. As this mRNA predominantly overexpresses the short isoform of Bag-1, Bag-1S, we set out to examine whether the nuclear Bag-1L isoform is sufficient to drive premalignant change by developing a Bag-1L-overexpressing MCF-10A model. Two clones differentially overexpressing Bag-1L were grown in two-dimensional (2D) and three-dimensional (3D) cultures and compared with an established model of HER2-driven transformation. In 2D cultures, Bag-1L overexpression reduced proliferation but did not affect growth factor responsiveness or clonogenicity. Acini formed by Bag-1L-overexpressing cells exhibited reduced luminal clearing when compared with controls. An abnormal branching morphology was also observed which correlated with the level of Bag-1L overexpression, suggesting further malignant change. Treatment with Thio-2, a small-molecule inhibitor of Bag-1, reduced the level of branching. In summary, 3D cultures of MCF-10A mammary epithelial cells overexpressing Bag-1L demonstrate a premalignant phenotype with features of ductal carcinoma in situ. Using this model to test the small-molecule Bag-1 inhibitor, Thio-2, reveals its potential to reverse the atypical branched morphology of acini that characterizes this premalignant change.

摘要

接种在重组基底膜上的乳腺MCF-10A细胞形成具有中空中央管腔的球形结构,称为腺泡,这是乳腺形态发生的一种生理相关模型。Bcl-2相关抗凋亡基因1(Bag-1)是一种在乳腺癌和原位导管癌中过表达的多功能蛋白。当Bag-1存在于细胞核中时,可预测乳腺癌的临床结果。Bag-1以三种主要异构体形式存在,它们由单个mRNA通过选择性翻译起始产生。Bag-1的长异构体Bag-1L含有其他异构体中不存在的核定位序列。当Bag-1L存在于细胞核中时,而非其他Bag-1异构体,可以与雌激素、雄激素和维生素D受体相互作用并调节其活性。已知MCF-10A中Bag-1 mRNA的过表达会产生具有管腔充盈的腺泡,类似于原位导管癌。由于这种mRNA主要过表达Bag-1的短异构体Bag-1S,我们着手通过建立过表达Bag-1L的MCF-10A模型来研究细胞核中的Bag-1L异构体是否足以驱动癌前变化。两个差异过表达Bag-1L的克隆在二维(2D)和三维(3D)培养物中生长,并与已建立的HER2驱动的转化模型进行比较。在2D培养物中,Bag-1L的过表达降低了增殖,但不影响生长因子反应性或克隆形成能力。与对照相比由过表达Bag-1L的细胞形成的腺泡显示出管腔清除减少。还观察到异常的分支形态,这与Bag-1L的过表达水平相关,表明进一步的恶性变化。用Bag-1的小分子抑制剂Thio-2处理可降低分支水平。总之,过表达Bag-1L的MCF-10A乳腺上皮细胞的3D培养物表现出具有原位导管癌特征的癌前表型。使用该模型测试小分子Bag-1抑制剂Thio-2,揭示了其逆转表征这种癌前变化的腺泡非典型分支形态的潜力。

https://cdn.ncbi.nlm.nih.gov/pmc/blobs/d164/4848832/5cd5f3c65ada/oncsis201610f1.jpg

文献AI研究员

20分钟写一篇综述,助力文献阅读效率提升50倍。

立即体验

用中文搜PubMed

大模型驱动的PubMed中文搜索引擎

马上搜索

文档翻译

学术文献翻译模型,支持多种主流文档格式。

立即体验