Suppr超能文献

表观遗传修饰因子JMJD6在乳腺肿瘤中扩增,并与c-Myc协同作用,增强细胞转化、肿瘤进展和转移。

The epigenetic modifier JMJD6 is amplified in mammary tumors and cooperates with c-Myc to enhance cellular transformation, tumor progression, and metastasis.

作者信息

Aprelikova Olga, Chen Kenny, El Touny Lara H, Brignatz-Guittard Constance, Han Justin, Qiu Tinghu, Yang Howard H, Lee Maxwell P, Zhu Min, Green Jeffrey E

机构信息

Laboratory of Cancer Biology and Genetics, National Cancer Institute, National Institutes of Health, Building 37, Room 4054, 37 Convent Dr., Bethesda, MD 20892 USA.

出版信息

Clin Epigenetics. 2016 Apr 14;8:38. doi: 10.1186/s13148-016-0205-6. eCollection 2016.

Abstract

BACKGROUND

Oncogene overexpression in primary cells often triggers the induction of a cellular safeguard response promoting senescence or apoptosis. Secondary cooperating genetic events are generally required for oncogene-induced tumorigenesis to overcome these biologic obstacles. We employed comparative genomic hybridization for eight genetically engineered mouse models of mammary cancer to identify loci that might harbor genes that enhance oncogene-induced tumorigenesis.

RESULTS

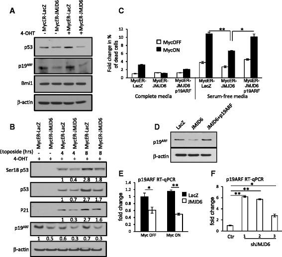
Unlike many other mammary tumor models, the MMTV-Myc tumors displayed few copy number variants except for amplification of distal mouse chromosome 11 in 80 % of the tumors (syntenic to human 17q23-qter often amplified in human breast cancer). Analyses of candidate genes located in this region identified JMJD6 as an epigenetic regulatory gene that cooperates with Myc to enhance tumorigenesis. It suppresses Myc-induced apoptosis under varying stress conditions through inhibition of p19ARF messenger RNA (mRNA) and protein, leading to reduced levels of p53. JMJD6 binds to the p19ARF promoter and exerts its inhibitory function through demethylation of H4R3me2a. JMJD6 overexpression in MMTV-Myc cell lines increases tumor burden, induces EMT, and greatly enhances tumor metastasis. Importantly, we demonstrate that co-expression of high levels of JMJD6 and Myc is associated with poor prognosis for human ER+ breast cancer patients.

CONCLUSIONS

A novel epigenetic mechanism has been identified for how JMJD6 cooperates with Myc during oncogenic transformation. Combined high expression of Myc and JMJD6 confers a more aggressive phenotype in mouse and human tumors. Given the pleiotropic pro-tumorigenic activities of JMJD6, it may be useful as a prognostic factor and a therapeutic target for Myc-driven mammary tumorigenesis.

摘要

背景

原代细胞中的癌基因过表达通常会触发促进衰老或凋亡的细胞保护反应。癌基因诱导的肿瘤发生通常需要继发性协同基因事件来克服这些生物学障碍。我们对8种基因工程小鼠乳腺癌模型采用比较基因组杂交技术,以鉴定可能含有增强癌基因诱导肿瘤发生的基因的位点。

结果

与许多其他乳腺肿瘤模型不同,MMTV-Myc肿瘤除80%的肿瘤中远端小鼠11号染色体扩增外(与人类乳腺癌中常扩增的17q23-qter同线性),几乎没有拷贝数变异。对该区域候选基因的分析确定JMJD6为一种表观遗传调控基因,它与Myc协同作用以增强肿瘤发生。在不同应激条件下,它通过抑制p19ARF信使核糖核酸(mRNA)和蛋白质来抑制Myc诱导的凋亡,导致p53水平降低。JMJD6与p19ARF启动子结合,并通过H4R3me2a去甲基化发挥其抑制功能。MMTV-Myc细胞系中JMJD6的过表达增加肿瘤负荷,诱导上皮-间质转化,并大大增强肿瘤转移。重要的是,我们证明高水平的JMJD6和Myc共表达与人类雌激素受体阳性(ER+)乳腺癌患者的不良预后相关。

结论

已确定一种新的表观遗传机制,即JMJD6在致癌转化过程中如何与Myc协同作用。Myc和JMJD6的联合高表达在小鼠和人类肿瘤中赋予更具侵袭性的表型。鉴于JMJD6具有多效性促肿瘤发生活性,它可能作为Myc驱动的乳腺肿瘤发生的预后因素和治疗靶点。

https://cdn.ncbi.nlm.nih.gov/pmc/blobs/fb43/4831179/060480f38d8c/13148_2016_205_Fig1_HTML.jpg

文献AI研究员

20分钟写一篇综述,助力文献阅读效率提升50倍。

立即体验

用中文搜PubMed

大模型驱动的PubMed中文搜索引擎

马上搜索

文档翻译

学术文献翻译模型,支持多种主流文档格式。

立即体验