Suppr超能文献

PINK1使抗分裂机制失活,以便将受损线粒体分离出来进行线粒体自噬。

PINK1 disables the anti-fission machinery to segregate damaged mitochondria for mitophagy.

作者信息

Pryde Kenneth R, Smith Heather L, Chau Kai-Yin, Schapira Anthony H V

机构信息

Department of Clinical Neurosciences, Institute of Neurology, University College London, London NW3 2PF, England, UK

Faculty of Brain Sciences, University College London, London W1T 7NF, England, UK.

出版信息

J Cell Biol. 2016 Apr 25;213(2):163-71. doi: 10.1083/jcb.201509003. Epub 2016 Apr 18.

Abstract

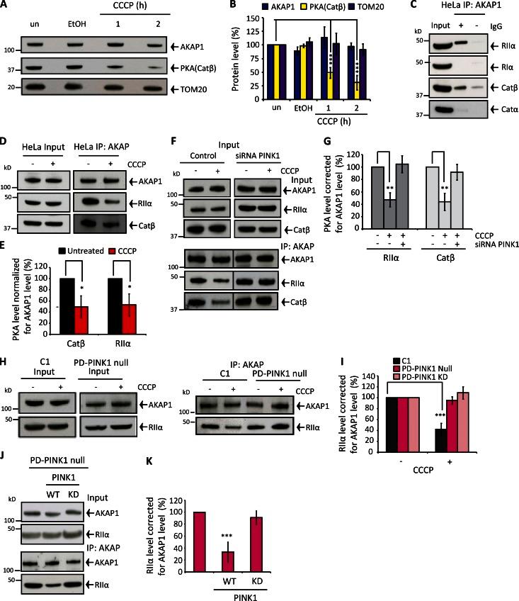
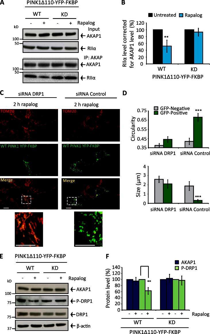
Mitochondrial fission is essential for the degradation of damaged mitochondria. It is currently unknown how the dynamin-related protein 1 (DRP1)-associated fission machinery is selectively targeted to segregate damaged mitochondria. We show that PTEN-induced putative kinase (PINK1) serves as a pro-fission signal, independently of Parkin. Normally, the scaffold protein AKAP1 recruits protein kinase A (PKA) to the outer mitochondrial membrane to phospho-inhibit DRP1. We reveal that after damage, PINK1 triggers PKA displacement from A-kinase anchoring protein 1. By ejecting PKA, PINK1 ensures the requisite fission of damaged mitochondria for organelle degradation. We propose that PINK1 functions as a master mitophagy regulator by activating Parkin and DRP1 in response to damage. We confirm that PINK1 mutations causing Parkinson disease interfere with the orchestration of selective fission and mitophagy by PINK1.

摘要

线粒体分裂对于受损线粒体的降解至关重要。目前尚不清楚动力蛋白相关蛋白1(DRP1)相关的分裂机制如何被选择性地靶向以分离受损线粒体。我们发现,PTEN诱导的假定激酶(PINK1)作为一种促进分裂的信号,独立于Parkin发挥作用。正常情况下,支架蛋白AKAP1将蛋白激酶A(PKA)募集到线粒体外膜,对DRP1进行磷酸化抑制。我们发现,在损伤后,PINK1触发PKA从A激酶锚定蛋白1上移位。通过排出PKA,PINK1确保受损线粒体进行必要的分裂以实现细胞器降解。我们提出,PINK1通过响应损伤激活Parkin和DRP1,作为一种主要的线粒体自噬调节因子发挥作用。我们证实,导致帕金森病的PINK1突变会干扰PINK1对选择性分裂和线粒体自噬的协调作用。

https://cdn.ncbi.nlm.nih.gov/pmc/blobs/8ecf/5084273/3766fb7d3122/JCB_201509003_Fig1.jpg

文献AI研究员

20分钟写一篇综述,助力文献阅读效率提升50倍。

立即体验

用中文搜PubMed

大模型驱动的PubMed中文搜索引擎

马上搜索

文档翻译

学术文献翻译模型,支持多种主流文档格式。

立即体验